Department of Physiology and Biophysics, Jacobs School of Medicine, University at Buffalo, The State University of New York, Buffalo, USA.
Department of Neurology, Jacobs School of Medicine, University at Buffalo, The State University of New York, Buffalo, USA.
Transl Psychiatry. 2023 Jan 24;13(1):22. doi: 10.1038/s41398-023-02306-8.
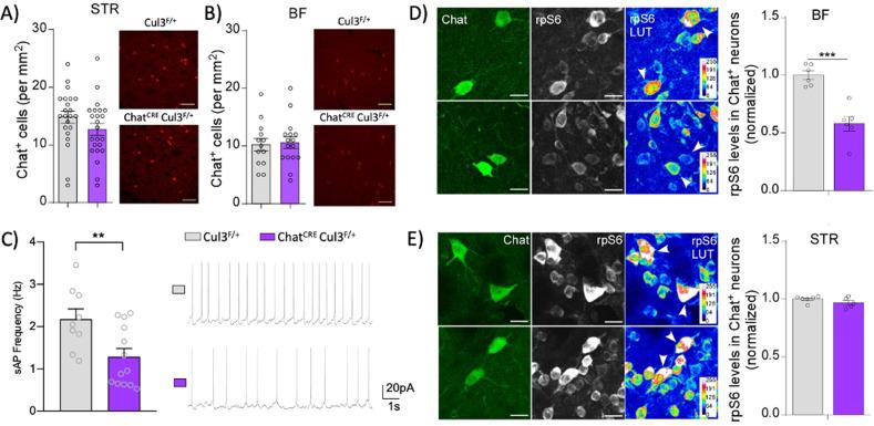
Loss-of-function mutations of the gene Cul3 have been identified as a risk factor for autism-spectrum disorder (ASD), but the pathogenic mechanisms are not well understood. Conditional Cul3 ablation in cholinergic neurons of mice (ChatCul3) recapitulated ASD-like social and sensory gating phenotypes and caused significant cognitive impairments, with diminished activity of cholinergic neurons in the basal forebrain (BF). Chemogenetic inhibition of BF cholinergic neurons in healthy mice induced similar social and cognitive deficits. Conversely, chemogenetic stimulation of BF cholinergic neurons in ChatCul3 mice reversed abnormalities in sensory gating and cognition. Cortical hypofunction was also found after ChAT-specific Cul3 ablation and stimulation of cholinergic projections from the BF to the prefrontal cortex (PFC) mitigated cognitive deficits. Overall, we demonstrate that cholinergic dysfunction due to Cul3 deficiency is involved in ASD-like behavioral abnormalities, and that BF cholinergic neurons are particularly critical for cognitive component through their projections to the PFC.
Cul3 基因的功能丧失突变已被确定为自闭症谱系障碍 (ASD) 的风险因素,但发病机制尚不清楚。在小鼠的胆碱能神经元中条件性 Cul3 缺失(ChatCul3)重现了类似 ASD 的社交和感觉门控表型,并导致显著的认知障碍,基底前脑 (BF) 中的胆碱能神经元活性降低。在健康小鼠中化学遗传抑制 BF 胆碱能神经元会诱导类似的社交和认知缺陷。相反,在 ChatCul3 小鼠中化学遗传刺激 BF 胆碱能神经元可逆转感觉门控和认知异常。在 ChAT 特异性 Cul3 缺失后还发现皮层功能低下,并且从 BF 到前额叶皮层 (PFC) 的胆碱能投射的刺激减轻了认知缺陷。总的来说,我们证明了 Cul3 缺乏导致的胆碱能功能障碍与类似 ASD 的行为异常有关,并且 BF 胆碱能神经元通过其投射到 PFC 对认知成分尤为关键。