• 文献检索
  • 文档翻译
  • 深度研究
  • 学术资讯
  • Suppr Zotero 插件Zotero 插件
  • 邀请有礼
  • 套餐&价格
  • 历史记录
应用&插件
Suppr Zotero 插件Zotero 插件浏览器插件Mac 客户端Windows 客户端微信小程序
定价
高级版会员购买积分包购买API积分包
服务
文献检索文档翻译深度研究API 文档MCP 服务
关于我们
关于 Suppr公司介绍联系我们用户协议隐私条款
关注我们

Suppr 超能文献

核心技术专利:CN118964589B侵权必究
粤ICP备2023148730 号-1Suppr @ 2026

文献检索

告别复杂PubMed语法,用中文像聊天一样搜索,搜遍4000万医学文献。AI智能推荐,让科研检索更轻松。

立即免费搜索

文件翻译

保留排版,准确专业,支持PDF/Word/PPT等文件格式,支持 12+语言互译。

免费翻译文档

深度研究

AI帮你快速写综述,25分钟生成高质量综述,智能提取关键信息,辅助科研写作。

立即免费体验

钠新虎杖苷通过 TCONS-14036/miR-1228-5p/PRKCDBP 通路激活焦亡抑制非小细胞肺癌。

The sodium new houttuyfonate suppresses NSCLC via activating pyroptosis through TCONS-14036/miR-1228-5p/PRKCDBP pathway.

机构信息

School of Basic Medicine Science, Shanghai University of Traditional Chinese Medicine, Shanghai, China.

Shuguang Hospital Affiliated to Shanghai University of Traditional Chinese Medicine, Shanghai, China.

出版信息

Cell Prolif. 2023 Jul;56(7):e13402. doi: 10.1111/cpr.13402. Epub 2023 Jan 25.

DOI:10.1111/cpr.13402
PMID:36696967
原文链接:https://pmc.ncbi.nlm.nih.gov/articles/PMC10334279/
Abstract

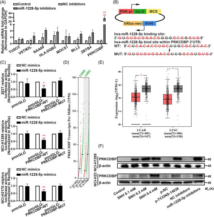
Several studies have suggested the potential value of Houttuynia cordata as a therapeutic agent in lung cancer, but direct evidence is still lacking. The study aimed to determine the regulatory impact of a major H. cordata constituent derivative (sodium new houttuyfonate [SNH]) on lncRNA networks in non-small cell lung cancer (NSCLC) to identify new potential therapeutic targets. After exposing NSCLC cells to SNH, we analysed the following: cell death (via flow cytometry, TUNEL and ASC speck formation assays), immune factors (via ELISA), gene transcription (via RT-qPCR), subcellular localisation (via FISH), gene-gene and gene-protein interactions (via dual-luciferase reporter and RNA immunoprecipitation assays, respectively) and protein expression and distribution (via western blotting and immunocytochemistry or immunohistochemistry). In addition, statistical analysis (via one-way ANOVA or unpaired t-tests) was performed. Exposure to SNH promoted NSCLC cell pyroptosis, concomitant with significant up-regulation of TCONS-14036, a novel lncRNA. Mechanistic research demonstrated that TCONS-14036 functions as a competing endogenous (ce)RNA by sequestering microRNA (miR)-1228-5p, thereby up-regulating PRKCDBP-encoding transcript levels. Indeed, PRKCDBP promoted pyroptosis by activating the NLRP3 inflammasome, resulting in CASP1, IL-1β and GSDMD cleavage. Our findings elucidate the potential molecular mechanisms underlying the ability of SNH to suppress NSCLC growth through activation of pyroptosis via the TCONS-14036/miR-1228-5p/PRKCDBP pathway. Thus, we identify a new potential therapeutic targets for NSCLC.

摘要

几项研究表明,鱼腥草作为一种治疗肺癌的潜在药物具有一定的价值,但目前仍缺乏直接证据。本研究旨在确定鱼腥草的主要成分衍生物(新鱼腥草素钠[SNH])对非小细胞肺癌(NSCLC)中长链非编码 RNA(lncRNA)网络的调控作用,以确定新的潜在治疗靶点。将 NSCLC 细胞暴露于 SNH 后,我们分析了以下内容:细胞死亡(通过流式细胞术、TUNEL 和 ASC 斑点形成检测)、免疫因子(通过 ELISA)、基因转录(通过 RT-qPCR)、亚细胞定位(通过 FISH)、基因-基因和基因-蛋白相互作用(分别通过双荧光素酶报告基因和 RNA 免疫沉淀检测)以及蛋白质表达和分布(通过 Western blot 和免疫细胞化学或免疫组化)。此外,还进行了统计分析(通过单因素方差分析或未配对 t 检验)。暴露于 SNH 可促进 NSCLC 细胞发生细胞焦亡,同时显著上调新型 lncRNA TCONS-14036。机制研究表明,TCONS-14036 通过与 microRNA(miR)-1228-5p 结合形成竞争性内源性(ce)RNA,从而上调 PRKCDBP 编码转录本的水平。事实上,PRKCDBP 通过激活 NLRP3 炎症小体促进细胞焦亡,导致 CASP1、IL-1β 和 GSDMD 切割。我们的研究结果阐明了 SNH 通过激活细胞焦亡抑制 NSCLC 生长的潜在分子机制,该作用是通过 TCONS-14036/miR-1228-5p/PRKCDBP 通路实现的。因此,我们确定了 NSCLC 的一个新的潜在治疗靶点。

https://cdn.ncbi.nlm.nih.gov/pmc/blobs/046d/10334279/0c039bd5bddf/CPR-56-e13402-g001.jpg
https://cdn.ncbi.nlm.nih.gov/pmc/blobs/046d/10334279/91ab48d4d5db/CPR-56-e13402-g002.jpg
https://cdn.ncbi.nlm.nih.gov/pmc/blobs/046d/10334279/2a6d7d748a87/CPR-56-e13402-g008.jpg
https://cdn.ncbi.nlm.nih.gov/pmc/blobs/046d/10334279/341764ce5e9c/CPR-56-e13402-g009.jpg
https://cdn.ncbi.nlm.nih.gov/pmc/blobs/046d/10334279/883bd1af8a34/CPR-56-e13402-g006.jpg
https://cdn.ncbi.nlm.nih.gov/pmc/blobs/046d/10334279/01bc29663fcf/CPR-56-e13402-g007.jpg
https://cdn.ncbi.nlm.nih.gov/pmc/blobs/046d/10334279/881d3d0e58d2/CPR-56-e13402-g004.jpg
https://cdn.ncbi.nlm.nih.gov/pmc/blobs/046d/10334279/2db3afd8e571/CPR-56-e13402-g005.jpg
https://cdn.ncbi.nlm.nih.gov/pmc/blobs/046d/10334279/0c039bd5bddf/CPR-56-e13402-g001.jpg
https://cdn.ncbi.nlm.nih.gov/pmc/blobs/046d/10334279/91ab48d4d5db/CPR-56-e13402-g002.jpg
https://cdn.ncbi.nlm.nih.gov/pmc/blobs/046d/10334279/2a6d7d748a87/CPR-56-e13402-g008.jpg
https://cdn.ncbi.nlm.nih.gov/pmc/blobs/046d/10334279/341764ce5e9c/CPR-56-e13402-g009.jpg
https://cdn.ncbi.nlm.nih.gov/pmc/blobs/046d/10334279/883bd1af8a34/CPR-56-e13402-g006.jpg
https://cdn.ncbi.nlm.nih.gov/pmc/blobs/046d/10334279/01bc29663fcf/CPR-56-e13402-g007.jpg
https://cdn.ncbi.nlm.nih.gov/pmc/blobs/046d/10334279/881d3d0e58d2/CPR-56-e13402-g004.jpg
https://cdn.ncbi.nlm.nih.gov/pmc/blobs/046d/10334279/2db3afd8e571/CPR-56-e13402-g005.jpg
https://cdn.ncbi.nlm.nih.gov/pmc/blobs/046d/10334279/0c039bd5bddf/CPR-56-e13402-g001.jpg

相似文献

1
The sodium new houttuyfonate suppresses NSCLC via activating pyroptosis through TCONS-14036/miR-1228-5p/PRKCDBP pathway.钠新虎杖苷通过 TCONS-14036/miR-1228-5p/PRKCDBP 通路激活焦亡抑制非小细胞肺癌。
Cell Prolif. 2023 Jul;56(7):e13402. doi: 10.1111/cpr.13402. Epub 2023 Jan 25.
2
Sodium new houttuyfonate suppresses metastasis in NSCLC cells through the Linc00668/miR-147a/slug axis.新型虎杖苷通过 Linc00668/miR-147a/slug 轴抑制非小细胞肺癌细胞转移。
J Exp Clin Cancer Res. 2019 Apr 11;38(1):155. doi: 10.1186/s13046-019-1152-9.
3
Downregulation of LncRNA-XIST inhibited development of non-small cell lung cancer by activating miR-335/SOD2/ROS signal pathway mediated pyroptotic cell death.长链非编码RNA-XIST的下调通过激活miR-335/SOD2/ROS信号通路介导的焦亡性细胞死亡来抑制非小细胞肺癌的发展。
Aging (Albany NY). 2019 Sep 25;11(18):7830-7846. doi: 10.18632/aging.102291.
4
LncRNA SNHG12 Decreases Non-Small Cell Lung Cancer Cell Sensitivity to Cisplatin by Repressing miR-525-5p and Promoting XIAP.长链非编码 RNA SNHG12 通过抑制 miR-525-5p 并促进 XIAP 降低非小细胞肺癌细胞对顺铂的敏感性。
Ann Clin Lab Sci. 2023 Jan;53(1):64-75.
5
LncRNA PKMYT1AR promotes cancer stem cell maintenance in non-small cell lung cancer via activating Wnt signaling pathway.长链非编码 RNA PKMYT1AR 通过激活 Wnt 信号通路促进非小细胞肺癌中的癌症干细胞维持。
Mol Cancer. 2021 Dec 2;20(1):156. doi: 10.1186/s12943-021-01469-6.
6
MiR-147a mediated by sodium new houttuyfonate could enhance radiosensitivity of non-small cell lung cancer cells via suppressing STAT3.新鱼腥草素钠介导的 miR-147a 通过抑制 STAT3 增强非小细胞肺癌细胞的放射敏感性。
Adv Clin Exp Med. 2021 Feb;30(2):173-181. doi: 10.17219/acem/130599.
7
Upregulation of lncRNA DANCR functions as an oncogenic role in non-small lung cancer by regulating miR-214-5p/CIZ1 axis.长链非编码 RNA DANCR 通过调控 miR-214-5p/CIZ1 轴在非小细胞肺癌中发挥致癌作用。
Eur Rev Med Pharmacol Sci. 2020 Mar;24(5):2539-2547. doi: 10.26355/eurrev_202003_20521.
8
LncRNA SNHG1 contributes to the cisplatin resistance and progression of NSCLC via miR-330-5p/DCLK1 axis.长链非编码 RNA SNHG1 通过 miR-330-5p/DCLK1 轴促进 NSCLC 的顺铂耐药和进展。
Exp Mol Pathol. 2021 Jun;120:104633. doi: 10.1016/j.yexmp.2021.104633. Epub 2021 Mar 19.
9
LINC81507 act as a competing endogenous RNA of miR-199b-5p to facilitate NSCLC proliferation and metastasis via regulating the CAV1/STAT3 pathway.LINC81507 作为 miR-199b-5p 的竞争性内源 RNA,通过调节 CAV1/STAT3 通路促进 NSCLC 的增殖和转移。
Cell Death Dis. 2019 Jul 11;10(7):533. doi: 10.1038/s41419-019-1740-9.
10
NEAT1/hsa-mir-98-5p/MAPK6 axis is involved in non-small-cell lung cancer development.NEAT1/hsa-mir-98-5p/MAPK6 轴参与非小细胞肺癌的发展。
J Cell Biochem. 2019 Mar;120(3):2836-2846. doi: 10.1002/jcb.26442. Epub 2018 Dec 14.

引用本文的文献

1
The immunomodulatory effects of sodium new houttuyfonate on different states of macrophage against Aspergillus fumigatus infection via distinct mechanism in invasive pulmonary aspergillosis.新鱼腥草素钠对侵袭性肺曲霉病中不同状态巨噬细胞抗烟曲霉感染的免疫调节作用及不同机制。
Chin Med. 2025 Jul 2;20(1):102. doi: 10.1186/s13020-025-01157-3.
2
Traditional Chinese medicine in lung cancer treatment.中医在肺癌治疗中的应用。
Mol Cancer. 2025 Feb 26;24(1):57. doi: 10.1186/s12943-025-02245-6.
3
Identification of pyroptosis-associated miRNAs in the immunoscape and prognosis of hepatocellular carcinoma.

本文引用的文献

1
Pancancer survival analysis of cancer hallmark genes.泛癌生存分析癌症标志基因。
Sci Rep. 2021 Mar 15;11(1):6047. doi: 10.1038/s41598-021-84787-5.
2
Sodium New Houttuyfonate Affects Transcriptome and Virulence Factors of Controlled by Quorum Sensing.新鱼腥草素钠影响群体感应调控的转录组和毒力因子。
Front Pharmacol. 2020 Oct 2;11:572375. doi: 10.3389/fphar.2020.572375. eCollection 2020.
3
Sodium houttuyfonate enhances the intestinal barrier and attenuates inflammation induced by Salmonella typhimurium through the NF-κB pathway in mice.
肝细胞癌免疫景观及预后中焦亡相关 microRNA 的鉴定
BMC Cancer. 2024 Dec 18;24(1):1513. doi: 10.1186/s12885-024-13276-5.
胡颓子薁磺酸钠通过 NF-κB 通路增强沙门氏菌诱导的小鼠肠道屏障并减轻炎症反应。
Int Immunopharmacol. 2020 Dec;89(Pt A):107058. doi: 10.1016/j.intimp.2020.107058. Epub 2020 Oct 9.
4
Sodium New Houttuyfonate Inhibits Biofilm Formation by Inhibiting the Ras1-cAMP-Efg1 Pathway Revealed by RNA-seq.新鱼腥草素钠通过抑制RNA-seq揭示的Ras1-cAMP-Efg1途径抑制生物膜形成。
Front Microbiol. 2020 Aug 25;11:2075. doi: 10.3389/fmicb.2020.02075. eCollection 2020.
5
Low expression of PRKCDBP promoted cisplatin resistance in lung adenocarcinoma by DNMT1 and TNF‑α.PRKCDBP 的低表达通过 DNMT1 和 TNF-α 促进肺腺癌对顺铂的耐药性。
Oncol Rep. 2020 Oct;44(4):1616-1626. doi: 10.3892/or.2020.7721. Epub 2020 Aug 7.
6
Flavonoids from Houttuynia cordata attenuate H1N1-induced acute lung injury in mice via inhibition of influenza virus and Toll-like receptor signalling.鱼腥草中的类黄酮通过抑制流感病毒和 Toll 样受体信号通路减轻 H1N1 诱导的小鼠急性肺损伤。
Phytomedicine. 2020 Feb;67:153150. doi: 10.1016/j.phymed.2019.153150. Epub 2019 Dec 16.
7
Candidate Cancer Driver Mutations in Distal Regulatory Elements and Long-Range Chromatin Interaction Networks.远端调控元件和长程染色质互作网络中的候选癌症驱动突变。
Mol Cell. 2020 Mar 19;77(6):1307-1321.e10. doi: 10.1016/j.molcel.2019.12.027. Epub 2020 Jan 17.
8
CircRNA_100395 inhibits cell proliferation and metastasis in ovarian cancer via regulating miR-1228/p53/epithelial-mesenchymal transition (EMT) axis.环状RNA_100395通过调控miR-1228/p53/上皮-间质转化(EMT)轴抑制卵巢癌细胞的增殖和转移。
J Cancer. 2020 Jan 1;11(3):599-609. doi: 10.7150/jca.35041. eCollection 2020.
9
Polyphyllin VI Induces Caspase-1-Mediated Pyroptosis via the Induction of ROS/NF-κB/NLRP3/GSDMD Signal Axis in Non-Small Cell Lung Cancer.重楼皂苷VI通过诱导ROS/NF-κB/NLRP3/GSDMD信号轴在非小细胞肺癌中诱导半胱天冬酶-1介导的细胞焦亡。
Cancers (Basel). 2020 Jan 13;12(1):193. doi: 10.3390/cancers12010193.
10
Cancer statistics, 2020.癌症统计数据,2020 年。
CA Cancer J Clin. 2020 Jan;70(1):7-30. doi: 10.3322/caac.21590. Epub 2020 Jan 8.