Suppr超能文献

铁转运蛋白消耗头颈部鳞状细胞癌细胞周期进程所需的铁。

Ferroportin depletes iron needed for cell cycle progression in head and neck squamous cell carcinoma.

作者信息

Belvin Benjamin Ross, Lewis Janina P

机构信息

Philips Institute for Oral Health Research, School of Dentistry, Richmond, VA, United States.

Department of Biochemistry and Molecular Biology, School of Medicine, Richmond, VA, United States.

出版信息

Front Oncol. 2023 Jan 9;12:1025434. doi: 10.3389/fonc.2022.1025434. eCollection 2022.

Abstract

INTRODUCTION

Ferroportin (FPN), the only identified eukaryotic iron efflux channel, plays an important role in iron homeostasis and is downregulated in many cancers. To determine if iron related pathways are important for Head and Neck Squamous Cell Carcinoma (HNSCC) progression and proliferation, we utilize a model of FPN over-expression to simulate iron depletion and probe associated molecular pathways.

METHODS

The state of iron related proteins and ferroptosis sensitivity was assessed in a panel of metastatic HNSCC cell lines. Stable, inducible expression of FPN was confirmed in the metastatic HNSCC lines HN12 and JHU-022 as well as the non-transformed normal oral keratinocyte (NOK) cell line and the effect of FPN mediated iron depletion was assessed in these cell lines.

RESULTS

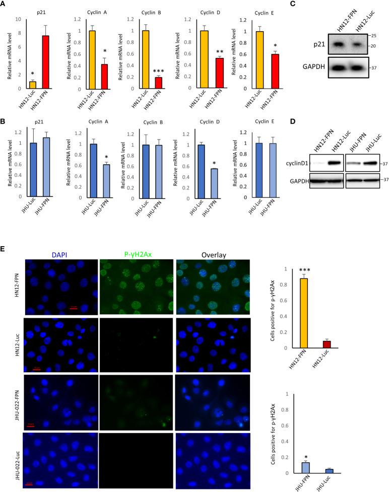
HNSCC cells are sensitive to iron chelation and ferroptosis, but the non-transformed NOK cell line is not. We found that FPN expression inhibits HNSCC cell proliferation and colony formation but NOK cells are unaffected. Inhibition of cell proliferation is rescued by the addition of hepcidin. Decreases in proliferation are due to the disruption of iron homeostasis via loss of labile iron caused by elevated FPN levels. This in turn protects HNSCC cells from ferroptotic cell death. Expression of FPN induces DNA damage, activates p21, and reduces levels of cyclin proteins thereby inhibiting cell cycle progression of HNSCC cells, arresting cells in the S-phase. Induction of FPN severely inhibits Edu incorporation and increased β-galactosidase activity, indicating cells have entered senescence. Finally, in an oral orthotopic mouse xenograft model, FPN induction yields a significant decrease in tumor growth.

CONCLUSIONS

Our results indicate that iron plays a role in HNSCC cell proliferation and growth and is important for cell cycle progression. Iron based interventional strategies such as ferroptosis or iron chelation may have potential therapeutic benefits in advanced HNSCC.

摘要

引言

铁转运蛋白(FPN)是唯一已确定的真核生物铁外流通道,在铁稳态中起重要作用,且在许多癌症中表达下调。为了确定铁相关通路对头颈鳞状细胞癌(HNSCC)进展和增殖是否重要,我们利用FPN过表达模型来模拟铁耗竭并探究相关分子通路。

方法

在一组转移性HNSCC细胞系中评估铁相关蛋白的状态和铁死亡敏感性。在转移性HNSCC细胞系HN12和JHU - 022以及未转化的正常口腔角质形成细胞(NOK)细胞系中证实了FPN的稳定、可诱导表达,并在这些细胞系中评估了FPN介导的铁耗竭的影响。

结果

HNSCC细胞对铁螯合和铁死亡敏感,但未转化的NOK细胞系不敏感。我们发现FPN表达抑制HNSCC细胞增殖和集落形成,但NOK细胞不受影响。添加铁调素可挽救细胞增殖的抑制。增殖的减少是由于FPN水平升高导致不稳定铁丢失,从而破坏了铁稳态。这反过来保护HNSCC细胞免于铁死亡。FPN的表达诱导DNA损伤,激活p21,并降低细胞周期蛋白水平,从而抑制HNSCC细胞的细胞周期进程,使细胞停滞在S期。FPN的诱导严重抑制Edu掺入并增加β - 半乳糖苷酶活性,表明细胞已进入衰老状态。最后,在口腔原位小鼠异种移植模型中,FPN诱导使肿瘤生长显著降低。

结论

我们的结果表明铁在HNSCC细胞增殖和生长中起作用,并且对细胞周期进程很重要。基于铁的干预策略,如铁死亡或铁螯合,可能对晚期HNSCC具有潜在的治疗益处。

https://cdn.ncbi.nlm.nih.gov/pmc/blobs/3d37/9868905/6e8238b67951/fonc-12-1025434-g001.jpg

文献AI研究员

20分钟写一篇综述,助力文献阅读效率提升50倍。

立即体验

用中文搜PubMed

大模型驱动的PubMed中文搜索引擎

马上搜索

文档翻译

学术文献翻译模型,支持多种主流文档格式。

立即体验