Caranica Cristian, Lu Mingyang
Department of Bioengineering, Northeastern University, Boston, MA 02115, USA.
Center for Theoretical Biological Physics, Northeastern University, Boston, MA 02115, USA.
iScience. 2023 Jan 4;26(2):105927. doi: 10.1016/j.isci.2023.105927. eCollection 2023 Feb 17.
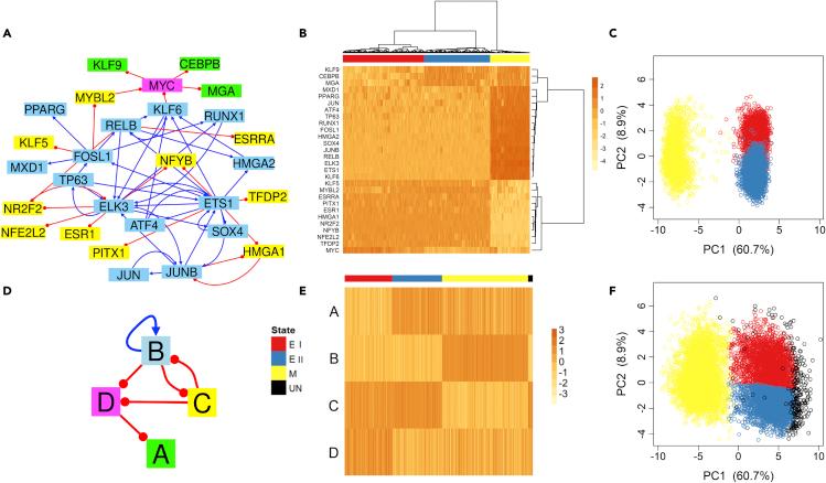
One major challenge in systems biology is to understand how various genes in a gene regulatory network (GRN) collectively perform their functions and control network dynamics. This task becomes extremely hard to tackle in the case of large networks with hundreds of genes and edges, many of which have redundant regulatory roles and functions. The existing methods for model reduction usually require the detailed mathematical description of dynamical systems and their corresponding kinetic parameters, which are often not available. Here, we present a data-driven method for coarse-graining large GRNs, named SacoGraci, using ensemble-based mathematical modeling, dimensionality reduction, and gene circuit optimization by Markov Chain Monte Carlo methods. SacoGraci requires network topology as the only input and is robust against errors in GRNs. We benchmark and demonstrate its usage with synthetic, literature-based, and bioinformatics-derived GRNs. We hope SacoGraci will enhance our ability to model the gene regulation of complex biological systems.
系统生物学中的一个主要挑战是理解基因调控网络(GRN)中的各种基因如何共同发挥其功能并控制网络动态。对于具有数百个基因和边的大型网络而言,这项任务变得极其难以解决,其中许多基因和边具有冗余的调控作用和功能。现有的模型简化方法通常需要动态系统及其相应动力学参数的详细数学描述,而这些往往是无法获得的。在此,我们提出一种用于对大型基因调控网络进行粗粒化的数据驱动方法,名为SacoGraci,它使用基于集成的数学建模、降维和通过马尔可夫链蒙特卡罗方法进行基因电路优化。SacoGraci仅需要网络拓扑作为唯一输入,并且对基因调控网络中的错误具有鲁棒性。我们通过合成的、基于文献的和生物信息学衍生的基因调控网络对其进行基准测试并展示其用法。我们希望SacoGraci将增强我们对复杂生物系统基因调控进行建模的能力。