Nandan Amrita, Sharma Vishwas, Banerjee Prodyot, Sadasivam Kannan, Venkatesan Subramanian, Prasher Bhavana
Genomics and Molecular Medicine, Council of Scientific and Industrial Research -Institute of Genomics and Integrative Biology (CSIR-IGIB), Delhi, India.
CSIR's Ayurgenomics Unit, Translational Research and Innovative Science Through Ayurgenomics (TRISUTRA), CSIR-IGIB, Delhi, India.
Front Pharmacol. 2023 Jan 9;13:1056677. doi: 10.3389/fphar.2022.1056677. eCollection 2022.
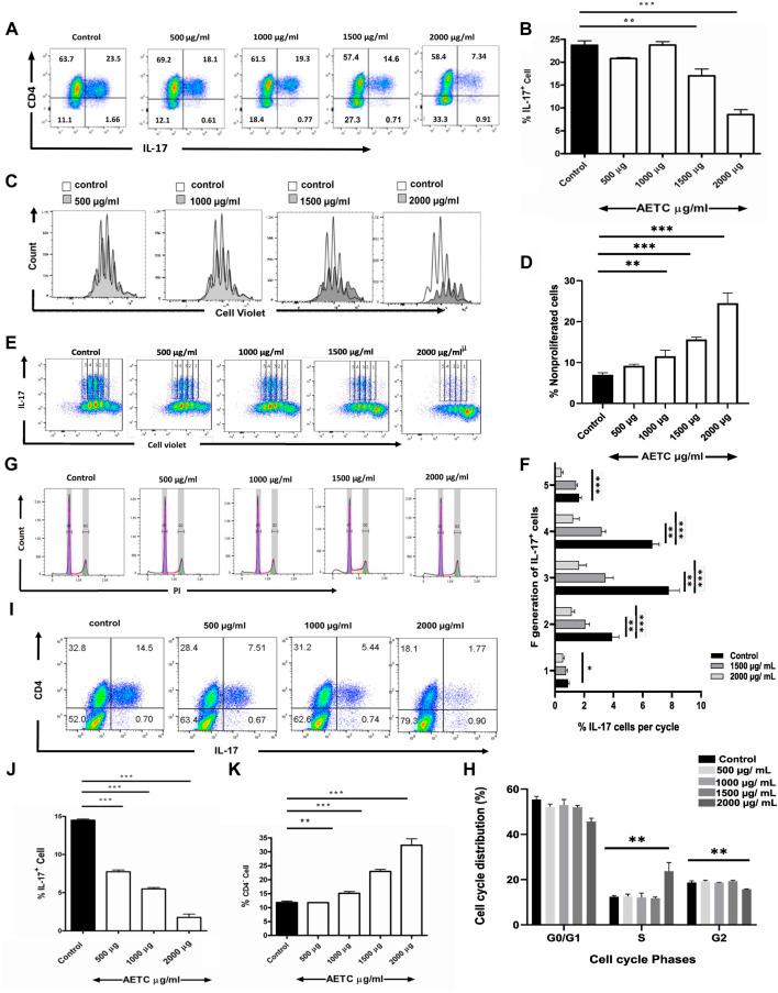
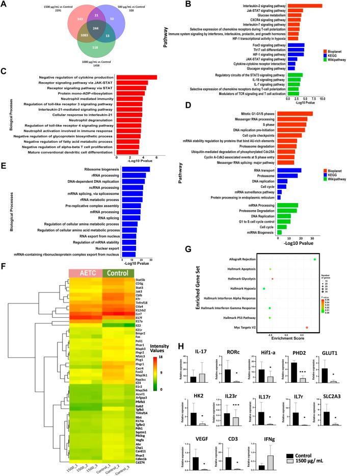
Naive CD4 T cells differentiate into effector (Th1, Th2, Th17) cells and immunosuppressive (Treg) cells upon antigenic stimulation in the presence of a specific cytokine milieu. The T cell culture system provides a very efficient model to study compounds' therapeutic activity and mechanism of action. (Willd.) Hook.f. & Thomson (Family. Menispermaceae) is one of the widely used drugs in (ancient Indian system of medicine) for various ailments such as inflammatory conditions, autoimmune disorders, and cancer as well as for promoting general health. and studies on immune cells comprising dendritic cells, macrophages, and B cells suggest its immune-modulating abilities. However, to date, the effect of on individual purified and polarized T cell subsets has not been studied. Studying drug effects on T cell subsets is needed to understand their immunomodulatory mechanism and to develop treatments for diseases linked with T cell abnormalities. In this study, we examined the immunomodulatory activity of on primary CD4 T cells, i.e., Th1, Th17, and iTreg cells. An aqueous extract of was non-cytotoxic at concentrations below 1500 µg/ml and moderately inhibited the proliferation of naive CD4 T cells stimulated with anti-CD3ε and anti-CD28 for 96 h. treatment of naive CD4 T cells differentiated under Th17-polarizing conditions exhibited reduced frequency of IL-17 producing cells with inhibition of differentiation and proliferation. For the first time, in-depth genome-wide expression profiling of treated naive CD4 T cells, polarized to Th17 cells, suggests the broad-spectrum activity of . It shows inhibition of the cytokine-receptor signaling pathway, majorly the JAK-STAT signaling pathway, subsequently causing inhibition of Th17 cell differentiation, proliferation, and effector function. Additionally, the molecular docking studies of the 69 metabolites of further substantiate the inhibitory activity of the cytokine-receptor signaling pathway. Furthermore, polarized Th1 and iTreg cells treated with extract also showed reduced IFN-γ production and FoxP3 expression, respectively. This study provides insight into the plausible mechanism/s of anti-inflammatory activity of involving T cells, mainly effective in Th17-associated autoimmune and inflammatory diseases.
初始CD4 T细胞在特定细胞因子环境中受到抗原刺激后会分化为效应细胞(Th1、Th2、Th17)和免疫抑制细胞(Treg)。T细胞培养系统为研究化合物的治疗活性和作用机制提供了一个非常有效的模型。天仙藤(学名:Fibraurea tinctoria (Willd.) Hook.f. & Thomson,防己科)是(古印度医学体系)中广泛用于治疗各种疾病的药物之一,如炎症性疾病、自身免疫性疾病和癌症,以及促进整体健康。对包括树突状细胞、巨噬细胞和B细胞在内的免疫细胞的研究表明了它的免疫调节能力。然而,迄今为止,天仙藤对单个纯化和极化的T细胞亚群的影响尚未得到研究。研究药物对T细胞亚群的作用对于理解其免疫调节机制以及开发与T细胞异常相关疾病的治疗方法是必要的。在本研究中,我们研究了天仙藤对原代CD4 T细胞,即Th1、Th17和诱导性Treg(iTreg)细胞的免疫调节活性。天仙藤水提取物在浓度低于1500 μg/ml时无细胞毒性,并适度抑制抗CD3ε和抗CD28刺激96小时的初始CD4 T细胞的增殖。在Th17极化条件下分化的初始CD4 T细胞经天仙藤处理后,产生IL-17的细胞频率降低,分化和增殖受到抑制。首次对经天仙藤处理并极化至Th17细胞的初始CD4 T细胞进行深入的全基因组表达谱分析,表明天仙藤具有广谱活性。它显示出对细胞因子受体信号通路的抑制,主要是JAK-STAT信号通路,随后导致Th17细胞分化、增殖和效应功能受到抑制。此外,天仙藤69种代谢产物的分子对接研究进一步证实了其对细胞因子受体信号通路的抑制活性。此外,用天仙藤提取物处理极化的Th1和iTreg细胞也分别显示出IFN-γ产生减少和FoxP3表达降低。本研究深入探讨了天仙藤抗炎活性的可能机制,该机制涉及T细胞,主要对Th17相关的自身免疫性和炎性疾病有效。