• 文献检索
  • 文档翻译
  • 深度研究
  • 学术资讯
  • Suppr Zotero 插件Zotero 插件
  • 邀请有礼
  • 套餐&价格
  • 历史记录
应用&插件
Suppr Zotero 插件Zotero 插件浏览器插件Mac 客户端Windows 客户端微信小程序
定价
高级版会员购买积分包购买API积分包
服务
文献检索文档翻译深度研究API 文档MCP 服务
关于我们
关于 Suppr公司介绍联系我们用户协议隐私条款
关注我们

Suppr 超能文献

核心技术专利:CN118964589B侵权必究
粤ICP备2023148730 号-1Suppr @ 2026

文献检索

告别复杂PubMed语法,用中文像聊天一样搜索,搜遍4000万医学文献。AI智能推荐,让科研检索更轻松。

立即免费搜索

文件翻译

保留排版,准确专业,支持PDF/Word/PPT等文件格式,支持 12+语言互译。

免费翻译文档

深度研究

AI帮你快速写综述,25分钟生成高质量综述,智能提取关键信息,辅助科研写作。

立即免费体验

用于评估活体神经元网络中结构-功能关系的高密度微电极阵列上的微流控细胞工程。

Microfluidic cell engineering on high-density microelectrode arrays for assessing structure-function relationships in living neuronal networks.

作者信息

Sato Yuya, Yamamoto Hideaki, Kato Hideyuki, Tanii Takashi, Sato Shigeo, Hirano-Iwata Ayumi

机构信息

Research Institute of Electrical Communication, Tohoku University, Sendai, Japan.

Graduate School of Biomedical Engineering, Tohoku University, Sendai, Japan.

出版信息

Front Neurosci. 2023 Jan 9;16:943310. doi: 10.3389/fnins.2022.943310. eCollection 2022.

DOI:10.3389/fnins.2022.943310
PMID:36699522
原文链接:https://pmc.ncbi.nlm.nih.gov/articles/PMC9868575/
Abstract

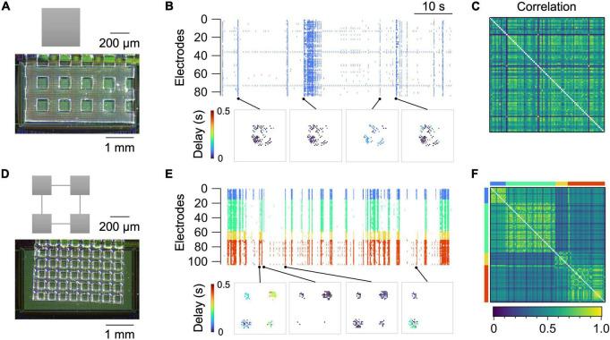
Neuronal networks in dissociated culture combined with cell engineering technology offer a pivotal platform to constructively explore the relationship between structure and function in living neuronal networks. Here, we fabricated defined neuronal networks possessing a modular architecture on high-density microelectrode arrays (HD-MEAs), a state-of-the-art electrophysiological tool for recording neural activity with high spatial and temporal resolutions. We first established a surface coating protocol using a cell-permissive hydrogel to stably attach a polydimethylsiloxane microfluidic film on the HD-MEA. We then recorded the spontaneous neural activity of the engineered neuronal network, which revealed an important portrait of the engineered neuronal network-modular architecture enhances functional complexity by reducing the excessive neural correlation between spatially segregated modules. The results of this study highlight the impact of HD-MEA recordings combined with cell engineering technologies as a novel tool in neuroscience to constructively assess the structure-function relationships in neuronal networks.

摘要

解离培养中的神经网络与细胞工程技术相结合,为建设性地探索活体神经网络中结构与功能之间的关系提供了一个关键平台。在此,我们在高密度微电极阵列(HD-MEA)上构建了具有模块化结构的特定神经网络,HD-MEA是一种用于以高空间和时间分辨率记录神经活动的先进电生理工具。我们首先建立了一种表面涂层方案,使用细胞允许性水凝胶将聚二甲基硅氧烷微流控膜稳定地附着在HD-MEA上。然后,我们记录了工程化神经网络的自发神经活动,这揭示了工程化神经网络的一个重要特征——模块化结构通过减少空间隔离模块之间过度的神经相关性来增强功能复杂性。这项研究的结果突出了HD-MEA记录与细胞工程技术相结合作为神经科学中一种新型工具的影响,用于建设性地评估神经网络中的结构-功能关系。

https://cdn.ncbi.nlm.nih.gov/pmc/blobs/e43e/9868575/08c6f1d407a6/fnins-16-943310-g005.jpg
https://cdn.ncbi.nlm.nih.gov/pmc/blobs/e43e/9868575/0c286a06269d/fnins-16-943310-g001.jpg
https://cdn.ncbi.nlm.nih.gov/pmc/blobs/e43e/9868575/d156977f5d6a/fnins-16-943310-g002.jpg
https://cdn.ncbi.nlm.nih.gov/pmc/blobs/e43e/9868575/de32ad6c7fb7/fnins-16-943310-g003.jpg
https://cdn.ncbi.nlm.nih.gov/pmc/blobs/e43e/9868575/4b03d45996ac/fnins-16-943310-g004.jpg
https://cdn.ncbi.nlm.nih.gov/pmc/blobs/e43e/9868575/08c6f1d407a6/fnins-16-943310-g005.jpg
https://cdn.ncbi.nlm.nih.gov/pmc/blobs/e43e/9868575/0c286a06269d/fnins-16-943310-g001.jpg
https://cdn.ncbi.nlm.nih.gov/pmc/blobs/e43e/9868575/d156977f5d6a/fnins-16-943310-g002.jpg
https://cdn.ncbi.nlm.nih.gov/pmc/blobs/e43e/9868575/de32ad6c7fb7/fnins-16-943310-g003.jpg
https://cdn.ncbi.nlm.nih.gov/pmc/blobs/e43e/9868575/4b03d45996ac/fnins-16-943310-g004.jpg
https://cdn.ncbi.nlm.nih.gov/pmc/blobs/e43e/9868575/08c6f1d407a6/fnins-16-943310-g005.jpg

相似文献

1
Microfluidic cell engineering on high-density microelectrode arrays for assessing structure-function relationships in living neuronal networks.用于评估活体神经元网络中结构-功能关系的高密度微电极阵列上的微流控细胞工程。
Front Neurosci. 2023 Jan 9;16:943310. doi: 10.3389/fnins.2022.943310. eCollection 2022.
2
Engineered Biological Neural Networks on High Density CMOS Microelectrode Arrays.基于高密度互补金属氧化物半导体微电极阵列的工程化生物神经网络
Front Neurosci. 2022 Feb 21;16:829884. doi: 10.3389/fnins.2022.829884. eCollection 2022.
3
Engineered modular neuronal networks-on-chip represent structure-function relationship.工程化模块化神经元网络芯片代表了结构-功能关系。
Biosens Bioelectron. 2024 Oct 1;261:116518. doi: 10.1016/j.bios.2024.116518. Epub 2024 Jun 22.
4
The Profile of Network Spontaneous Activity and Functional Organization Interplay in Hierarchically Connected Modular Neural Networks In Vitro.体外分层连接模块化神经网络中网络自发活动与功能组织相互作用的概况
Micromachines (Basel). 2024 May 31;15(6):732. doi: 10.3390/mi15060732.
5
Functional imaging of brain organoids using high-density microelectrode arrays.使用高密度微电极阵列对脑类器官进行功能成像。
MRS Bull. 2022;47(6):530-544. doi: 10.1557/s43577-022-00282-w. Epub 2022 Jun 30.
6
Extracellular Recording of Entire Neural Networks Using a Dual-Mode Microelectrode Array With 19584 Electrodes and High SNR.使用具有19584个电极且信噪比高的双模微电极阵列对整个神经网络进行细胞外记录。
IEEE J Solid-State Circuits. 2021 Aug;56(8):2466-2475. doi: 10.1109/JSSC.2021.3066043. Epub 2021 Mar 24.
7
Large-Scale, High-Resolution Microelectrode Arrays for Interrogation of Neurons and Networks.用于神经元和神经网络检测的大规模、高分辨率微电极阵列
Adv Neurobiol. 2019;22:83-123. doi: 10.1007/978-3-030-11135-9_4.
8
Highly Customizable 3D Microelectrode Arrays for In Vitro and In Vivo Neuronal Tissue Recordings.高度可定制的 3D 微电极阵列,用于体外和体内神经元组织记录。
Adv Sci (Weinh). 2024 Apr;11(13):e2305944. doi: 10.1002/advs.202305944. Epub 2024 Jan 19.
9
3-D multi-electrode arrays detect early spontaneous electrophysiological activity in 3-D neuronal-astrocytic co-cultures.三维多电极阵列可检测三维神经元-星形胶质细胞共培养物中的早期自发电生理活动。
Biomed Eng Lett. 2020 Jul 31;10(4):579-591. doi: 10.1007/s13534-020-00166-5. eCollection 2020 Nov.
10
In Vivo Observations of Rapid Scattered Light Changes Associated with Neurophysiological Activity与神经生理活动相关的快速散射光变化的体内观察

引用本文的文献

1
Harnessing Intelligence from Brain Cells In Vitro.从体外脑细胞中获取智能
Neuroscientist. 2025 Mar 13:10738584251321438. doi: 10.1177/10738584251321438.
2
Theoretical analysis of neuronal network's response under different stimulus.不同刺激下神经网络反应的理论分析
PLoS One. 2024 Dec 20;19(12):e0314962. doi: 10.1371/journal.pone.0314962. eCollection 2024.
3
Bioadhesive polymer semiconductors and transistors for intimate biointerfaces.用于亲密生物界面的生物粘附聚合物半导体和晶体管。

本文引用的文献

1
Effect of microtopography on osseointegration of implantable biomaterials and its modification strategies.微观形貌对可植入生物材料骨整合的影响及其改性策略
Front Bioeng Biotechnol. 2022 Sep 26;10:981062. doi: 10.3389/fbioe.2022.981062. eCollection 2022.
2
Recording Saltatory Conduction Along Sensory Axons Using a High-Density Microelectrode Array.使用高密度微电极阵列记录感觉轴突上的跳跃传导。
Front Neurosci. 2022 Apr 18;16:854637. doi: 10.3389/fnins.2022.854637. eCollection 2022.
3
Nanoscale Patterning of Neuronal Circuits.
Science. 2023 Aug 11;381(6658):686-693. doi: 10.1126/science.adg8758. Epub 2023 Aug 10.
4
Portrait of intense communications within microfluidic neural networks.微流控神经网络中的强烈通讯写照。
Sci Rep. 2023 Jul 29;13(1):12306. doi: 10.1038/s41598-023-39477-9.
神经元回路的纳米级图案化
ACS Nano. 2022 Apr 26;16(4):5731-5742. doi: 10.1021/acsnano.1c10750. Epub 2022 Apr 11.
4
Engineered Biological Neural Networks on High Density CMOS Microelectrode Arrays.基于高密度互补金属氧化物半导体微电极阵列的工程化生物神经网络
Front Neurosci. 2022 Feb 21;16:829884. doi: 10.3389/fnins.2022.829884. eCollection 2022.
5
Neurons-on-a-Chip: NeuroTools.神经芯片:NeuroTools。
Mol Cells. 2022 Feb 28;45(2):76-83. doi: 10.14348/molcells.2022.2023.
6
An experimental paradigm to investigate stimulation dependent activity in topologically constrained neuronal networks.一种用于研究拓扑约束神经元网络中刺激依赖性活动的实验范式。
Biosens Bioelectron. 2022 Apr 1;201:113896. doi: 10.1016/j.bios.2021.113896. Epub 2021 Dec 29.
7
Neuropixels 2.0: A miniaturized high-density probe for stable, long-term brain recordings.Neuropixels 2.0:一种小型化高密度探头,用于稳定、长期的大脑记录。
Science. 2021 Apr 16;372(6539). doi: 10.1126/science.abf4588.
8
Thermoplasmonic neural chip platform for in situ manipulation of neuronal connections in vitro.用于体外原位操作神经元连接的热等离子体神经芯片平台。
Nat Commun. 2020 Dec 9;11(1):6313. doi: 10.1038/s41467-020-20060-z.
9
Versatile live-cell activity analysis platform for characterization of neuronal dynamics at single-cell and network level.多功能活细胞活性分析平台,用于单细胞和网络水平的神经元动力学特征分析。
Nat Commun. 2020 Sep 25;11(1):4854. doi: 10.1038/s41467-020-18620-4.
10
A magnetically actuated microrobot for targeted neural cell delivery and selective connection of neural networks.一种用于靶向神经细胞递送和神经网络选择性连接的磁驱动微型机器人。
Sci Adv. 2020 Sep 25;6(39). doi: 10.1126/sciadv.abb5696. Print 2020 Sep.