Suppr超能文献

静磁场对海洋软体动物的影响。

Effect of static magnetic field on marine mollusc .

作者信息

Fei Fan, Zhang Peng, Li Xinyu, Wang Shun, Feng Erhui, Wan Yinglang, Xie Can

机构信息

High Magnetic Field Laboratory, Hefei Institutes of Physical Science, Chinese Academy of Sciences, Hefei, Anhui, China.

University of Science and Technology of China, Hefei, Anhui, China.

出版信息

Front Mol Biosci. 2023 Jan 10;9:1103648. doi: 10.3389/fmolb.2022.1103648. eCollection 2022.

Abstract

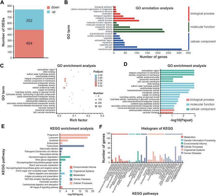
Artificial magnetic fields are unavoidable environment for offshore marine organisms. With the substantially increasing submarine cables, the impact of magnetic field generated by cables on marine organisms has gradually attracted people's attention. However, there are few studies on the effect of magnetic field on molluscs. To explore whether magnetic fields could interfere with the physiological functions of offshore molluscs, here we systematically analyzed the change of metabolism and transcriptome of exposed to either geomagnetic field or 1.1 T static magnetic field. The blood glucose and lipid levels, as well as the activities of antioxidant enzymes in were significantly increased upon the exposure to high static magnetic field for 10 days. Meanwhile, the activities of enzymes related to digestive performance and liver functions were decreased. Possible mechanisms were further revealed through comparative transcriptome analysis. A total of 836 differentially expressed genes were identified, 352 of which were up-regulated and 484 of which were down-regulated after exposure to the high static magnetic field. The up-regulated differential genes were mainly concentrated in lysosomal and apoptotic pathways, and down-regulated differential genes were mainly involved in digestive and immune systems including phagocytosis. This pattern was further confirmed by RT-qPCR analysis. In conclusion, prolonged exposure to a 1.1 T static magnetic field increased oxidative stress and blood glucose and lipid levels, and decreased immunity and physiological conditions in . The data we presented here provides a comprehensive view of metabolism change and gene expression pattern of exposed to static magnetic field. It may expand our knowledge on the magnetic field effects on offshore mollusc at molecular level, and contribute to clarification of the interaction between marine animals and artificial magnetic fields, which is certainly ecologically important.

摘要

人工磁场是近海海洋生物不可避免的生存环境。随着海底电缆数量的大幅增加,电缆产生的磁场对海洋生物的影响逐渐引起人们的关注。然而,关于磁场对软体动物影响的研究较少。为了探究磁场是否会干扰近海软体动物的生理功能,我们在此系统分析了暴露于地磁场或1.1 T静磁场下的[软体动物名称]的代谢变化和转录组。暴露于高静磁场10天后,[软体动物名称]的血糖和血脂水平以及抗氧化酶活性显著增加。同时,与消化性能和肝功能相关的酶活性降低。通过比较转录组分析进一步揭示了可能的机制。共鉴定出836个差异表达基因,其中352个在暴露于高静磁场后上调,484个下调。上调的差异基因主要集中在溶酶体和凋亡途径,下调的差异基因主要涉及包括吞噬作用在内的消化系统和免疫系统。RT-qPCR分析进一步证实了这一模式。总之,长时间暴露于1.1 T静磁场会增加[软体动物名称]的氧化应激、血糖和血脂水平,并降低其免疫力和生理状态。我们在此呈现的数据提供了暴露于静磁场下的[软体动物名称]代谢变化和基因表达模式的全面视图。它可能会扩展我们在分子水平上对磁场对近海软体动物影响的认识,并有助于阐明海洋动物与人工磁场之间的相互作用,这在生态学上无疑具有重要意义。

https://cdn.ncbi.nlm.nih.gov/pmc/blobs/264e/9871387/2d8d829e294f/fmolb-09-1103648-g001.jpg

文献AI研究员

20分钟写一篇综述,助力文献阅读效率提升50倍。

立即体验

用中文搜PubMed

大模型驱动的PubMed中文搜索引擎

马上搜索

文档翻译

学术文献翻译模型,支持多种主流文档格式。

立即体验