Laboratory of Virology, Capital Institute of Pediatrics, Beijing, China.
Beijing Key Laboratory of Etiology of Viral Diseases in Children, Capital Institute of Pediatrics, Beijing, China.
Front Immunol. 2023 Jan 10;13:1084139. doi: 10.3389/fimmu.2022.1084139. eCollection 2022.
Immune escaping from host herd immunity has been related to changes in viral genomic sequences. The study aimed to understand the diverse immune responses to different subtypes or genotypes of human respiratory syncytial virus (RSV) in pediatric patients.
The genomic sequences of different subtypes or RSV genotypes, isolated from Beijing patients, were sequenced and systematically analyzed. Specifically, the antiviral effects of Palivizumab and the cross-reactivity of human sera from RSV-positive patients to different subtypes or genotypes of RSV were determined. Then, the level of 38 cytokines and chemokines in respiratory and serum samples from RSV-positive patients was evaluated.
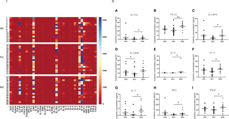
The highest nucleotide and amino acid variations and the secondary and tertiary structure diversities among different subtypes or genotypes of RSV were found in G, especially for genotype ON1 with a 72bp-insertion compared to NA1 in subtype A, while more mutations of F protein were found in the NH-2 terminal, including the antigenic site II, the target of Palivizumab, containing one change N276S. Palivizumab inhibited subtype A with higher efficiency than subtype B and had stronger inhibitory effects on the reference strains than on isolated strains. However, RSV-positive sera had stronger inhibitory effects on the strains in the same subtypes or genotypes of RSV. The level of IFN-α2, IL-1α, and IL-1β in respiratory specimens from patients with NA1 was lower than those with ON1, while there were higher TNFα, IFNγ, IL-1α, and IL-1β in the first serum samples from patients with ON1 compared to those with BA9 of subtype B.
Diverse host immune responses were correlated with differential subtypes and genotypes of RSV in pediatric patients, demonstrating the impact of viral genetics on host immunity.
宿主群体免疫中的免疫逃逸与病毒基因组序列的变化有关。本研究旨在了解儿科患者对不同亚型或基因型的人呼吸道合胞病毒(RSV)的多样化免疫反应。
对来自北京患者的不同亚型或 RSV 基因型的基因组序列进行测序和系统分析。具体来说,测定了 Palivizumab 的抗病毒作用以及 RSV 阳性患者血清对不同亚型或基因型 RSV 的交叉反应性,然后评估了 RSV 阳性患者呼吸道和血清样本中 38 种细胞因子和趋化因子的水平。
在不同亚型或 RSV 基因型之间,G 具有最高的核苷酸和氨基酸变异率以及二级和三级结构多样性,特别是与亚型 A 中的 NA1 相比,基因型 ON1 具有 72bp 的插入,而 F 蛋白的更多突变发生在 NH-2 末端,包括抗原位点 II,Palivizumab 的靶标,包含一个 N276S 的变化。Palivizumab 对亚型 A 的抑制效率高于亚型 B,对参考株的抑制作用强于分离株。然而,RSV 阳性血清对同亚型或同基因型 RSV 株的抑制作用更强。NA1 患者呼吸道标本中 IFN-α2、IL-1α 和 IL-1β 的水平低于 ON1 患者,而 ON1 患者的第一个血清样本中 TNFα、IFNγ、IL-1α 和 IL-1β 的水平高于亚型 B 的 BA9 患者。
儿科患者不同的宿主免疫反应与 RSV 的不同亚型和基因型相关,表明病毒遗传学对宿主免疫的影响。