Vanderbilt Vaccine Center, Vanderbilt University Medical Center, Nashville, TN 37232, USA; Department of Pathology, Microbiology and Immunology, Vanderbilt University Medical Center, Nashville, TN 37232, USA.
National Institute for Communicable Diseases of the National Health Laboratory Service, Johannesburg 2131, South Africa; Faculty of Health Sciences, University of the Witwatersrand, Johannesburg 2000, South Africa.
Cell Rep. 2023 Feb 28;42(2):112044. doi: 10.1016/j.celrep.2023.112044. Epub 2023 Jan 27.
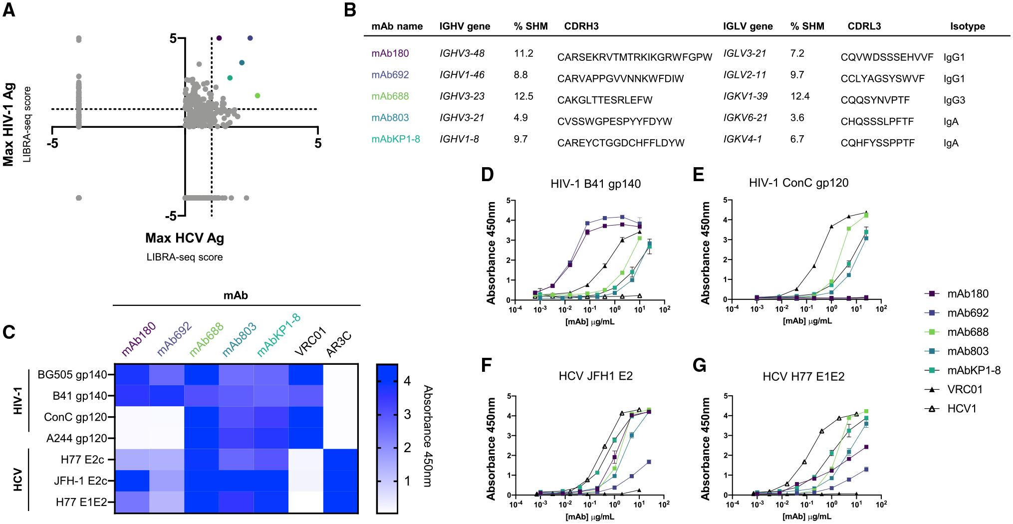
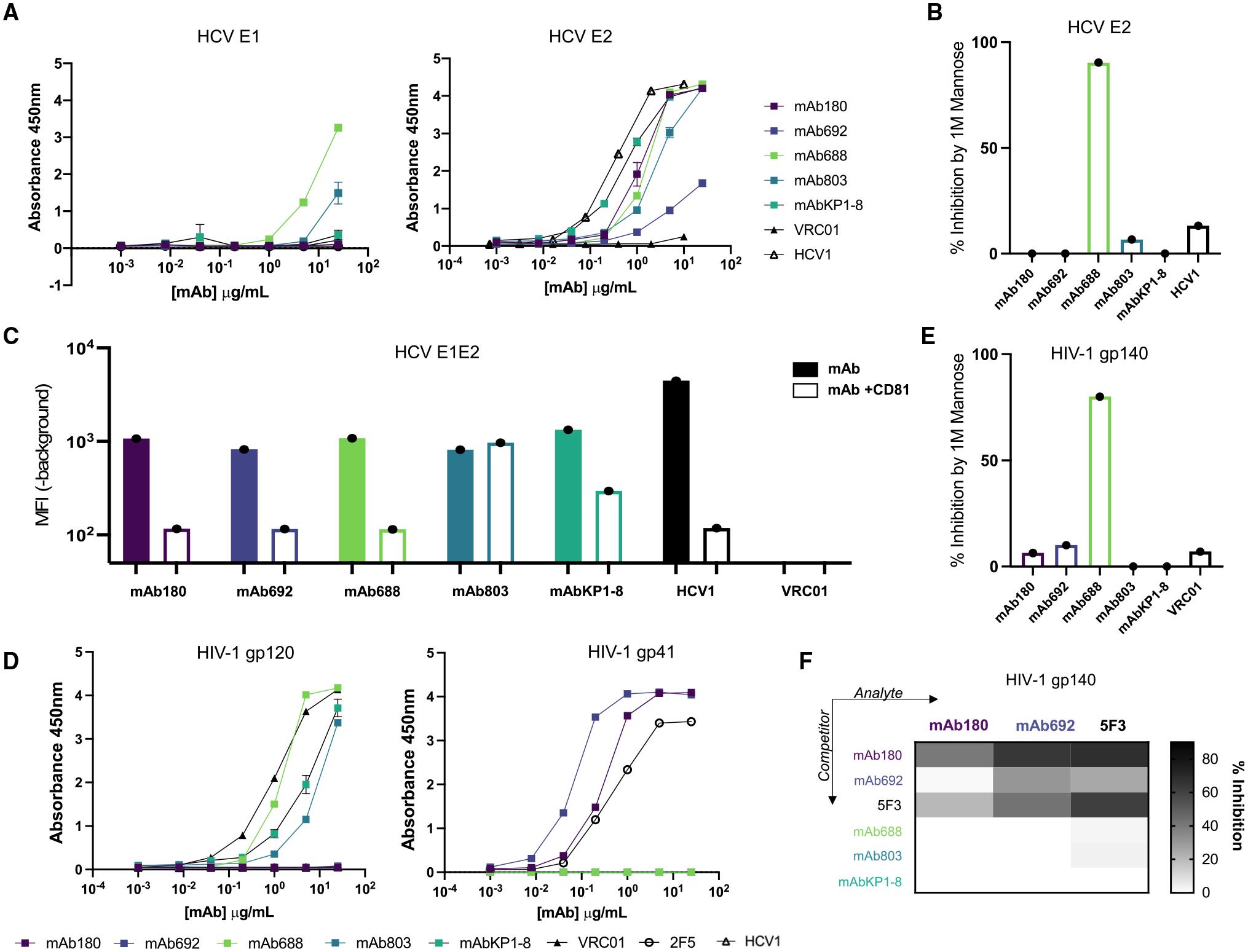
Despite prolific efforts to characterize the antibody response to human immunodeficiency virus type 1 (HIV-1) and hepatitis C virus (HCV) mono-infections, the response to chronic co-infection with these two ever-evolving viruses is poorly understood. Here, we investigate the antibody repertoire of a chronically HIV-1/HCV co-infected individual using linking B cell receptor to antigen specificity through sequencing (LIBRA-seq). We identify five HIV-1/HCV cross-reactive antibodies demonstrating binding and functional cross-reactivity between HIV-1 and HCV envelope glycoproteins. All five antibodies show exceptional HCV neutralization breadth and effector functions against both HIV-1 and HCV. One antibody, mAb688, also cross-reacts with influenza and coronaviruses, including severe acute respiratory syndrome coronavirus 2 (SARS-CoV-2). We examine the development of these antibodies using next-generation sequencing analysis and lineage tracing and find that somatic hypermutation established and enhanced this reactivity. These antibodies provide a potential future direction for therapeutic and vaccine development against current and emerging infectious diseases. More broadly, chronic co-infection represents a complex immunological challenge that can provide insights into the fundamental rules that underly antibody-antigen specificity.
尽管人们在描述人类免疫缺陷病毒 1 型(HIV-1)和丙型肝炎病毒(HCV)单一感染的抗体反应方面做出了大量努力,但对这两种不断进化的病毒慢性合并感染的反应仍知之甚少。在这里,我们使用通过测序将 B 细胞受体与抗原特异性联系起来的方法(LIBRA-seq)研究了一名慢性 HIV-1/HCV 合并感染个体的抗体库。我们鉴定了五种 HIV-1/HCV 交叉反应性抗体,这些抗体在 HIV-1 和 HCV 包膜糖蛋白之间表现出结合和功能交叉反应性。这五种抗体均对 HIV-1 和 HCV 表现出出色的中和广度和效应功能。一种抗体 mAb688 也与流感病毒和冠状病毒(包括严重急性呼吸综合征冠状病毒 2(SARS-CoV-2))发生交叉反应。我们使用下一代测序分析和谱系追踪来研究这些抗体的发展,并发现体细胞超突变建立并增强了这种反应性。这些抗体为针对当前和新兴传染病的治疗和疫苗开发提供了潜在的未来方向。更广泛地说,慢性合并感染代表了一种复杂的免疫挑战,可以深入了解抗体-抗原特异性的基本规则。