Department of Pediatric Hematology and Oncology, Cell and Gene Therapy, Bambino Gesù Children's Hospital, IRCCS, Rome, Italy; Department of Molecular Medicine, Sapienza University of Rome, Rome, Italy.
Department of Pediatric Hematology and Oncology, Cell and Gene Therapy, Bambino Gesù Children's Hospital, IRCCS, Rome, Italy; Cellular Immunology Laboratory, INMI L Spallanzani - IRCCS, Rome, Italy.
J Allergy Clin Immunol. 2023 Apr;151(4):911-921. doi: 10.1016/j.jaci.2023.01.022. Epub 2023 Feb 8.
Lymphopenia, particularly when restricted to the T-cell compartment, has been described as one of the major clinical hallmarks in patients with coronavirus disease 2019 (COVID-19) and proposed as an indicator of disease severity. Although several mechanisms fostering COVID-19-related lymphopenia have been described, including cell apoptosis and tissue homing, the underlying causes of the decline in T-cell count and function are still not completely understood.
Given that viral infections can directly target thymic microenvironment and impair the process of T-cell generation, we sought to investigate the impact of severe acute respiratory syndrome coronavirus 2 (SARS-CoV-2) on thymic function.
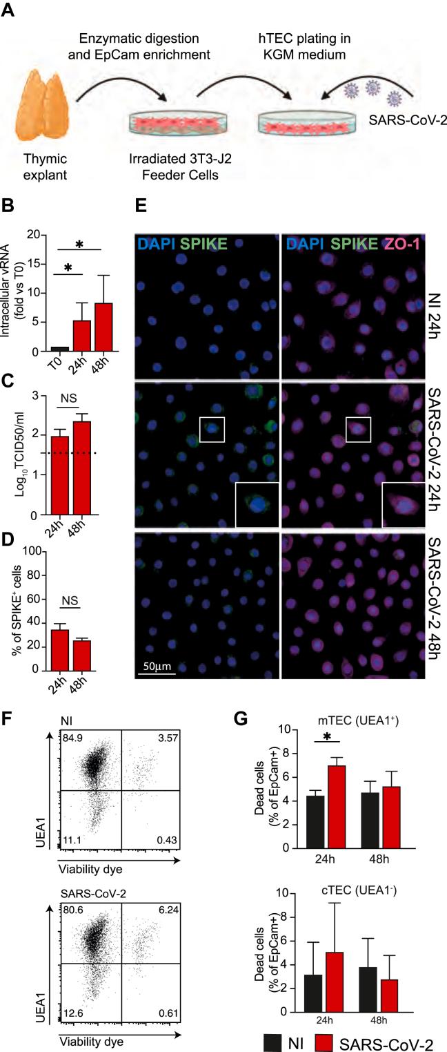
We performed molecular quantification of T-cell receptor excision circles and κ-deleting recombination excision circles to assess, respectively, T- and B-cell neogenesis in SARS-CoV-2-infected patients. We developed a system for in vitro culture of primary human thymic epithelial cells (TECs) to mechanistically investigate the impact of SARS-CoV-2 on TEC function.
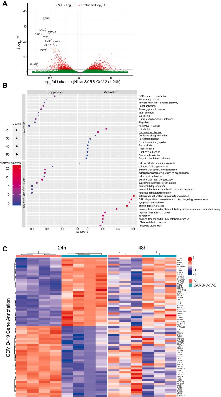
We showed that patients with COVID-19 had reduced thymic function that was inversely associated with the severity of the disease. We found that angiotensin-converting enzyme 2, through which SARS-CoV-2 enters the host cells, was expressed by thymic epithelium, and in particular by medullary TECs. We also demonstrated that SARS-CoV-2 can target TECs and downregulate critical genes and pathways associated with epithelial cell adhesion and survival.
Our data demonstrate that the human thymus is a target of SARS-CoV-2 and thymic function is altered following infection. These findings expand our current knowledge of the effects of SARS-CoV-2 infection on T-cell homeostasis and suggest that monitoring thymic activity may be a useful marker to predict disease severity and progression.
淋巴细胞减少症,特别是局限于 T 细胞亚群的淋巴细胞减少症,已被描述为 2019 冠状病毒病(COVID-19)患者的主要临床特征之一,并被提议作为疾病严重程度的指标。尽管已经描述了几种促进 COVID-19 相关淋巴细胞减少症的机制,包括细胞凋亡和组织归巢,但 T 细胞计数和功能下降的根本原因仍不完全清楚。
鉴于病毒感染可以直接靶向胸腺微环境并损害 T 细胞生成过程,我们试图研究严重急性呼吸综合征冠状病毒 2(SARS-CoV-2)对胸腺功能的影响。
我们进行了 T 细胞受体切除环和 κ 缺失重组切除环的分子定量,以分别评估 SARS-CoV-2 感染患者的 T 细胞和 B 细胞新生。我们开发了一种原代人胸腺上皮细胞(TEC)体外培养系统,以从机制上研究 SARS-CoV-2 对 TEC 功能的影响。
我们表明,COVID-19 患者的胸腺功能降低,与疾病的严重程度呈负相关。我们发现,血管紧张素转换酶 2(SARS-CoV-2 进入宿主细胞的途径)在胸腺上皮细胞中表达,特别是在髓质 TEC 中表达。我们还证明,SARS-CoV-2 可以靶向 TEC 并下调与上皮细胞黏附和存活相关的关键基因和途径。
我们的数据表明,人类胸腺是 SARS-CoV-2 的靶标,感染后胸腺功能发生改变。这些发现扩展了我们对 SARS-CoV-2 感染对 T 细胞动态平衡影响的现有认识,并表明监测胸腺活性可能是预测疾病严重程度和进展的有用标志物。