• 文献检索
  • 文档翻译
  • 深度研究
  • 学术资讯
  • Suppr Zotero 插件Zotero 插件
  • 邀请有礼
  • 套餐&价格
  • 历史记录
应用&插件
Suppr Zotero 插件Zotero 插件浏览器插件Mac 客户端Windows 客户端微信小程序
定价
高级版会员购买积分包购买API积分包
服务
文献检索文档翻译深度研究API 文档MCP 服务
关于我们
关于 Suppr公司介绍联系我们用户协议隐私条款
关注我们

Suppr 超能文献

核心技术专利:CN118964589B侵权必究
粤ICP备2023148730 号-1Suppr @ 2026

文献检索

告别复杂PubMed语法,用中文像聊天一样搜索,搜遍4000万医学文献。AI智能推荐,让科研检索更轻松。

立即免费搜索

文件翻译

保留排版,准确专业,支持PDF/Word/PPT等文件格式,支持 12+语言互译。

免费翻译文档

深度研究

AI帮你快速写综述,25分钟生成高质量综述,智能提取关键信息,辅助科研写作。

立即免费体验

同种异体干细胞移植后骨髓间充质干细胞增殖减少与临床结果相关。

Reduced proliferation of bone marrow MSC after allogeneic stem cell transplantation is associated with clinical outcome.

机构信息

Universitätsklinik und Poliklinik für Innere Medizin IV, Universitätsklinikum Halle, Halle (Saale), Germany.

Klinik für Innere Medizin V, Universitätsklinikum Heidelberg, Heidelberg, Germany.

出版信息

Blood Adv. 2023 Jun 27;7(12):2811-2824. doi: 10.1182/bloodadvances.2022008510.

DOI:10.1182/bloodadvances.2022008510
PMID:36763527
原文链接:https://pmc.ncbi.nlm.nih.gov/articles/PMC10279553/
Abstract

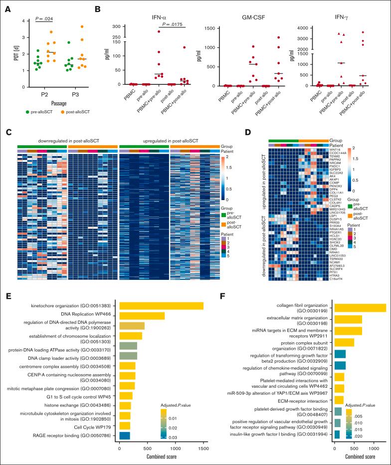
Engraftment and differentiation of donor hematopoietic stem cells is decisive for the clinical success of allogeneic stem cell transplantation (alloSCT) and depends on the recipient's bone marrow (BM) niche. A damaged niche contributes to poor graft function after alloSCT; however, the underlying mechanisms and the role of BM multipotent mesenchymal stromal cells (MSC) are ill-defined. Upon multivariate analysis in 732 individuals, we observed a reduced presence of proliferation-capable MSC in BM aspirates from patients (N = 196) who had undergone alloSCT. This was confirmed by paired analysis in 30 patients showing a higher frequency of samples with a lack of MSC presence post-alloSCT compared with pre-alloSCT. This reduced MSC presence was associated with reduced survival of patients after alloSCT and specifically with impaired graft function. Post-alloSCT MSC showed diminished in vitro proliferation along with a transcriptional antiproliferative signature, upregulation of epithelial-mesenchymal transition and extracellular matrix pathways, and altered impact on cytokine release upon contact with hematopoietic cells. To avoid in vitro culture bias, we isolated the CD146+/CD45-/HLA-DR- BM cell fraction, which comprised the entire MSC population. The post-alloSCT isolated native CD146+MSC showed a similar reduction in proliferation capacity and shared the same antiproliferative transcriptomic signature as for post-alloSCT colony-forming unit fibroblast-derived MSC. Taken together, our data show that alloSCT confers damage to the proliferative capacity of native MSC, which is associated with reduced patient survival after alloSCT and impaired engraftment of allogeneic hematopoiesis. These data represent the basis to elucidate mechanisms of BM niche reconstitution after alloSCT and its therapeutic manipulation.

摘要

供体造血干细胞的植入和分化对异基因干细胞移植(alloSCT)的临床成功至关重要,并且依赖于受者的骨髓(BM)龛位。受损的龛位会导致 alloSCT 后移植物功能不良;然而,其潜在机制和 BM 多能间充质基质细胞(MSC)的作用仍未明确。在对 732 个人进行多变量分析后,我们观察到接受 alloSCT 的患者(N=196)的 BM 抽吸物中增殖能力的 MSC 存在减少。在 30 名患者的配对分析中得到了证实,与 alloSCT 前相比,alloSCT 后缺乏 MSC 存在的样本频率更高。这种 MSC 存在减少与 alloSCT 后患者的生存率降低相关,并且与移植物功能受损具体相关。alloSCT 后 MSC 的体外增殖能力降低,同时具有转录性抗增殖特征,上皮-间充质转化和细胞外基质途径的上调,以及与造血细胞接触时对细胞因子释放的改变影响。为避免体外培养偏差,我们分离了 CD146+/CD45-/HLA-DR- BM 细胞群,该细胞群包含了整个 MSC 群体。分离自 alloSCT 的天然 CD146+MSC 显示出相似的增殖能力降低,并具有与 alloSCT 集落形成单位成纤维细胞衍生的 MSC 相同的抗增殖转录组特征。总之,我们的数据表明 alloSCT 对天然 MSC 的增殖能力造成损害,这与 alloSCT 后患者生存率降低和异基因造血植入受损相关。这些数据代表阐明 alloSCT 后 BM 龛位重建及其治疗干预的机制的基础。

https://cdn.ncbi.nlm.nih.gov/pmc/blobs/bad7/10279553/8b926de623de/BLOODA_ADV-2022-008510-gr7.jpg
https://cdn.ncbi.nlm.nih.gov/pmc/blobs/bad7/10279553/e0ea5fa4d5e1/BLOODA_ADV-2022-008510-fx1.jpg
https://cdn.ncbi.nlm.nih.gov/pmc/blobs/bad7/10279553/5d1059d824ed/BLOODA_ADV-2022-008510-gr1.jpg
https://cdn.ncbi.nlm.nih.gov/pmc/blobs/bad7/10279553/5dbff87ec47a/BLOODA_ADV-2022-008510-gr2af.jpg
https://cdn.ncbi.nlm.nih.gov/pmc/blobs/bad7/10279553/2be29152527f/BLOODA_ADV-2022-008510-gr3.jpg
https://cdn.ncbi.nlm.nih.gov/pmc/blobs/bad7/10279553/2c7667aba7fc/BLOODA_ADV-2022-008510-gr4.jpg
https://cdn.ncbi.nlm.nih.gov/pmc/blobs/bad7/10279553/5155f1178899/BLOODA_ADV-2022-008510-gr5.jpg
https://cdn.ncbi.nlm.nih.gov/pmc/blobs/bad7/10279553/0c5f305fed36/BLOODA_ADV-2022-008510-gr6.jpg
https://cdn.ncbi.nlm.nih.gov/pmc/blobs/bad7/10279553/8b926de623de/BLOODA_ADV-2022-008510-gr7.jpg
https://cdn.ncbi.nlm.nih.gov/pmc/blobs/bad7/10279553/e0ea5fa4d5e1/BLOODA_ADV-2022-008510-fx1.jpg
https://cdn.ncbi.nlm.nih.gov/pmc/blobs/bad7/10279553/5d1059d824ed/BLOODA_ADV-2022-008510-gr1.jpg
https://cdn.ncbi.nlm.nih.gov/pmc/blobs/bad7/10279553/5dbff87ec47a/BLOODA_ADV-2022-008510-gr2af.jpg
https://cdn.ncbi.nlm.nih.gov/pmc/blobs/bad7/10279553/2be29152527f/BLOODA_ADV-2022-008510-gr3.jpg
https://cdn.ncbi.nlm.nih.gov/pmc/blobs/bad7/10279553/2c7667aba7fc/BLOODA_ADV-2022-008510-gr4.jpg
https://cdn.ncbi.nlm.nih.gov/pmc/blobs/bad7/10279553/5155f1178899/BLOODA_ADV-2022-008510-gr5.jpg
https://cdn.ncbi.nlm.nih.gov/pmc/blobs/bad7/10279553/0c5f305fed36/BLOODA_ADV-2022-008510-gr6.jpg
https://cdn.ncbi.nlm.nih.gov/pmc/blobs/bad7/10279553/8b926de623de/BLOODA_ADV-2022-008510-gr7.jpg

相似文献

1
Reduced proliferation of bone marrow MSC after allogeneic stem cell transplantation is associated with clinical outcome.同种异体干细胞移植后骨髓间充质干细胞增殖减少与临床结果相关。
Blood Adv. 2023 Jun 27;7(12):2811-2824. doi: 10.1182/bloodadvances.2022008510.
2
Signature quality attributes of CD146 mesenchymal stem/stromal cells correlate with high therapeutic and secretory potency.CD146 间充质干细胞/基质细胞的特征质量属性与高治疗和分泌效力相关。
Stem Cells. 2020 Aug;38(8):1034-1049. doi: 10.1002/stem.3196. Epub 2020 May 16.
3
Differential expression of cell cycle and WNT pathway-related genes accounts for differences in the growth and differentiation potential of Wharton's jelly and bone marrow-derived mesenchymal stem cells.细胞周期和WNT信号通路相关基因的差异表达导致了脐带来源间充质干细胞与骨髓来源间充质干细胞在生长和分化潜能上的差异。
Stem Cell Res Ther. 2017 Apr 26;8(1):102. doi: 10.1186/s13287-017-0555-9.
4
Bone marrow stromal cells from β-thalassemia patients have impaired hematopoietic supportive capacity.β-地中海贫血患者的骨髓基质细胞造血支持能力受损。
J Clin Invest. 2019 Feb 25;129(4):1566-1580. doi: 10.1172/JCI123191.
5
Mesenchymal cells from limbal stroma of human eye.来自人眼角膜缘基质的间充质细胞。
Mol Vis. 2008 Mar 4;14:431-42.
6
Isolation and characterization of human umbilical cord mesenchymal stem cells with hematopoiesis-supportive function and other potentials.具有造血支持功能及其他潜能的人脐带间充质干细胞的分离与鉴定
Haematologica. 2006 Aug;91(8):1017-26. Epub 2006 Jul 25.
7
Multipotent mesenchymal stromal cells as treatment for poor graft function after allogeneic hematopoietic cell transplantation: A multicenter prospective analysis.同种异体造血细胞移植后移植物功能不良的多能间充质基质细胞治疗:一项多中心前瞻性分析。
Front Immunol. 2023 Feb 1;14:1106464. doi: 10.3389/fimmu.2023.1106464. eCollection 2023.
8
Perturbations of mesenchymal stromal cells after allogeneic hematopoietic cell transplantation predispose for bone marrow graft-versus-host-disease.同种异体造血细胞移植后间充质基质细胞的紊乱会导致骨髓移植物抗宿主病。
Front Immunol. 2022 Oct 12;13:1005554. doi: 10.3389/fimmu.2022.1005554. eCollection 2022.
9
Mobilized peripheral blood stem cells compared with bone marrow as the stem cell source for unrelated donor allogeneic transplantation with reduced-intensity conditioning in patients with acute myeloid leukemia in complete remission: an analysis from the Acute Leukemia Working Party of the European Group for Blood and Marrow Transplantation.动员外周血干细胞与骨髓作为干细胞来源用于完全缓解的急性髓系白血病患者的非亲缘供体异基因移植的减低强度预处理:来自欧洲血液和骨髓移植学会急性白血病工作组的分析。
Biol Blood Marrow Transplant. 2012 Sep;18(9):1422-9. doi: 10.1016/j.bbmt.2012.02.013. Epub 2012 Mar 20.
10
The nuclear factor erythroid 2-related factor 2 agonist tert-butylhydroquinone improves bone marrow mesenchymal stromal cell function in prolonged isolated thrombocytopenia after allogeneic haematopoietic stem cell transplantation.核因子红细胞2相关因子2激动剂叔丁基对苯二酚可改善异基因造血干细胞移植后长期孤立性血小板减少症中骨髓间充质基质细胞的功能。
Br J Haematol. 2023 Mar;200(6):759-768. doi: 10.1111/bjh.18585. Epub 2022 Dec 4.

引用本文的文献

1
Cell therapy in pediatric blood diseases.儿科血液疾病中的细胞治疗。
Front Med (Lausanne). 2025 Jun 25;12:1591287. doi: 10.3389/fmed.2025.1591287. eCollection 2025.
2
Study on the changes of human bone marrow‑related mesenchymal stem cells.骨髓相关间充质干细胞变化的研究。
Int J Mol Med. 2025 Feb;55(2). doi: 10.3892/ijmm.2024.5464. Epub 2024 Nov 29.

本文引用的文献

1
Reciprocal regulation of mesenchymal stem cells and immune responses.间充质干细胞与免疫应答的相互调节。
Cell Stem Cell. 2022 Nov 3;29(11):1515-1530. doi: 10.1016/j.stem.2022.10.001.
2
Co-administration of human MSC overexpressing HIF-1α increases human CD34 cell engraftment in vivo.共给予过表达 HIF-1α 的人 MSC 可增加人 CD34 细胞体内植入。
Stem Cell Res Ther. 2021 Dec 7;12(1):601. doi: 10.1186/s13287-021-02669-z.
3
Inducible Sbds deletion impairs bone marrow niche capacity to engraft donor bone marrow after transplantation.
诱导型 Sbds 缺失可损害骨髓龛在移植后植入供体骨髓的能力。
Blood Adv. 2022 Jan 11;6(1):108-120. doi: 10.1182/bloodadvances.2021004640.
4
Niches that regulate stem cells and hematopoiesis in adult bone marrow.调节成人骨髓中干细胞和造血的龛位。
Dev Cell. 2021 Jul 12;56(13):1848-1860. doi: 10.1016/j.devcel.2021.05.018. Epub 2021 Jun 18.
5
Heterogeneous bone-marrow stromal progenitors drive myelofibrosis via a druggable alarmin axis.异质性骨髓基质祖细胞通过可用药理性警报素轴驱动骨髓纤维化。
Cell Stem Cell. 2021 Apr 1;28(4):637-652.e8. doi: 10.1016/j.stem.2020.11.004. Epub 2020 Dec 9.
6
Reliable isolation of human mesenchymal stromal cells from bone marrow biopsy specimens in patients after allogeneic hematopoietic cell transplantation.在异基因造血细胞移植后患者的骨髓活检标本中可靠地分离人间质基质细胞。
Cytotherapy. 2020 Jan;22(1):21-26. doi: 10.1016/j.jcyt.2019.10.012. Epub 2019 Dec 27.
7
Bone marrow stromal cells from β-thalassemia patients have impaired hematopoietic supportive capacity.β-地中海贫血患者的骨髓基质细胞造血支持能力受损。
J Clin Invest. 2019 Feb 25;129(4):1566-1580. doi: 10.1172/JCI123191.
8
Single cell sequencing reveals gene expression signatures associated with bone marrow stromal cell subpopulations and time in culture.单细胞测序揭示了与骨髓基质细胞亚群和培养时间相关的基因表达特征。
J Transl Med. 2019 Jan 11;17(1):23. doi: 10.1186/s12967-018-1766-2.
9
Mesenchymal stromal cells from myelodysplastic and acute myeloid leukemia patients display in vitro reduced proliferative potential and similar capacity to support leukemia cell survival.骨髓增生异常和急性髓系白血病患者的间充质基质细胞在体外表现出增殖潜能降低和支持白血病细胞存活的能力相似。
Stem Cell Res Ther. 2018 Oct 25;9(1):271. doi: 10.1186/s13287-018-1013-z.
10
Transforming growth factor β1-mediated functional inhibition of mesenchymal stromal cells in myelodysplastic syndromes and acute myeloid leukemia.转化生长因子 β1 介导的骨髓增生异常综合征和急性髓系白血病间充质基质细胞功能抑制。
Haematologica. 2018 Sep;103(9):1462-1471. doi: 10.3324/haematol.2017.186734. Epub 2018 May 17.