State Key Laboratory of Genetic Engineering, School of Life Sciences, Zhongshan Hospital, Fudan University, Shanghai 200438, China.
State Key Laboratory of Oncology in South China, Collaborative Innovation Center for Cancer Medicine, Sun Yat-sen University Cancer Center, Guangzhou 510060, China.
Sci Adv. 2023 Feb 10;9(6):eabo6405. doi: 10.1126/sciadv.abo6405.
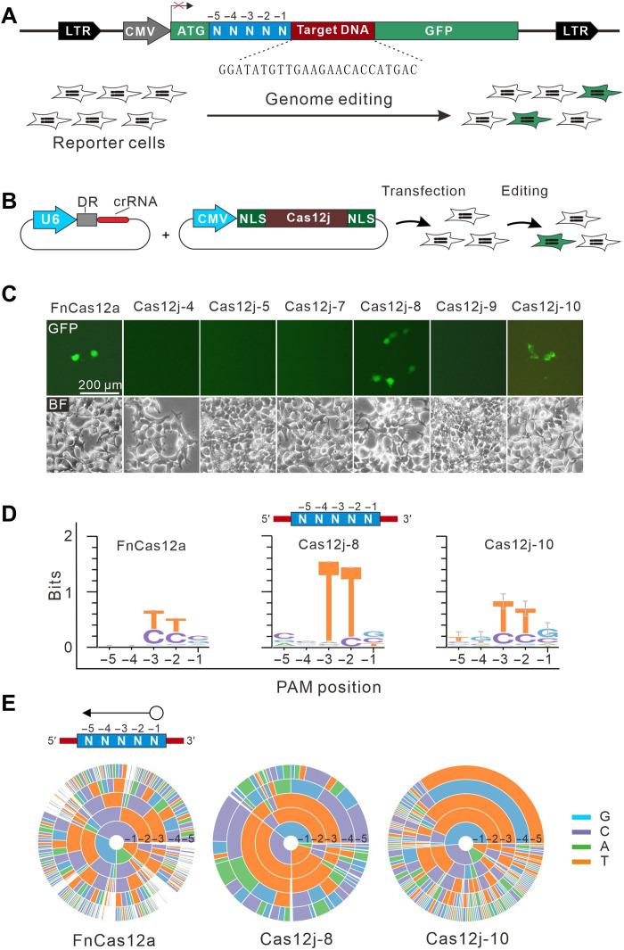
The CRISPR-Cas system can treat autosomal dominant diseases by nonhomologous end joining (NHEJ) gene disruption of mutant alleles. However, many single-nucleotide mutations cannot be discriminated from wild-type alleles by current CRISPR-Cas systems. Here, we functionally screened six Cas12j nucleases and determined Cas12j-8 as an ideal genome editor with a hypercompact size. Cas12j-8 displayed comparable activity to AsCas12a and Un1Cas12f1. Cas12j-8 is a highly specific nuclease sensitive to single-nucleotide mismatches in the protospacer adjacent motif (PAM)-proximal region. We experimentally proved that Cas12j-8 enabled allele-specific disruption of genes with a single-nucleotide polymorphism (SNP). Cas12j-8 recognizes a simple TTN PAM that provides for high target site density. In silico analysis reveals that Cas12j-8 enables allele-specific disruption of 25,931 clinically relevant variants in the ClinVar database, and 485,130,147 SNPs in the dbSNP database. Therefore, Cas12j-8 would be particularly suitable for therapeutic applications.
CRISPR-Cas 系统可以通过非同源末端连接(NHEJ)基因敲除突变等位基因来治疗常染色体显性疾病。然而,目前的 CRISPR-Cas 系统无法区分许多单核苷酸突变与野生型等位基因。在这里,我们对六种 Cas12j 核酸酶进行了功能筛选,并确定 Cas12j-8 是一种超紧凑型大小的理想基因组编辑工具。Cas12j-8 与 AsCas12a 和 Un1Cas12f1 具有相当的活性。Cas12j-8 是一种高度特异性的核酸酶,对 PAM 近端区域的单个核苷酸错配敏感。我们通过实验证明,Cas12j-8 能够特异性地破坏具有单核苷酸多态性(SNP)的基因。Cas12j-8 识别简单的 TTN PAM,提供了高靶标密度。计算机分析表明,Cas12j-8 能够特异性地破坏 ClinVar 数据库中 25931 个临床相关变体和 dbSNP 数据库中 485130147 个 SNP。因此,Cas12j-8 将特别适合治疗应用。