Suppr超能文献

基于贝叶斯优化技术的重症监护病房入住率两步估计法。

Two-Step Approach for Occupancy Estimation in Intensive Care Units Based on Bayesian Optimization Techniques.

机构信息

Galicia Sur Health Research Institute (IIS Galicia Sur), Álvaro Cunqueiro Hospital, 36310 Vigo, Spain.

Department of Electronic Technology, University of Vigo, 36310 Vigo, Spain.

出版信息

Sensors (Basel). 2023 Jan 19;23(3):1162. doi: 10.3390/s23031162.

Abstract

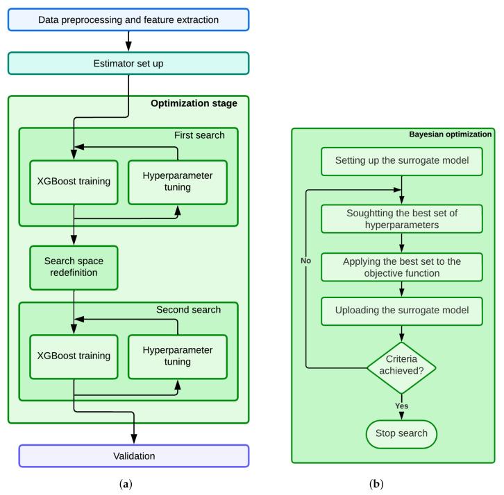
Due to the high occupational pressure suffered by intensive care units (ICUs), a correct estimation of the patients' length of stay (LoS) in the ICU is of great interest to predict possible situations of collapse, to help healthcare personnel to select appropriate treatment options and to predict patients' conditions. There has been a high amount of data collected by biomedical sensors during the continuous monitoring process of patients in the ICU, so the use of artificial intelligence techniques in automatic LoS estimation would improve patients' care and facilitate the work of healthcare personnel. In this work, a novel methodology to estimate the LoS using data of the first 24 h in the ICU is presented. To achieve this, XGBoost, one of the most popular and efficient state-of-the-art algorithms, is used as an estimator model, and its performance is optimized both from computational and precision viewpoints using Bayesian techniques. For this optimization, a novel two-step approach is presented. The methodology was carefully designed to execute codes on a high-performance computing system based on graphics processing units, which considerably reduces the execution time. The algorithm scalability is analyzed. With the proposed methodology, the best set of XGBoost hyperparameters are identified, estimating LoS with a MAE of 2.529 days, improving the results reported in the current state of the art and probing the validity and utility of the proposed approach.

摘要

由于重症监护病房(ICU)的职业压力很高,因此正确估计患者在 ICU 中的停留时间(LoS)对于预测可能出现的崩溃情况、帮助医护人员选择合适的治疗方案以及预测患者病情非常重要。在 ICU 患者的连续监测过程中,生物医学传感器已经收集了大量数据,因此在自动 LoS 估计中使用人工智能技术将改善患者的护理并方便医护人员的工作。在这项工作中,提出了一种使用 ICU 前 24 小时数据估计 LoS 的新方法。为此,使用了最受欢迎和高效的最先进算法之一 XGBoost 作为估计模型,并使用贝叶斯技术从计算和精度两个方面对其性能进行了优化。为此优化,提出了一种新的两步方法。该方法经过精心设计,可在基于图形处理单元的高性能计算系统上执行代码,这大大减少了执行时间。分析了算法的可扩展性。在所提出的方法中,确定了最佳的 XGBoost 超参数集,LoS 的平均绝对误差(MAE)为 2.529 天,提高了当前最先进技术报告的结果,并验证了所提出方法的有效性和实用性。

https://cdn.ncbi.nlm.nih.gov/pmc/blobs/7a65/9919941/521af43efa7d/sensors-23-01162-g001.jpg

文献检索

告别复杂PubMed语法,用中文像聊天一样搜索,搜遍4000万医学文献。AI智能推荐,让科研检索更轻松。

立即免费搜索

文件翻译

保留排版,准确专业,支持PDF/Word/PPT等文件格式,支持 12+语言互译。

免费翻译文档

深度研究

AI帮你快速写综述,25分钟生成高质量综述,智能提取关键信息,辅助科研写作。

立即免费体验