Department of Microbiology, New York University Grossman School of Medicine, New York, New York, USA.
Antimicrobial-Resistant Pathogens Program, New York University Grossman School of Medicine, New York, New York, USA.
mBio. 2023 Apr 25;14(2):e0259022. doi: 10.1128/mbio.02590-22. Epub 2023 Feb 13.
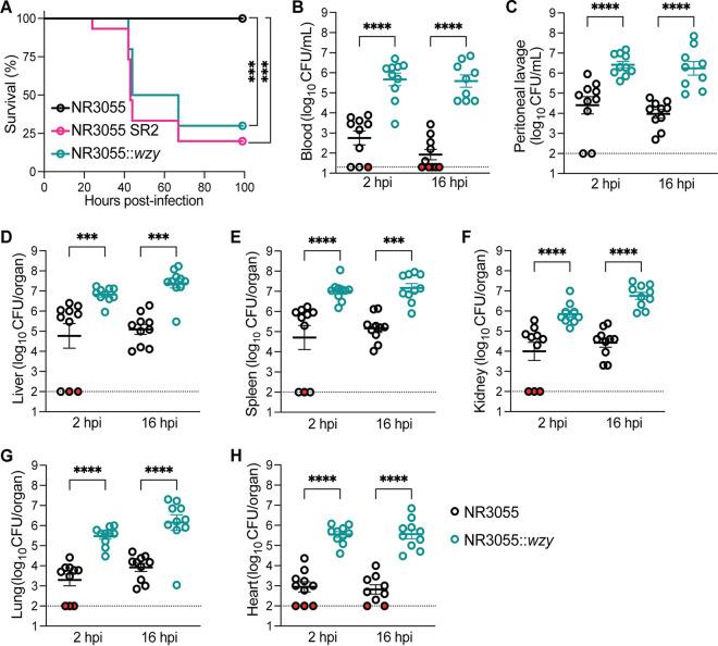
Nosocomial infections caused by multidrug-resistant (MDR) Enterobacter cloacae complex (ECC) pathogens are on the rise. However, the virulence strategies employed by these pathogens remain elusive. Here, we study the interaction of ECC clinical isolates with human serum to define how this pathogen evades the antimicrobial action of complement, one of the first lines of host-mediated immune defense. We identified a small number of serum-sensitive strains, including Enterobacter hormaechei strain NR3055, which we exploited for the selection of serum-resistant clones. Comparative genomics between the serum-sensitive NR3055 strain and the isolated serum-resistant clones revealed a premature stop codon in the gene of the capsular polysaccharide biosynthesis locus of NR3055. The complementation of conferred serum resistance to NR3055, prevented the deposition of complement proteins on the bacterial surface, inhibited phagocytosis by human neutrophils, and rendered the bacteria virulent in a mouse model of peritonitis. Mice exposed to a nonlethal dose of encapsulated NR3055 were protected from subsequent lethal infections by encapsulated NR3055, whereas mice that were previously exposed to unencapsulated NR3055 succumbed to infection. Thus, capsule is a key immune evasion determinant for , and it is a potential target for prophylactics and therapeutics to combat these increasingly MDR human pathogens. Infections caused by antimicrobial resistant bacteria are of increasing concern, especially those due to carbapenem-resistant Enterobacteriaceae pathogens. Included in this group are species of the Enterobacter cloacae complex, regarding which there is a paucity of knowledge on the infection biology of the pathogens, despite their clinical relevance. In this study, we combine techniques in comparative genomics, bacterial genetics, and diverse models of infection to establish capsule as an important mechanism of Enterobacter pathogens to resist the antibacterial activity of serum, a first line of host defense against bacterial infections. We also show that immune memory targeting the Enterobacter capsule protects against lethal infection. The further characterization of Enterobacter infection biology and the immune response to infection are needed for the development of therapies and preventative interventions targeting these highly antibiotic resistant pathogens.
医院内感染由多药耐药(MDR)肠杆菌科复合群(ECC)病原体引起的感染呈上升趋势。然而,这些病原体的毒力策略仍然难以捉摸。在这里,我们研究了 ECC 临床分离株与人血清的相互作用,以确定这种病原体如何逃避补体的抗菌作用,补体是宿主介导的免疫防御的第一道防线之一。我们发现了少数对血清敏感的菌株,包括肠杆菌霍氏菌 NR3055 株,我们利用该菌株选择对血清有抗性的克隆。对血清敏感的 NR3055 菌株和分离的血清抗性克隆进行比较基因组学分析表明,NR3055 基因的荚膜多糖生物合成基因座存在一个提前终止密码子。该基因的互补赋予了 NR3055 对血清的抗性,阻止了补体蛋白在细菌表面的沉积,抑制了人中性粒细胞的吞噬作用,并使细菌在腹膜炎的小鼠模型中具有毒力。暴露于非致死剂量包裹 NR3055 的小鼠可以免受随后的包裹 NR3055 致死性感染的保护,而先前暴露于未包裹 NR3055 的小鼠则死于感染。因此,荚膜是 逃避免疫的关键决定因素,它是针对这些日益多药耐药的人类病原体的预防和治疗的潜在靶点。 对抗生素耐药细菌引起的感染越来越受到关注,尤其是由碳青霉烯类耐药肠杆菌科病原体引起的感染。其中包括阴沟肠杆菌复合群的一些物种,尽管它们具有临床相关性,但关于这些病原体的感染生物学知之甚少。在这项研究中,我们结合了比较基因组学、细菌遗传学和多种感染模型的技术,确定了荚膜是肠杆菌病原体抵抗血清抗菌活性的重要机制,血清是宿主抵御细菌感染的第一道防线。我们还表明,针对肠杆菌荚膜的免疫记忆可防止致命感染。需要进一步研究肠杆菌感染生物学和对感染的免疫反应,以开发针对这些高度抗生素耐药病原体的治疗方法和预防干预措施。