Yale Cancer Biology Institute, Yale University, West Haven, Connecticut, USA.
Institute for Computational Biomedicine, Faculty of Medicine, Heidelberg University Hospital, Bioquant, Heidelberg University, Heidelberg, Germany.
Clin Transl Med. 2023 Feb;13(2):e1179. doi: 10.1002/ctm2.1179.
The biguanide drug metformin is a safe and widely prescribed drug for type 2 diabetes. Interestingly, hundreds of clinical trials have been set to evaluate the potential role of metformin in the prevention and treatment of cancer including colorectal cancer (CRC). However, the "metformin signaling" remains controversial.
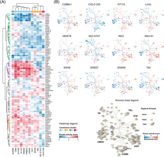
To interrogate cell signaling induced by metformin in CRC and explore the druggability of the metformin-rewired phosphorylation network, we performed integrative analysis of phosphoproteomics, bioinformatics, and cell proliferation assays on a panel of 12 molecularly heterogeneous CRC cell lines. Using the high-resolute data-independent analysis mass spectrometry (DIA-MS), we monitored a total of 10,142 proteins and 56,080 phosphosites (P-sites) in CRC cells upon a short- and a long-term metformin treatment.
We found that metformin tended to primarily remodel cell signaling in the long-term and only minimally regulated the total proteome expression levels. Strikingly, the phosphorylation signaling response to metformin was highly heterogeneous in the CRC panel, based on a network analysis inferring kinase/phosphatase activities and cell signaling reconstruction. A "MetScore" was determined to assign the metformin relevance of each P-site, revealing new and robust phosphorylation nodes and pathways in metformin signaling. Finally, we leveraged the metformin P-site signature to identify pharmacodynamic interactions and confirmed a number of candidate metformin-interacting drugs, including navitoclax, a BCL-2/BCL-xL inhibitor. Together, we provide a comprehensive phosphoproteomic resource to explore the metformin-induced cell signaling for potential cancer therapeutics. This resource can be accessed at https://yslproteomics.shinyapps.io/Metformin/.
双胍类药物二甲双胍是治疗 2 型糖尿病的一种安全且广泛应用的药物。有趣的是,已经进行了数百项临床试验来评估二甲双胍在预防和治疗癌症(包括结直肠癌(CRC))方面的潜在作用。然而,二甲双胍信号仍然存在争议。
为了研究二甲双胍在 CRC 中诱导的细胞信号,并探索二甲双胍重连磷酸化网络的可成药性,我们对 12 种分子异质性 CRC 细胞系进行了磷酸蛋白质组学、生物信息学和细胞增殖测定的综合分析。使用高分辨率的非依赖性数据采集分析质谱(DIA-MS),我们监测了 CRC 细胞在短期和长期二甲双胍处理后总共 10142 种蛋白质和 56080 个磷酸化位点(P 位)。
我们发现,二甲双胍倾向于在长期治疗中主要重塑细胞信号,而仅最小程度地调节总蛋白质组表达水平。令人惊讶的是,基于推断激酶/磷酸酶活性和细胞信号重建的网络分析,CRC 细胞系中对二甲双胍的磷酸化信号反应具有高度异质性。确定了“MetScore”来分配每个 P 位的二甲双胍相关性,揭示了二甲双胍信号中的新的和稳健的磷酸化节点和途径。最后,我们利用二甲双胍 P 位特征来鉴定药效动力学相互作用,并证实了一些候选的二甲双胍相互作用药物,包括 navitoclax,一种 BCL-2/BCL-xL 抑制剂。总之,我们提供了一个全面的磷酸蛋白质组资源来探索潜在的癌症治疗中二甲双胍诱导的细胞信号。该资源可在 https://yslproteomics.shinyapps.io/Metformin/ 上访问。