Jiangxi Key Laboratory for Microscale Interdisciplinary Study, Institute for Advanced Study, Nanchang University, Nanchang, Jiangxi, 330031, People's Republic of China.
Department of Cell Biology, SUNY Health Sciences University, State University of New York, Brooklyn, NY, 11203, USA.
BMC Biol. 2023 Feb 13;21(1):31. doi: 10.1186/s12915-023-01523-3.
Intracellular hemoglobin polymerization has been supposed to be the major determinant for the elevated rigidity/stiffness of sickle erythrocytes from sickle cell anemia (SCA) patients. However, the contribution of the cell envelope remains unclear.
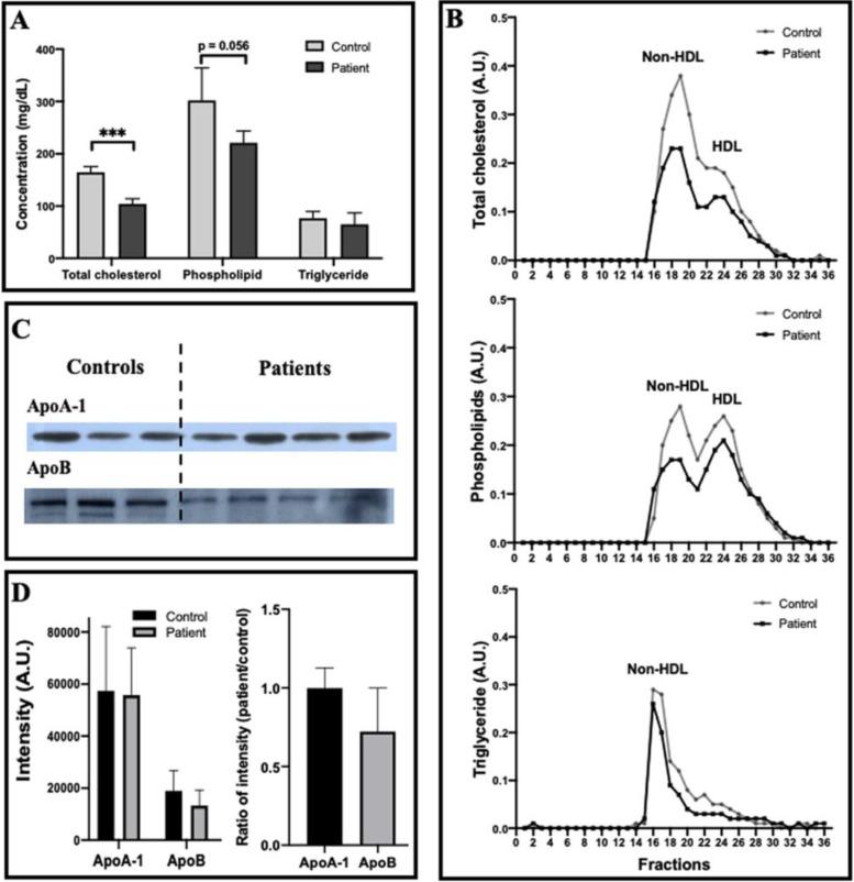
In this study, using atomic force microscopy (AFM), we compared the normal and sickled erythrocyte surfaces for stiffness and topography. AFM detected that sickle cells had a rougher surface and were stiffer than normal erythrocytes and that sickle cell ghosts had a rougher surface (for both outer and inner surfaces) and were thicker than normal ghosts, the latter implying a higher membrane-associated hemoglobin content/layer in the sickle cell envelope. Compared to healthy subjects, the SCA patients had lower plasma lipoprotein levels. AFM further revealed that a mild concentration of methyl-β-cyclodextrin (MβCD, a putative cholesterol-depleting reagent) could induce an increase in roughness of erythrocytes/ghosts and a decrease in thickness of ghosts for both normal and sickle cells, implying that MβCD can alter the cell envelope from outside (cholesterol in the plasma membrane) to inside (membrane-associated hemoglobin). More importantly, MβCD also caused a more significant decrease in stiffness of sickle cells than that of normal erythrocytes.
The data reveal that besides the cytosolic hemoglobin fibers, the cell envelope containing the membrane-associated hemoglobin also is involved in the biomechanical properties (e.g., stiffness and shape maintenance) of sickle erythrocytes.
人们认为,镰状细胞贫血症(SCA)患者的镰状红细胞内的血红蛋白聚合是导致其刚性/硬度增加的主要因素。然而,细胞包膜的作用仍不清楚。
在这项研究中,我们使用原子力显微镜(AFM)比较了正常和镰状红细胞的表面刚性和形貌。AFM 检测到镰状细胞的表面更粗糙,刚性大于正常红细胞,且镰状细胞胞影的表面更粗糙(内外表面均如此),厚度大于正常胞影,这表明镰状细胞膜相关血红蛋白的含量/层更高。与健康受试者相比,SCA 患者的血浆脂蛋白水平较低。AFM 进一步显示,轻度浓度的甲基-β-环糊精(MβCD,一种潜在的胆固醇耗竭试剂)可增加红细胞/胞影的粗糙度,并降低正常和镰状细胞胞影的厚度,这表明 MβCD 可以从外部(质膜中的胆固醇)改变细胞包膜到内部(膜相关血红蛋白)。更重要的是,MβCD 还导致镰状细胞的刚性降低比正常红细胞更为显著。
数据表明,除了胞质中的血红蛋白纤维外,包含膜相关血红蛋白的细胞包膜也参与了镰状红细胞的生物力学特性(如刚性和形状维持)。