Suppr超能文献

长链非编码RNA CCL14-AS通过调控MEP1A抑制结肠癌细胞的侵袭和淋巴结转移。

Long non-coding RNA CCL14-AS suppresses invasiveness and lymph node metastasis of colorectal cancer cells by regulating MEP1A.

作者信息

Li Mingzhou, Huang Chengmei, Wu Yuanyuan, Zhu Lina, Zhang Yaxin, Zhou Yi, Li Huali, Liu Zhihao, Pan Xinyan, Wang Xin, Qiu Junfeng, Li Fengtian, Liao Wenting

机构信息

State Key Laboratory of Oncology in South China, Collaborative Innovation Center for Cancer Medicine, Sun Yat-sen University Cancer Center, Guangzhou, China.

Department of Pathology, Nanfang Hospital and School of Basic Medical Sciences, Southern Medical University, Guangzhou, 510515, China.

出版信息

Cancer Cell Int. 2023 Feb 15;23(1):27. doi: 10.1186/s12935-023-02866-1.

Abstract

BACKGROUND

Long non-coding RNAs (lncRNAs) play important roles in the biology of colorectal cancer (CRC). There are several lncRNAs associated with invasion and metastasis have been characterized in CRC. However, studies focusing on the precise molecular mechanisms by which lncRNAs function in lymph node (LN) metastasis in CRC are still limited.

METHODS

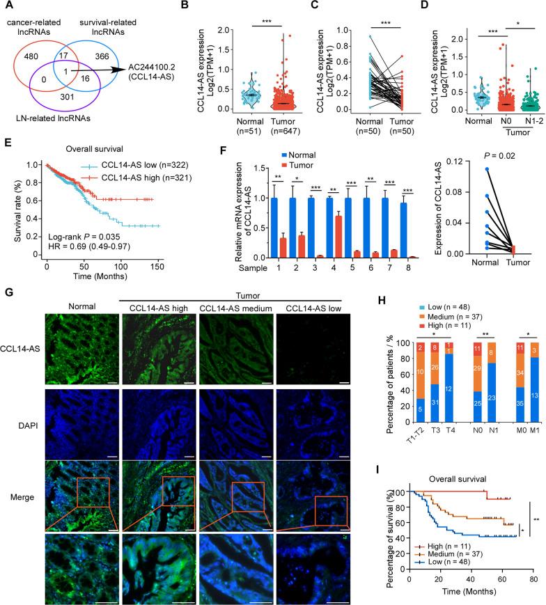
In this study, by analyzing TCGA dataset, we identified that AC244100.2 (termed CCL14-AS), a novel lncRNA enriched in the cytoplasm, was negatively correlated with LN metastasis and unfavorable prognosis of CRC. In situ hybridization was used to examine CCL14-AS expression in clinical CRC tissues. Various functional experiments including migration assay and wound-healing assay were used to investigate the effects of CCL14-AS on CRC cells migration. The nude mice popliteal lymph node metastasis model assay further confirmed the effects of CCL14-AS in vivo.

RESULTS

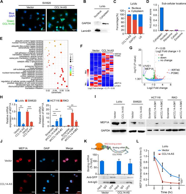
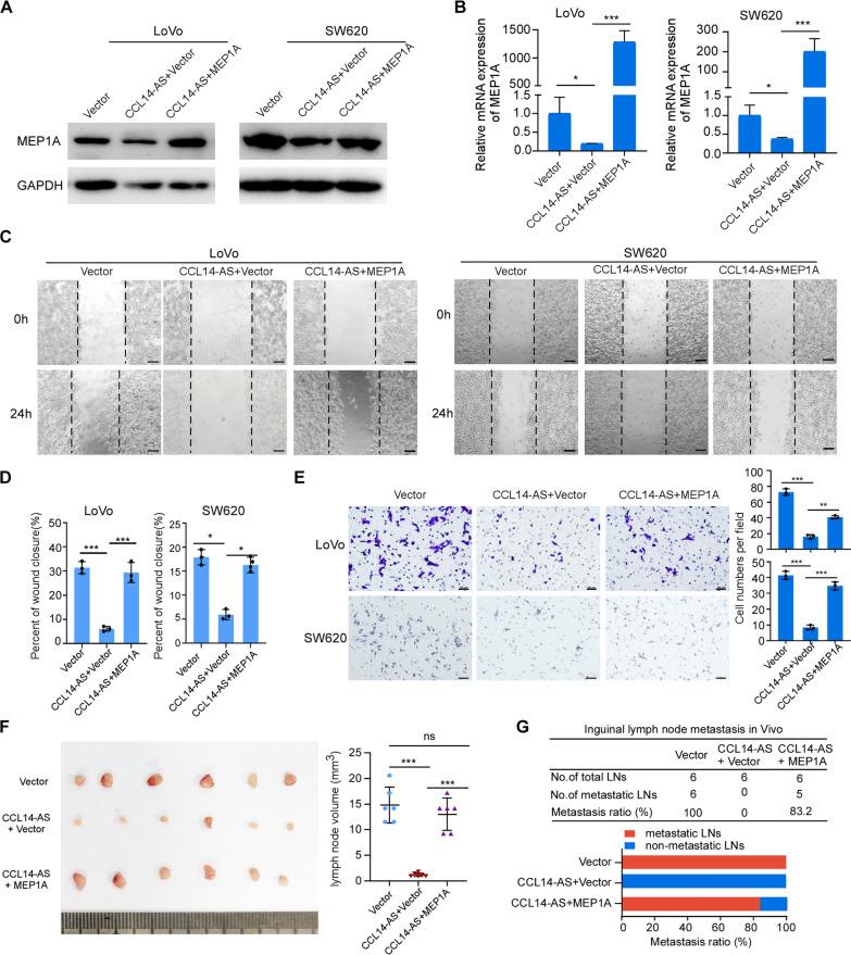
CCL14-AS expression was significantly downregulated in CRC tissues compared to adjacent normal tissues. In addition, low CCL14-AS expression was correlated with advanced T classification, LN metastasis, distant metastasis, and shorter disease-free survival of CRC patients. Functionally, CCL14-AS overexpression inhibited the invasiveness of CRC cells in vitro and LN metastasis in nude mice. On the contrary, knockdown of CCL14-AS promoted the invasiveness and LN metastasis abilities of CRC cells. Mechanistically, CCL14-AS downregulated the expression of MEP1A via interacting with MEP1A mRNA and reduced its stability. Overexpression of MEP1A rescued the invasiveness and LN metastasis abilities in CCL14-AS-overexpressing CRC cells. Moreover, the expression levels of CCL14-AS was negatively correlated with that of MEP1A in CRC tissues.

CONCLUSIONS

We identified a novel lncRNA, CCL14-AS, as a potential tumor suppressor in CRC. Our findings supported a model in which the CCL14-AS/MEP1A axis serves as critical regulator in CRC progression, suggesting a novel biomarker and therapeutic target in advanced CRC.

摘要

背景

长链非编码RNA(lncRNAs)在结直肠癌(CRC)生物学中发挥重要作用。在CRC中,已有几种与侵袭和转移相关的lncRNAs被鉴定。然而,针对lncRNAs在CRC淋巴结(LN)转移中发挥作用的精确分子机制的研究仍然有限。

方法

在本研究中,通过分析TCGA数据集,我们鉴定出AC244100.2(命名为CCL14-AS),一种在细胞质中富集的新型lncRNA,与CRC的LN转移和不良预后呈负相关。原位杂交用于检测临床CRC组织中CCL14-AS的表达。包括迁移实验和伤口愈合实验在内的各种功能实验用于研究CCL14-AS对CRC细胞迁移的影响。裸鼠腘窝淋巴结转移模型实验进一步在体内证实了CCL14-AS的作用。

结果

与相邻正常组织相比,CCL14-AS在CRC组织中的表达明显下调。此外,CCL14-AS低表达与CRC患者的晚期T分期、LN转移、远处转移及较短的无病生存期相关。在功能上,CCL14-AS过表达抑制了CRC细胞在体外的侵袭性及裸鼠的LN转移。相反,敲低CCL14-AS促进了CRC细胞的侵袭性和LN转移能力。机制上,CCL14-AS通过与MEP1A mRNA相互作用下调MEP1A的表达并降低其稳定性。MEP1A过表达挽救了CCL14-AS过表达的CRC细胞的侵袭性和LN转移能力。此外,在CRC组织中,CCL14-AS的表达水平与MEP1A的表达呈负相关。

结论

我们鉴定出一种新型lncRNA,CCL14-AS,作为CRC中的一种潜在肿瘤抑制因子。我们的研究结果支持了一种模型,即CCL14-AS/MEP1A轴在CRC进展中作为关键调节因子,提示其可作为晚期CRC的一种新型生物标志物和治疗靶点。

https://cdn.ncbi.nlm.nih.gov/pmc/blobs/bc16/9933342/651ba011b242/12935_2023_2866_Fig1_HTML.jpg

文献检索

告别复杂PubMed语法,用中文像聊天一样搜索,搜遍4000万医学文献。AI智能推荐,让科研检索更轻松。

立即免费搜索

文件翻译

保留排版,准确专业,支持PDF/Word/PPT等文件格式,支持 12+语言互译。

免费翻译文档

深度研究

AI帮你快速写综述,25分钟生成高质量综述,智能提取关键信息,辅助科研写作。

立即免费体验