• 文献检索
  • 文档翻译
  • 深度研究
  • 学术资讯
  • Suppr Zotero 插件Zotero 插件
  • 邀请有礼
  • 套餐&价格
  • 历史记录
应用&插件
Suppr Zotero 插件Zotero 插件浏览器插件Mac 客户端Windows 客户端微信小程序
定价
高级版会员购买积分包购买API积分包
服务
文献检索文档翻译深度研究API 文档MCP 服务
关于我们
关于 Suppr公司介绍联系我们用户协议隐私条款
关注我们

Suppr 超能文献

核心技术专利:CN118964589B侵权必究
粤ICP备2023148730 号-1Suppr @ 2026

文献检索

告别复杂PubMed语法,用中文像聊天一样搜索,搜遍4000万医学文献。AI智能推荐,让科研检索更轻松。

立即免费搜索

文件翻译

保留排版,准确专业,支持PDF/Word/PPT等文件格式,支持 12+语言互译。

免费翻译文档

深度研究

AI帮你快速写综述,25分钟生成高质量综述,智能提取关键信息,辅助科研写作。

立即免费体验

肠道 SEC16B 通过调节乳糜微粒代谢来调节肥胖。

Intestinal SEC16B modulates obesity by regulating chylomicron metabolism.

机构信息

Department of Comparative Biosciences, College of Veterinary Medicine, University of Illinois at Urbana-Champaign, Urbana, IL, USA.

Department of Comparative Biosciences, College of Veterinary Medicine, University of Illinois at Urbana-Champaign, Urbana, IL, USA; Division of Nutritional Sciences, College of Agricultural, Consumer and Environmental Sciences, University of Illinois at Urbana-Champaign, Urbana, IL, USA; Cancer Center at Illinois, University of Illinois at Urbana-Champaign, Urbana, IL, USA.

出版信息

Mol Metab. 2023 Apr;70:101693. doi: 10.1016/j.molmet.2023.101693. Epub 2023 Feb 14.

DOI:10.1016/j.molmet.2023.101693
PMID:36796587
原文链接:https://pmc.ncbi.nlm.nih.gov/articles/PMC9976576/
Abstract

OBJECTIVE

Genome-wide association studies (GWAS) have identified genetic variants in SEC16 homolog B (SEC16B) locus to be associated with obesity and body mass index (BMI) in various populations. SEC16B encodes a scaffold protein located at endoplasmic reticulum (ER) exit sites that is implicated to participate in the trafficking of COPII vesicles in mammalian cells. However, the function of SEC16B in vivo, especially in lipid metabolism, has not been investigated.

METHODS

We generated Sec16b intestinal knockout (IKO) mice and assessed the impact of its deficiency on high-fat diet (HFD) induced obesity and lipid absorption in both male and female mice. We examined lipid absorption in vivo by acute oil challenge and fasting/HFD refeeding. Biochemical analyses and imaging studies were performed to understand the underlying mechanisms.

RESULTS

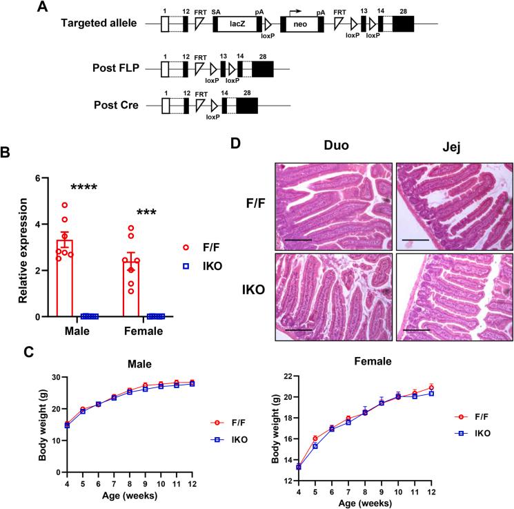
Our results showed that Sec16b intestinal knockout (IKO) mice, especially female mice, were protected from HFD-induced obesity. Loss of Sec16b in intestine dramatically reduced postprandial serum triglyceride output upon intragastric lipid load or during overnight fasting and HFD refeeding. Further studies showed that intestinal Sec16b deficiency impaired apoB lipidation and chylomicron secretion.

CONCLUSIONS

Our studies demonstrated that intestinal SEC16B is required for dietary lipid absorption in mice. These results revealed that SEC16B plays important roles in chylomicron metabolism, which may shed light on the association between variants in SEC16B and obesity in human.

摘要

目的

全基因组关联研究(GWAS)已经确定 SEC16 同源物 B(SEC16B)基因座中的遗传变异与各种人群中的肥胖和体重指数(BMI)相关。SEC16B 编码一种位于内质网(ER)出口位点的支架蛋白,该蛋白被认为参与了哺乳动物细胞中 COPII 囊泡的运输。然而,SEC16B 在体内的功能,特别是在脂质代谢中的功能,尚未得到研究。

方法

我们生成了 Sec16b 肠道敲除(IKO)小鼠,并评估了其缺失对雄性和雌性小鼠高脂肪饮食(HFD)诱导的肥胖和脂质吸收的影响。我们通过急性油挑战和禁食/HFD 再喂养来研究体内的脂质吸收。进行了生化分析和成像研究以了解潜在的机制。

结果

我们的结果表明,Sec16b 肠道敲除(IKO)小鼠,特别是雌性小鼠,对 HFD 诱导的肥胖具有保护作用。肠道 Sec16b 的缺失显著降低了胃内脂质负荷或夜间禁食和 HFD 再喂养期间餐后血清甘油三酯的输出。进一步的研究表明,肠道 Sec16b 缺乏会损害 apoB 脂质化和乳糜微粒分泌。

结论

我们的研究表明,肠道 SEC16B 是小鼠膳食脂质吸收所必需的。这些结果表明 SEC16B 在乳糜微粒代谢中发挥重要作用,这可能为 SEC16B 变异与人类肥胖之间的关联提供了启示。

https://cdn.ncbi.nlm.nih.gov/pmc/blobs/6965/9976576/d67945cceff3/gr7.jpg
https://cdn.ncbi.nlm.nih.gov/pmc/blobs/6965/9976576/9dcb3beefb7b/gr1.jpg
https://cdn.ncbi.nlm.nih.gov/pmc/blobs/6965/9976576/daaddfd2a4dc/gr2.jpg
https://cdn.ncbi.nlm.nih.gov/pmc/blobs/6965/9976576/0ef5333dd524/gr3.jpg
https://cdn.ncbi.nlm.nih.gov/pmc/blobs/6965/9976576/b5da1e3f2e2e/gr4.jpg
https://cdn.ncbi.nlm.nih.gov/pmc/blobs/6965/9976576/6179a53e19ad/gr5.jpg
https://cdn.ncbi.nlm.nih.gov/pmc/blobs/6965/9976576/6a50ba990693/gr6.jpg
https://cdn.ncbi.nlm.nih.gov/pmc/blobs/6965/9976576/d67945cceff3/gr7.jpg
https://cdn.ncbi.nlm.nih.gov/pmc/blobs/6965/9976576/9dcb3beefb7b/gr1.jpg
https://cdn.ncbi.nlm.nih.gov/pmc/blobs/6965/9976576/daaddfd2a4dc/gr2.jpg
https://cdn.ncbi.nlm.nih.gov/pmc/blobs/6965/9976576/0ef5333dd524/gr3.jpg
https://cdn.ncbi.nlm.nih.gov/pmc/blobs/6965/9976576/b5da1e3f2e2e/gr4.jpg
https://cdn.ncbi.nlm.nih.gov/pmc/blobs/6965/9976576/6179a53e19ad/gr5.jpg
https://cdn.ncbi.nlm.nih.gov/pmc/blobs/6965/9976576/6a50ba990693/gr6.jpg
https://cdn.ncbi.nlm.nih.gov/pmc/blobs/6965/9976576/d67945cceff3/gr7.jpg

相似文献

1
Intestinal SEC16B modulates obesity by regulating chylomicron metabolism.肠道 SEC16B 通过调节乳糜微粒代谢来调节肥胖。
Mol Metab. 2023 Apr;70:101693. doi: 10.1016/j.molmet.2023.101693. Epub 2023 Feb 14.
2
Surf4 (Surfeit Locus Protein 4) Deficiency Reduces Intestinal Lipid Absorption and Secretion and Decreases Metabolism in Mice.Surf4(过盛定位蛋白 4)缺乏可减少小鼠肠道脂质吸收和分泌,并降低其代谢水平。
Arterioscler Thromb Vasc Biol. 2023 Apr;43(4):562-580. doi: 10.1161/ATVBAHA.123.318980. Epub 2023 Feb 9.
3
Sar1b transgenic male mice are more susceptible to high-fat diet-induced obesity, insulin insensitivity and intestinal chylomicron overproduction.Sar1b转基因雄性小鼠更容易受到高脂饮食诱导的肥胖、胰岛素不敏感和肠道乳糜微粒过度产生的影响。
J Nutr Biochem. 2014 May;25(5):540-8. doi: 10.1016/j.jnutbio.2014.01.004. Epub 2014 Feb 5.
4
Short-term adaptation of postprandial lipoprotein secretion and intestinal gene expression to a high-fat diet.餐后脂蛋白分泌及肠道基因表达对高脂饮食的短期适应性
Am J Physiol Gastrointest Liver Physiol. 2009 Apr;296(4):G782-92. doi: 10.1152/ajpgi.90324.2008. Epub 2009 Feb 5.
5
Deficiency of intestinal Bmal1 prevents obesity induced by high-fat feeding.肠道 Bmal1 的缺乏可预防高脂肪喂养引起的肥胖。
Nat Commun. 2021 Sep 7;12(1):5323. doi: 10.1038/s41467-021-25674-5.
6
Signposts in the assembly of chylomicrons.乳糜微粒组装中的路标。
Front Biosci. 2001 Mar 1;6:D320-31. doi: 10.2741/hussain.
7
Apolipoprotein A-IV regulates chylomicron metabolism-mechanism and function.载脂蛋白 A-IV 调节乳糜微粒代谢-机制与功能。
Am J Physiol Gastrointest Liver Physiol. 2012 Mar 15;302(6):G628-36. doi: 10.1152/ajpgi.00225.2011. Epub 2011 Dec 29.
8
Chylomicron-sized lipid particles are formed in the setting of apolipoprotein B deficiency.乳糜微粒大小的脂质颗粒在载脂蛋白B缺乏的情况下形成。
J Lipid Res. 1998 Aug;39(8):1543-57.
9
The association between LRP-1 variants and chylomicron uptake after a high fat meal.LRP-1 变异与高脂肪餐后乳糜微粒摄取之间的关联。
Nutr Metab Cardiovasc Dis. 2013 Nov;23(11):1154-8. doi: 10.1016/j.numecd.2012.12.007. Epub 2013 Feb 26.
10
Inhibition of chylomicron assembly leads to dissociation of hepatic steatosis from inflammation and fibrosis.抑制乳糜微粒组装会导致肝脂肪变性与炎症和纤维化分离。
J Lipid Res. 2021;62:100123. doi: 10.1016/j.jlr.2021.100123. Epub 2021 Sep 24.

引用本文的文献

1
Single-Cell RNA Sequencing Reveals the Critical Role of SEC16B in Lung Metastasis of Osteosarcoma.单细胞RNA测序揭示SEC16B在骨肉瘤肺转移中的关键作用。
FASEB Bioadv. 2025 Jul 28;7(8):e70025. doi: 10.1096/fba.2024-00161. eCollection 2025 Aug.
2
Identification of SEC16B as a novel regulator of glucose homeostasis.鉴定SEC16B作为葡萄糖稳态的新型调节因子。
Diabetologia. 2025 Jul 24. doi: 10.1007/s00125-025-06501-8.
3
Intestinal KLHL12 is dispensable for lipid absorption and chylomicron metabolism.肠道中的KLHL12对于脂质吸收和乳糜微粒代谢并非必需。
Am J Physiol Endocrinol Metab. 2025 Aug 1;329(2):E233-E240. doi: 10.1152/ajpendo.00219.2025. Epub 2025 Jul 1.
4
Energy Intake-Dependent Genetic Associations with Obesity Risk: BDNF Val66Met Polymorphism and Interactions with Dietary Bioactive Compounds.能量摄入相关的肥胖风险遗传关联:脑源性神经营养因子Val66Met多态性及与膳食生物活性化合物的相互作用
Antioxidants (Basel). 2025 Jan 30;14(2):170. doi: 10.3390/antiox14020170.
5
Genetic-by-age interaction analyses on complex traits in UK Biobank and their potential to identify effects on longitudinal trait change.在 UK Biobank 中对复杂性状进行遗传与年龄的交互作用分析及其对纵向性状变化影响的潜在作用。
Genome Biol. 2024 Nov 28;25(1):300. doi: 10.1186/s13059-024-03439-9.
6
Novel genomic variants related to visceral adiposity index (VAI) and body adiposity index (BAI) in Indian sib-pairs.印度同胞对内脏脂肪指数(VAI)和身体脂肪指数(BAI)相关的新型基因组变异。
Int J Obes (Lond). 2024 Nov;48(11):1552-1558. doi: 10.1038/s41366-024-01570-y. Epub 2024 Jul 7.
7
Integrative GWAS and co-localisation analysis suggests novel genes associated with age-related multimorbidity.整合全基因组关联研究和共定位分析提示与年龄相关的多种疾病相关的新基因。
Sci Data. 2023 Sep 25;10(1):655. doi: 10.1038/s41597-023-02513-4.