• 文献检索
  • 文档翻译
  • 深度研究
  • 学术资讯
  • Suppr Zotero 插件Zotero 插件
  • 邀请有礼
  • 套餐&价格
  • 历史记录
应用&插件
Suppr Zotero 插件Zotero 插件浏览器插件Mac 客户端Windows 客户端微信小程序
定价
高级版会员购买积分包购买API积分包
服务
文献检索文档翻译深度研究API 文档MCP 服务
关于我们
关于 Suppr公司介绍联系我们用户协议隐私条款
关注我们

Suppr 超能文献

核心技术专利:CN118964589B侵权必究
粤ICP备2023148730 号-1Suppr @ 2026

文献检索

告别复杂PubMed语法,用中文像聊天一样搜索,搜遍4000万医学文献。AI智能推荐,让科研检索更轻松。

立即免费搜索

文件翻译

保留排版,准确专业,支持PDF/Word/PPT等文件格式,支持 12+语言互译。

免费翻译文档

深度研究

AI帮你快速写综述,25分钟生成高质量综述,智能提取关键信息,辅助科研写作。

立即免费体验

在疟原虫恶性疟原虫中以单分子分辨率获得的全基因组 DNA 复制图谱。

A genome-wide map of DNA replication at single-molecule resolution in the malaria parasite Plasmodium falciparum.

机构信息

Department of Pathology, University of Cambridge, Tennis Court Road, Cambridge CB2 1QP, UK.

Department of Molecular Biology, Radboud University, Geert Grooteplein 26-28, 6525 GA Nijmegen, The Netherlands.

出版信息

Nucleic Acids Res. 2023 Apr 11;51(6):2709-2724. doi: 10.1093/nar/gkad093.

DOI:10.1093/nar/gkad093
PMID:36808528
原文链接:https://pmc.ncbi.nlm.nih.gov/articles/PMC10085703/
Abstract

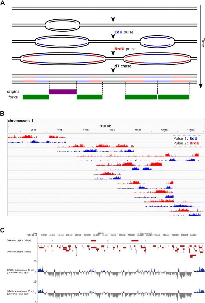
The malaria parasite Plasmodium falciparum replicates via schizogony: an unusual type of cell cycle involving asynchronous replication of multiple nuclei within the same cytoplasm. Here, we present the first comprehensive study of DNA replication origin specification and activation during Plasmodium schizogony. Potential replication origins were abundant, with ORC1-binding sites detected every ∼800 bp. In this extremely A/T-biased genome, the sites were biased towards areas of higher G/C content, and contained no specific sequence motif. Origin activation was then measured at single-molecule resolution using newly developed DNAscent technology: a powerful method of detecting replication fork movement via base analogues in DNA sequenced on the Oxford Nanopore platform. Unusually, origins were preferentially activated in areas of low transcriptional activity, and replication forks also moved fastest through lowly transcribed genes. This contrasts with the way that origin activation is organised in other systems, such as human cells, and suggests that P. falciparum has evolved its S-phase specifically to minimise conflicts between transcription and origin firing. This may be particularly important to maximise the efficiency and accuracy of schizogony, with its multiple rounds of DNA replication and its absence of canonical cell-cycle checkpoints.

摘要

疟原虫恶性疟原虫通过裂殖生殖进行复制

这是一种不同寻常的细胞周期类型,涉及同一细胞质内多个核的异步复制。在这里,我们首次对疟原虫裂殖生殖过程中的 DNA 复制起点指定和激活进行了全面研究。潜在的复制起点非常丰富,在每 800bp 左右检测到 ORC1 结合位点。在这个极度 A/T 偏倚的基因组中,这些位点偏向于具有更高 GC 含量的区域,并且没有特定的序列基序。然后,我们使用新开发的 DNAscent 技术在单分子分辨率下测量了起始激活:这是一种通过在牛津纳米孔平台上测序的 DNA 中的碱基类似物来检测复制叉运动的强大方法。不同寻常的是,复制起点优先在转录活性低的区域被激活,并且复制叉在转录活性低的基因中移动得最快。这与其他系统(如人类细胞)中起始激活的组织方式形成对比,表明恶性疟原虫已经专门进化了其 S 期,以最大程度地减少转录和起始点火之间的冲突。这对于最大限度地提高裂殖生殖的效率和准确性可能尤为重要,因为裂殖生殖具有多轮 DNA 复制,并且缺乏典型的细胞周期检查点。

https://cdn.ncbi.nlm.nih.gov/pmc/blobs/2ad7/10085703/6170b1e5e206/gkad093fig5.jpg
https://cdn.ncbi.nlm.nih.gov/pmc/blobs/2ad7/10085703/14adf139053b/gkad093fig1.jpg
https://cdn.ncbi.nlm.nih.gov/pmc/blobs/2ad7/10085703/2f787821563c/gkad093fig2.jpg
https://cdn.ncbi.nlm.nih.gov/pmc/blobs/2ad7/10085703/88985efe3574/gkad093fig3.jpg
https://cdn.ncbi.nlm.nih.gov/pmc/blobs/2ad7/10085703/8c534b1e5248/gkad093fig4.jpg
https://cdn.ncbi.nlm.nih.gov/pmc/blobs/2ad7/10085703/6170b1e5e206/gkad093fig5.jpg
https://cdn.ncbi.nlm.nih.gov/pmc/blobs/2ad7/10085703/14adf139053b/gkad093fig1.jpg
https://cdn.ncbi.nlm.nih.gov/pmc/blobs/2ad7/10085703/2f787821563c/gkad093fig2.jpg
https://cdn.ncbi.nlm.nih.gov/pmc/blobs/2ad7/10085703/88985efe3574/gkad093fig3.jpg
https://cdn.ncbi.nlm.nih.gov/pmc/blobs/2ad7/10085703/8c534b1e5248/gkad093fig4.jpg
https://cdn.ncbi.nlm.nih.gov/pmc/blobs/2ad7/10085703/6170b1e5e206/gkad093fig5.jpg

相似文献

1
A genome-wide map of DNA replication at single-molecule resolution in the malaria parasite Plasmodium falciparum.在疟原虫恶性疟原虫中以单分子分辨率获得的全基因组 DNA 复制图谱。
Nucleic Acids Res. 2023 Apr 11;51(6):2709-2724. doi: 10.1093/nar/gkad093.
2
Single-molecule analysis reveals that DNA replication dynamics vary across the course of schizogony in the malaria parasite Plasmodium falciparum.单分子分析揭示疟原虫裂殖子在疟原虫裂殖子过程中,DNA 复制动态在整个过程中存在差异。
Sci Rep. 2017 Jun 21;7(1):4003. doi: 10.1038/s41598-017-04407-z.
3
DNA replication dynamics during erythrocytic schizogony in the malaria parasites Plasmodium falciparum and Plasmodium knowlesi.疟原虫裂殖生殖过程中的 DNA 复制动态,包括恶性疟原虫和诺氏疟原虫。
PLoS Pathog. 2022 Jun 22;18(6):e1010595. doi: 10.1371/journal.ppat.1010595. eCollection 2022 Jun.
4
CRK4 links early mitotic events to the onset of S-phase during schizogony.CRK4 将早期有丝分裂事件与裂殖生殖期间 S 期的开始联系起来。
mBio. 2023 Aug 31;14(4):e0077923. doi: 10.1128/mbio.00779-23. Epub 2023 Jun 22.
5
Plasmodium falciparum CRK4 directs continuous rounds of DNA replication during schizogony.恶性疟原虫 CRK4 在裂殖体期指导连续的 DNA 复制轮次。
Nat Microbiol. 2017 Feb 17;2:17017. doi: 10.1038/nmicrobiol.2017.17.
6
Genome-wide binding sites of Plasmodium falciparum mini chromosome maintenance protein MCM6 show new insights into parasite DNA replication.恶性疟原虫微小染色体维持蛋白MCM6的全基因组结合位点揭示了寄生虫DNA复制的新见解。
Biochim Biophys Acta Mol Cell Res. 2023 Oct;1870(7):119546. doi: 10.1016/j.bbamcr.2023.119546. Epub 2023 Jul 22.
7
The genetic landscape of origins of replication in P. falciparum.疟原虫复制起点起源的遗传景观。
Nucleic Acids Res. 2024 Jan 25;52(2):660-676. doi: 10.1093/nar/gkad1103.
8
The Malaria Parasite Cyclin H Homolog PfCyc1 Is Required for Efficient Cytokinesis in Blood-Stage .疟原虫细胞周期蛋白H同源物PfCyc1是血液阶段高效胞质分裂所必需的。
mBio. 2017 Jun 13;8(3):e00605-17. doi: 10.1128/mBio.00605-17.
9
DNAscent v2: detecting replication forks in nanopore sequencing data with deep learning.DNAscent v2:使用深度学习在纳米孔测序数据中检测复制叉。
BMC Genomics. 2021 Jun 9;22(1):430. doi: 10.1186/s12864-021-07736-6.
10
Transfection with thymidine kinase permits bromodeoxyuridine labelling of DNA replication in the human malaria parasite Plasmodium falciparum.用胸苷激酶转染可实现对人类疟原虫恶性疟原虫DNA复制的溴脱氧尿苷标记。
Malar J. 2015 Dec 2;14:490. doi: 10.1186/s12936-015-1014-7.

引用本文的文献

1
A high-resolution, nanopore-based artificial intelligence assay for DNA replication stress in human cancer cells.一种用于检测人类癌细胞中DNA复制应激的基于纳米孔的高分辨率人工智能检测方法。
Nat Commun. 2025 Aug 19;16(1):7732. doi: 10.1038/s41467-025-63168-w.
2
Deciphering cell cycle organization of endodyogeny.解析内二均裂的细胞周期组织
mBio. 2025 Jul 1:e0111925. doi: 10.1128/mbio.01119-25.
3
DNA replication dynamics are associated with genome composition in Plasmodium species.疟原虫物种中的DNA复制动态与基因组组成相关。

本文引用的文献

1
DNA replication dynamics during erythrocytic schizogony in the malaria parasites Plasmodium falciparum and Plasmodium knowlesi.疟原虫裂殖生殖过程中的 DNA 复制动态,包括恶性疟原虫和诺氏疟原虫。
PLoS Pathog. 2022 Jun 22;18(6):e1010595. doi: 10.1371/journal.ppat.1010595. eCollection 2022 Jun.
2
Genome-wide mapping of individual replication fork velocities using nanopore sequencing.利用纳米孔测序进行全基因组范围内个体复制叉速度的绘图。
Nat Commun. 2022 Jun 8;13(1):3295. doi: 10.1038/s41467-022-31012-0.
3
Asynchronous nuclear cycles in multinucleated facilitate rapid proliferation.
Nucleic Acids Res. 2025 Feb 8;53(4). doi: 10.1093/nar/gkaf111.
4
R-loops acted on by RNase H1 influence DNA replication timing and genome stability in Leishmania.由核糖核酸酶H1作用的R环影响利什曼原虫的DNA复制时间和基因组稳定性。
Nat Commun. 2025 Feb 8;16(1):1470. doi: 10.1038/s41467-025-56785-y.
5
Telomere-to-telomere DNA replication timing profiling using single-molecule sequencing with Nanotiming.使用纳米计时单分子测序进行端粒到端粒的DNA复制时间分析。
Nat Commun. 2025 Jan 2;16(1):242. doi: 10.1038/s41467-024-55520-3.
6
Monitoring and quantifying replication fork dynamics with high-throughput methods.利用高通量方法监测和量化复制叉动力学。
Commun Biol. 2024 Jun 14;7(1):729. doi: 10.1038/s42003-024-06412-1.
7
The molecular mechanisms driving Plasmodium cell division.驱动疟原虫细胞分裂的分子机制。
Biochem Soc Trans. 2024 Apr 24;52(2):593-602. doi: 10.1042/BST20230403.
8
Effects of the G-quadruplex-binding drugs quarfloxin and CX-5461 on the malaria parasite Plasmodium falciparum.喹啉酮和 CX-5461 对疟原虫恶性疟原虫的影响。
Int J Parasitol Drugs Drug Resist. 2023 Dec;23:106-119. doi: 10.1016/j.ijpddr.2023.11.007. Epub 2023 Nov 24.
9
The genetic landscape of origins of replication in P. falciparum.疟原虫复制起点起源的遗传景观。
Nucleic Acids Res. 2024 Jan 25;52(2):660-676. doi: 10.1093/nar/gkad1103.
多核细胞中的异步核循环有助于快速增殖。
Sci Adv. 2022 Apr;8(13):eabj5362. doi: 10.1126/sciadv.abj5362. Epub 2022 Mar 30.
4
DNAscent v2: detecting replication forks in nanopore sequencing data with deep learning.DNAscent v2:使用深度学习在纳米孔测序数据中检测复制叉。
BMC Genomics. 2021 Jun 9;22(1):430. doi: 10.1186/s12864-021-07736-6.
5
How Many Is Enough? - Challenges of Multinucleated Cell Division in Malaria Parasites.有多少是足够的?——疟原虫多核细胞分裂的挑战。
Front Cell Infect Microbiol. 2021 May 7;11:658616. doi: 10.3389/fcimb.2021.658616. eCollection 2021.
6
Detection of base analogs incorporated during DNA replication by nanopore sequencing.通过纳米孔测序检测 DNA 复制过程中掺入的碱基类似物。
Nucleic Acids Res. 2020 Sep 4;48(15):e88. doi: 10.1093/nar/gkaa517.
7
Genome wide distribution of G-quadruplexes and their impact on gene expression in malaria parasites.基因组中 G-四链体的分布及其对疟原虫基因表达的影响。
PLoS Genet. 2020 Jul 6;16(7):e1008917. doi: 10.1371/journal.pgen.1008917. eCollection 2020 Jul.
8
FORK-seq: replication landscape of the Saccharomyces cerevisiae genome by nanopore sequencing.纳米孔测序分析酿酒酵母基因组复制全景图。
Genome Biol. 2020 May 26;21(1):125. doi: 10.1186/s13059-020-02013-3.
9
Conserved associations between G-quadruplex-forming DNA motifs and virulence gene families in malaria parasites.疟原虫中 G-四链体形成 DNA 基序与毒力基因家族之间的保守关联。
BMC Genomics. 2020 Mar 17;21(1):236. doi: 10.1186/s12864-020-6625-x.
10
The Beacon Calculus: A formal method for the flexible and concise modelling of biological systems.灯塔演算:一种灵活简洁的生物系统建模形式方法。
PLoS Comput Biol. 2020 Mar 9;16(3):e1007651. doi: 10.1371/journal.pcbi.1007651. eCollection 2020 Mar.