• 文献检索
  • 文档翻译
  • 深度研究
  • 学术资讯
  • Suppr Zotero 插件Zotero 插件
  • 邀请有礼
  • 套餐&价格
  • 历史记录
应用&插件
Suppr Zotero 插件Zotero 插件浏览器插件Mac 客户端Windows 客户端微信小程序
定价
高级版会员购买积分包购买API积分包
服务
文献检索文档翻译深度研究API 文档MCP 服务
关于我们
关于 Suppr公司介绍联系我们用户协议隐私条款
关注我们

Suppr 超能文献

核心技术专利:CN118964589B侵权必究
粤ICP备2023148730 号-1Suppr @ 2026

文献检索

告别复杂PubMed语法,用中文像聊天一样搜索,搜遍4000万医学文献。AI智能推荐,让科研检索更轻松。

立即免费搜索

文件翻译

保留排版,准确专业,支持PDF/Word/PPT等文件格式,支持 12+语言互译。

免费翻译文档

深度研究

AI帮你快速写综述,25分钟生成高质量综述,智能提取关键信息,辅助科研写作。

立即免费体验

衰老小鼠的局部衰老细胞清除仅部分复制了系统性衰老细胞清除的益处。

Local senolysis in aged mice only partially replicates the benefits of systemic senolysis.

机构信息

Robert and Arlene Kogod Center on Aging.

Division of Endocrinology.

出版信息

J Clin Invest. 2023 Apr 17;133(8):e162519. doi: 10.1172/JCI162519.

DOI:10.1172/JCI162519
PMID:36809340
原文链接:https://pmc.ncbi.nlm.nih.gov/articles/PMC10104901/
Abstract

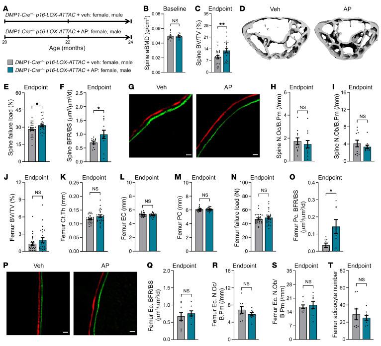
Clearance of senescent cells (SnCs) can prevent several age-related pathologies, including bone loss. However, the local versus systemic roles of SnCs in mediating tissue dysfunction remain unclear. Thus, we developed a mouse model (p16-LOX-ATTAC) that allowed for inducible SnC elimination (senolysis) in a cell-specific manner and compared the effects of local versus systemic senolysis during aging using bone as a prototype tissue. Specific removal of Sn osteocytes prevented age-related bone loss at the spine, but not the femur, by improving bone formation without affecting osteoclasts or marrow adipocytes. By contrast, systemic senolysis prevented bone loss at the spine and femur and not only improved bone formation, but also reduced osteoclast and marrow adipocyte numbers. Transplantation of SnCs into the peritoneal cavity of young mice caused bone loss and also induced senescence in distant host osteocytes. Collectively, our findings provide proof-of-concept evidence that local senolysis has health benefits in the context of aging, but, importantly, that local senolysis only partially replicates the benefits of systemic senolysis. Furthermore, we establish that SnCs, through their senescence-associated secretory phenotype (SASP), lead to senescence in distant cells. Therefore, our study indicates that optimizing senolytic drugs may require systemic instead of local SnC targeting to extend healthy aging.

摘要

衰老细胞(SnC)的清除可以预防几种与年龄相关的病理,包括骨丢失。然而,SnC 在介导组织功能障碍方面的局部和全身作用仍不清楚。因此,我们开发了一种小鼠模型(p16-LOX-ATTAC),该模型允许以细胞特异性的方式诱导 SnC 消除(衰老细胞清除),并使用骨骼作为原型组织比较衰老过程中局部与全身衰老细胞清除的效果。特异性去除衰老的成骨细胞可预防与年龄相关的脊柱骨丢失,但不能预防股骨骨丢失,其通过改善骨形成而不影响破骨细胞或骨髓脂肪细胞来实现。相比之下,全身性衰老细胞清除可预防脊柱和股骨的骨丢失,不仅改善了骨形成,还减少了破骨细胞和骨髓脂肪细胞的数量。将衰老细胞移植到年轻小鼠的腹腔中会导致骨丢失,并在远处的宿主成骨细胞中诱导衰老。总的来说,我们的研究结果提供了概念验证证据,证明局部衰老细胞清除在衰老背景下具有健康益处,但重要的是,局部衰老细胞清除仅部分复制了全身性衰老细胞清除的益处。此外,我们还证实衰老细胞通过其衰老相关分泌表型(SASP)导致远处细胞衰老。因此,我们的研究表明,优化衰老细胞清除药物可能需要针对全身而不是局部的衰老细胞,以延长健康的衰老。

https://cdn.ncbi.nlm.nih.gov/pmc/blobs/7187/10104901/d8aa7d287748/jci-133-162519-g020.jpg
https://cdn.ncbi.nlm.nih.gov/pmc/blobs/7187/10104901/986f9abe0b5f/jci-133-162519-g014.jpg
https://cdn.ncbi.nlm.nih.gov/pmc/blobs/7187/10104901/84f794d635a9/jci-133-162519-g015.jpg
https://cdn.ncbi.nlm.nih.gov/pmc/blobs/7187/10104901/23dcd20c9ba0/jci-133-162519-g016.jpg
https://cdn.ncbi.nlm.nih.gov/pmc/blobs/7187/10104901/a3645a7b890b/jci-133-162519-g017.jpg
https://cdn.ncbi.nlm.nih.gov/pmc/blobs/7187/10104901/3cdef90b7716/jci-133-162519-g018.jpg
https://cdn.ncbi.nlm.nih.gov/pmc/blobs/7187/10104901/aa933f5eb615/jci-133-162519-g019.jpg
https://cdn.ncbi.nlm.nih.gov/pmc/blobs/7187/10104901/d8aa7d287748/jci-133-162519-g020.jpg
https://cdn.ncbi.nlm.nih.gov/pmc/blobs/7187/10104901/986f9abe0b5f/jci-133-162519-g014.jpg
https://cdn.ncbi.nlm.nih.gov/pmc/blobs/7187/10104901/84f794d635a9/jci-133-162519-g015.jpg
https://cdn.ncbi.nlm.nih.gov/pmc/blobs/7187/10104901/23dcd20c9ba0/jci-133-162519-g016.jpg
https://cdn.ncbi.nlm.nih.gov/pmc/blobs/7187/10104901/a3645a7b890b/jci-133-162519-g017.jpg
https://cdn.ncbi.nlm.nih.gov/pmc/blobs/7187/10104901/3cdef90b7716/jci-133-162519-g018.jpg
https://cdn.ncbi.nlm.nih.gov/pmc/blobs/7187/10104901/aa933f5eb615/jci-133-162519-g019.jpg
https://cdn.ncbi.nlm.nih.gov/pmc/blobs/7187/10104901/d8aa7d287748/jci-133-162519-g020.jpg

相似文献

1
Local senolysis in aged mice only partially replicates the benefits of systemic senolysis.衰老小鼠的局部衰老细胞清除仅部分复制了系统性衰老细胞清除的益处。
J Clin Invest. 2023 Apr 17;133(8):e162519. doi: 10.1172/JCI162519.
2
Deconstructing cellular senescence in bone and beyond.解构骨组织及其他组织中的细胞衰老
J Clin Invest. 2023 Apr 17;133(8):e169069. doi: 10.1172/JCI169069.
3
Identification of Senescent Cells in the Bone Microenvironment.骨微环境中衰老细胞的鉴定
J Bone Miner Res. 2016 Nov;31(11):1920-1929. doi: 10.1002/jbmr.2892. Epub 2016 Oct 24.
4
Osteocytes regulate senescence of bone and bone marrow.成骨细胞调节骨骼和骨髓的衰老。
Elife. 2022 Oct 28;11:e81480. doi: 10.7554/eLife.81480.
5
Cellular Senescence in Diabetes Mellitus: Distinct Senotherapeutic Strategies for Adipose Tissue and Pancreatic β Cells.糖尿病中的细胞衰老:脂肪组织和胰腺 β 细胞的独特衰老治疗策略。
Front Endocrinol (Lausanne). 2022 Mar 31;13:869414. doi: 10.3389/fendo.2022.869414. eCollection 2022.
6
Targeting cellular senescence prevents age-related bone loss in mice.靶向细胞衰老可预防小鼠的年龄相关性骨质流失。
Nat Med. 2017 Sep;23(9):1072-1079. doi: 10.1038/nm.4385. Epub 2017 Aug 21.
7
Elimination of senescent osteoclast progenitors has no effect on the age-associated loss of bone mass in mice.清除衰老的破骨细胞祖细胞对小鼠与年龄相关的骨量流失没有影响。
Aging Cell. 2019 Jun;18(3):e12923. doi: 10.1111/acel.12923. Epub 2019 Feb 17.
8
Photoactivatable senolysis with single-cell resolution delays aging.具有单细胞分辨率的光激活衰老细胞清除可延缓衰老。
Nat Aging. 2023 Mar;3(3):297-312. doi: 10.1038/s43587-023-00360-x. Epub 2023 Feb 2.
9
Independent Roles of Estrogen Deficiency and Cellular Senescence in the Pathogenesis of Osteoporosis: Evidence in Young Adult Mice and Older Humans.雌激素缺乏和细胞衰老在骨质疏松症发病机制中的独立作用:在年轻成年小鼠和老年人类中的证据。
J Bone Miner Res. 2019 Aug;34(8):1407-1418. doi: 10.1002/jbmr.3729. Epub 2019 Jun 21.
10
Acceleration of β Cell Aging Determines Diabetes and Senolysis Improves Disease Outcomes.β 细胞衰老加速决定糖尿病发生,衰老细胞清除可改善疾病转归。
Cell Metab. 2019 Jul 2;30(1):129-142.e4. doi: 10.1016/j.cmet.2019.05.006. Epub 2019 May 30.

引用本文的文献

1
Paracrine Bone-Derived Senescent Secretome Induces Spatially Patterned ECM and Biomechanical Vulnerability in Human Brain Organoids.旁分泌的骨源衰老分泌组在人脑类器官中诱导空间模式化的细胞外基质和生物力学脆弱性。
bioRxiv. 2025 Aug 12:2025.08.11.669674. doi: 10.1101/2025.08.11.669674.
2
Technical development of senescence-associated β-galactosidase staining in frozen kidney tissue of Sprague Dawley rat.衰老相关β-半乳糖苷酶在斯普拉格-道利大鼠冷冻肾组织中染色的技术发展
Aging Pathobiol Ther. 2024;6(3):117-124. doi: 10.31491/apt.2024.09.150. Epub 2024 Sep 30.
3
Targeting Cellular Senescence: Pathophysiology in Multisystem Age-Related Diseases.

本文引用的文献

1
A new gene set identifies senescent cells and predicts senescence-associated pathways across tissues.一组新的基因集可识别衰老细胞,并预测跨组织的衰老相关途径。
Nat Commun. 2022 Aug 16;13(1):4827. doi: 10.1038/s41467-022-32552-1.
2
Skeletal Aging.骨骼衰老。
Mayo Clin Proc. 2022 Jun;97(6):1194-1208. doi: 10.1016/j.mayocp.2022.03.011.
3
Targeted clearance of p21- but not p16-positive senescent cells prevents radiation-induced osteoporosis and increased marrow adiposity.靶向清除 p21-但不清除 p16-阳性衰老细胞可预防辐射诱导的骨质疏松症和骨髓脂肪增多。
靶向细胞衰老:多系统衰老相关疾病的病理生理学
Biomedicines. 2025 Jul 15;13(7):1727. doi: 10.3390/biomedicines13071727.
4
Musculoskeletal biomarkers in health and disease: implications for the aging spine-a review for spinal surgeons by the SRS adult spinal deformity task force on senescence.健康与疾病中的肌肉骨骼生物标志物:对衰老脊柱的影响——脊柱侧凸研究学会成人脊柱畸形衰老问题特别工作组为脊柱外科医生撰写的综述
Spine Deform. 2025 Jun 4. doi: 10.1007/s43390-025-01124-w.
5
Combined Effects of Mechanical Loading and Piezo1 Chemical Activation on 22-Months-Old Female Mouse Bone Adaptation.机械负荷与Piezo1化学激活对22月龄雌性小鼠骨骼适应性的联合作用
Aging Cell. 2025 Aug;24(8):e70087. doi: 10.1111/acel.70087. Epub 2025 May 23.
6
Mild Uncoupling of Mitochondria Synergistically Enhances Senolytic Specificity and Sensitivity of BH3 Mimetics.线粒体的轻度解偶联协同增强BH3模拟物的衰老细胞溶解特异性和敏感性。
Aging Biol. 2024 Feb 20;1(1):20240022. doi: 10.59368/agingbio.20240022.
7
Senescent cells as a target for anti-aging interventions: From senolytics to immune therapies.衰老细胞作为抗衰老干预的靶点:从衰老细胞溶解疗法到免疫疗法。
J Transl Int Med. 2025 Mar 19;13(1):33-47. doi: 10.1515/jtim-2025-0005. eCollection 2025 Feb.
8
Tracing Cellular Senescence in Bone: Time-Dependent Changes in Osteocyte Cytoskeleton Mechanics and Morphology.追踪骨骼中的细胞衰老:骨细胞细胞骨架力学和形态的时间依赖性变化
Small. 2025 Apr;21(14):e2408517. doi: 10.1002/smll.202408517. Epub 2025 Mar 3.
9
Tracing Cellular Senescence in Bone: Time-Dependent Changes in Osteocyte Cytoskeleton Mechanics and Morphology.追踪骨骼中的细胞衰老:骨细胞细胞骨架力学和形态的时间依赖性变化
bioRxiv. 2025 Jan 26:2024.09.28.615585. doi: 10.1101/2024.09.28.615585.
10
Characterization of Human Senescent Cell Biomarkers for Clinical Trials.用于临床试验的人类衰老细胞生物标志物的特征描述
Aging Cell. 2025 May;24(5):e14489. doi: 10.1111/acel.14489. Epub 2025 Jan 17.
Aging Cell. 2022 May;21(5):e13602. doi: 10.1111/acel.13602. Epub 2022 Apr 1.
4
Reporting and misreporting of sex differences in the biological sciences.生物学领域中性别差异的报告和误报。
Elife. 2021 Nov 2;10:e70817. doi: 10.7554/eLife.70817.
5
p21 produces a bioactive secretome that places stressed cells under immunosurveillance.p21 产生一种生物活性的分泌组,使应激细胞处于免疫监视之下。
Science. 2021 Oct 29;374(6567):eabb3420. doi: 10.1126/science.abb3420.
6
Modulation of fracture healing by the transient accumulation of senescent cells.衰老细胞的短暂积累对骨折愈合的调节作用。
Elife. 2021 Oct 7;10:e69958. doi: 10.7554/eLife.69958.
7
Neutrophils induce paracrine telomere dysfunction and senescence in ROS-dependent manner.中性粒细胞以依赖 ROS 的方式诱导旁分泌端粒功能障碍和衰老。
EMBO J. 2021 May 3;40(9):e106048. doi: 10.15252/embj.2020106048. Epub 2021 Mar 25.
8
The mechanoresponse of bone is closely related to the osteocyte lacunocanalicular network architecture.骨的力学响应与骨细胞陷窝-小管网络结构密切相关。
Proc Natl Acad Sci U S A. 2020 Dec 22;117(51):32251-32259. doi: 10.1073/pnas.2011504117. Epub 2020 Dec 7.
9
Osteocyte Cellular Senescence.成骨细胞细胞衰老。
Curr Osteoporos Rep. 2020 Oct;18(5):559-567. doi: 10.1007/s11914-020-00619-x.
10
Accelerated osteocyte senescence and skeletal fragility in mice with type 2 diabetes.2 型糖尿病小鼠骨细胞衰老加速和骨骼脆弱。
JCI Insight. 2020 May 7;5(9):135236. doi: 10.1172/jci.insight.135236.