Suppr超能文献

病例报告:NEDD8和蛋白酶体抑制剂在一名林奇综合征患者来源的印戒细胞型高级别黏液性结直肠癌模型中的临床前疗效

Case report: Preclinical efficacy of NEDD8 and proteasome inhibitors in patient-derived models of signet ring high-grade mucinous colorectal cancer from a Lynch syndrome patient.

作者信息

Torchiaro Erica, Petti Consalvo, Arena Sabrina, Sassi Francesco, Migliardi Giorgia, Mellano Alfredo, Porporato Roberta, Basiricò Marco, Gammaitoni Loretta, Berrino Enrico, Montone Monica, Corti Giorgio, Crisafulli Giovanni, Marchiò Caterina, Bardelli Alberto, Medico Enzo

机构信息

Candiolo Cancer Institute, Fondazione del Piemonte per l'Oncologia (FPO) - IRCCS, Candiolo, Italy.

Department of Oncology, University of Torino, Candiolo, Italy.

出版信息

Front Oncol. 2023 Feb 2;13:1130852. doi: 10.3389/fonc.2023.1130852. eCollection 2023.

Abstract

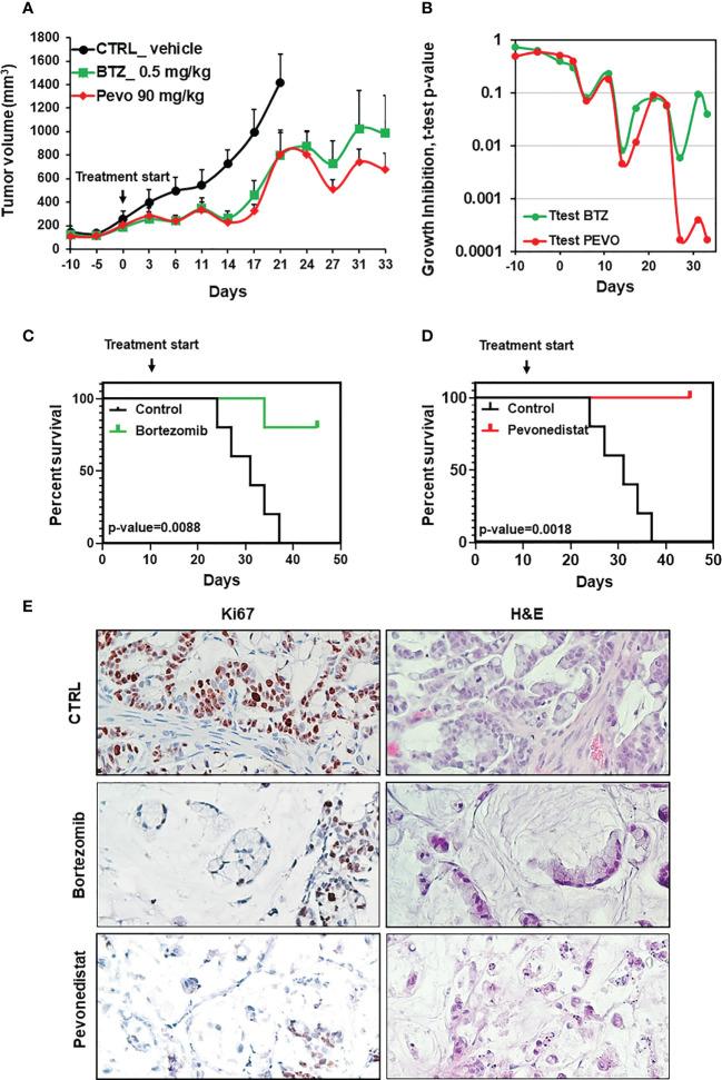
High-grade mucinous colorectal cancer (HGM CRC) is particularly aggressive, prone to metastasis and treatment resistance, frequently accompanied by "signet ring" cancer cells. A sizeable fraction of HGM CRCs (20-40%) arises in the context of the Lynch Syndrome, an autosomal hereditary syndrome that predisposes to microsatellite instable (MSI) CRC. Development of patient-derived preclinical models for this challenging subtype of colorectal cancer represents an unmet need in oncology. We describe here successful propagation of preclinical models from a case of early-onset, MSI-positive metastatic colorectal cancer in a male Lynch syndrome patient, refractory to standard care (FOLFOX6, FOLFIRI-Panitumumab) and, surprisingly, also to immunotherapy. Surgical material from a debulking operation was implanted in NOD/SCID mice, successfully yielding one patient-derived xenograft (PDX). PDX explants were subsequently used to generate 2D and 3D cell cultures. Histologically, all models resembled the tumor of origin, displaying a high-grade mucinous phenotype with signet ring cells. For preclinical exploration of alternative treatments, in light of recent findings, we considered inhibition of the proteasome by bortezomib and of the related NEDD8 pathway by pevonedistat. Indeed, sensitivity to bortezomib was observed in mucinous adenocarcinoma of the lung, and we previously found that HGM CRC is preferentially sensitive to pevonedistat in models with low or absent expression of cadherin 17 (CDH17), a differentiation marker. We therefore performed IHC on the tumor and models, and observed no CDH17 expression, suggesting sensitivity to pevonedistat. Both bortezomib and pevonedistat showed strong activity on 2D cells at 72 hours and on 3D organoids at 7 days, thus providing valid options for testing. Accordingly, three PDX cohorts were treated for four weeks, respectively with vehicle, bortezomib and pevonedistat. Both drugs significantly reduced tumor growth, as compared to the vehicle group. Interestingly, while bortezomib was more effective , pevonedistat was more effective . Drug efficacy was further substantiated by a reduction of cellularity and of Ki67-positive cells in the treated tumors. These results highlight proteasome and NEDD8 inhibition as potentially effective therapeutic approaches against Lynch syndrome-associated HGM CRC, also when the disease is refractory to all available treatment options.

摘要

高级别黏液性结直肠癌(HGM CRC)具有特别强的侵袭性,易于转移且具有治疗抗性,常伴有“印戒”癌细胞。相当一部分HGM CRC(20%-40%)发生于林奇综合征背景下,这是一种常染色体遗传性综合征,易患微卫星不稳定(MSI)结直肠癌。针对这种具有挑战性的结直肠癌亚型开发患者来源的临床前模型是肿瘤学中尚未满足的需求。我们在此描述了从一名男性林奇综合征患者的早发性、MSI阳性转移性结直肠癌病例成功建立临床前模型的过程,该患者对标准治疗(FOLFOX6、FOLFIRI-帕尼单抗)无效,令人惊讶的是,对免疫治疗也无效。减瘤手术的手术材料被植入NOD/SCID小鼠体内,成功产生了一个患者来源的异种移植瘤(PDX)。随后,PDX外植体被用于生成二维和三维细胞培养物。从组织学上看,所有模型都与原发肿瘤相似,表现出具有印戒细胞的高级别黏液表型。鉴于最近的研究结果,为了对替代治疗进行临床前探索,我们考虑用硼替佐米抑制蛋白酶体,用pevonedistat抑制相关的NEDD8途径。事实上,在肺黏液腺癌中观察到了对硼替佐米的敏感性,并且我们之前发现,在钙黏蛋白17(CDH17,一种分化标志物)低表达或不表达的模型中,HGM CRC对pevonedistat优先敏感。因此,我们对肿瘤和模型进行了免疫组化检测,未观察到CDH17表达,提示对pevonedistat敏感。硼替佐米和pevonedistat在72小时时对二维细胞以及在7天时对三维类器官均显示出强大活性,从而为测试提供了有效的选择。相应地,三个PDX队列分别用赋形剂、硼替佐米和pevonedistat治疗四周。与赋形剂组相比,两种药物均显著降低了肿瘤生长。有趣的是,虽然硼替佐米更有效,但pevonedistat更有效。治疗后的肿瘤中细胞数量和Ki67阳性细胞减少进一步证实了药物疗效。这些结果突出了蛋白酶体和NEDD8抑制作为针对林奇综合征相关HGM CRC的潜在有效治疗方法,即使该疾病对所有可用治疗方案均无效。

https://cdn.ncbi.nlm.nih.gov/pmc/blobs/a5e4/9932521/179dca33412b/fonc-13-1130852-g001.jpg

文献检索

告别复杂PubMed语法,用中文像聊天一样搜索,搜遍4000万医学文献。AI智能推荐,让科研检索更轻松。

立即免费搜索

文件翻译

保留排版,准确专业,支持PDF/Word/PPT等文件格式,支持 12+语言互译。

免费翻译文档

深度研究

AI帮你快速写综述,25分钟生成高质量综述,智能提取关键信息,辅助科研写作。

立即免费体验