Department of Oncology, The First Affiliated Hospital of the University of Science and Technology of China (USTC), Division of Life Sciences and Medicine, and.
The CAS Key Laboratory of Innate Immunity and Chronic Disease, School of Basic Medical Sciences, USTC, Hefei, Anhui, China.
J Clin Invest. 2023 Apr 17;133(8):e157937. doi: 10.1172/JCI157937.
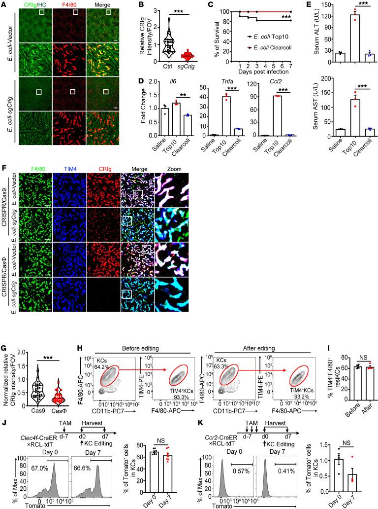
Liver metastasis represents one of the most frequent malignant diseases with no effective treatment. Functional reprogramming of Kupffer cells (KCs), the largest population of hepatic macrophages, holds promise for treating liver cancer, but remains seldom exploited. Taking advantage of the superior capacity of KCs to capture circulating bacteria, we report that a single administration of attenuated Escherichia coli producing clustered regularly interspersed short palindromic repeats CasΦ (CRISPR/CasΦ) machinery enables efficient editing of genes of interest in KCs. Using intravital microscopy, we observed a failure of tumor control by KCs at the late stage of liver metastasis due to KC loss preferentially in the tumor core and periphery, resulting in inaccessibility of these highly phagocytic macrophages to cancer cells. Simultaneous disruption of MafB and c-Maf expression using the aforementioned engineered bacteria could overcome KC dysfunction and elicit remarkable curative effects against several types of metastatic liver cancer in mice. Mechanistically, bacterial treatment induced massive proliferation and functional reprogramming of KCs. These cells infiltrated into the tumor, dismantled macrometastases by nibbling cancer cells, and skewed toward proinflammatory macrophages to unleash antitumor T cell responses. These findings provide an immunotherapy strategy that could be applicable for treating liver metastasis and highlight the therapeutic potential of targeting tissue-resident macrophages in cancer.
肝转移是最常见的恶性疾病之一,目前尚无有效的治疗方法。库普弗细胞(KCs)是最大的肝巨噬细胞群体,其功能重编程有望用于治疗肝癌,但目前很少被利用。利用 KCs 捕获循环细菌的卓越能力,我们报告称,单次给予产生成簇规律间隔短回文重复 CasΦ(CRISPR/CasΦ)机制的减毒大肠杆菌,可有效编辑 KCs 中的目的基因。通过活体显微镜观察,我们发现由于 KC 在肿瘤核心和边缘优先丢失,导致这些高吞噬性巨噬细胞无法接近癌细胞,在肝转移的晚期,KC 无法控制肿瘤。使用上述工程化细菌同时破坏 MafB 和 c-Maf 的表达,可以克服 KC 功能障碍,并在小鼠中对几种转移性肝癌产生显著的治疗效果。从机制上讲,细菌处理诱导了 KC 的大量增殖和功能重编程。这些细胞浸润到肿瘤中,通过蚕食癌细胞来破坏大转移灶,并向促炎巨噬细胞倾斜以释放抗肿瘤 T 细胞反应。这些发现提供了一种免疫治疗策略,可用于治疗肝转移,并强调了针对癌症中组织驻留巨噬细胞的治疗潜力。