Liang Jiyong, Fang Dexing, Gumin Joy, Najem Hinda, Sooreshjani Moloud, Song Renduo, Sabbagh Aria, Kong Ling-Yuan, Duffy Joseph, Balyasnikova Irina V, Pollack Seth M, Puduvalli Vinay K, Heimberger Amy B
Department of Neurosurgery, The University of Texas MD Anderson Cancer Center, Houston, TX 77030, USA.
Department of Neuro-Oncology, The University of Texas MD Anderson Cancer Center, Houston, TX 77030, USA.
Cancers (Basel). 2023 Feb 8;15(4):1085. doi: 10.3390/cancers15041085.
Chimeric antigen receptor (CAR) T cells have recently been demonstrated to extract and express cognate tumor antigens through trogocytosis. This process may contribute to tumor antigen escape, T cell exhaustion, and fratricide, which plays a central role in CAR dysfunction. We sought to evaluate the importance of this effect in epidermal growth factor receptor variant III (EGFRvIII) specific CAR T cells targeting glioma.
EGFRvIII-specific CAR T cells were generated from various donors and analyzed for cytotoxicity, trogocytosis, and in vivo therapeutic activity against intracranial glioma. Tumor autophagy resulting from CAR T cell activity was evaluated in combination with an autophagy inducer (verteporfin) or inhibitor (bafilomycin A1).
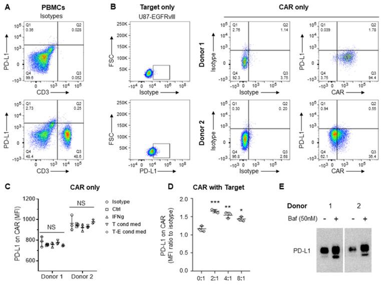
CAR T cell products derived from different donors induced markedly divergent levels of trogocytosis of tumor antigen as well as PD-L1 upon engaging target tumor cells correlating with variability in efficacy in mice. Pharmacological facilitation of CAR induced-autophagy with verteporfin inhibits trogocytic expression of tumor antigen on CARs and increases CAR persistence and efficacy in mice.
These data propose CAR-induced autophagy as a mechanism counteracting CAR-induced trogocytosis and provide a new strategy to innovate high-performance CARs through pharmacological facilitation of T cell-induced tumor death.
嵌合抗原受体(CAR)T细胞最近被证明可通过胞啃作用提取并表达同源肿瘤抗原。这一过程可能导致肿瘤抗原逃逸、T细胞耗竭和自相残杀,而这些在CAR功能障碍中起着核心作用。我们试图评估这种效应在靶向胶质瘤的表皮生长因子受体III型变体(EGFRvIII)特异性CAR T细胞中的重要性。
从不同供体中产生EGFRvIII特异性CAR T细胞,并分析其对颅内胶质瘤的细胞毒性、胞啃作用和体内治疗活性。结合自噬诱导剂(维替泊芬)或抑制剂(巴弗洛霉素A1)评估CAR T细胞活性导致的肿瘤自噬。
来自不同供体的CAR T细胞产物在与靶肿瘤细胞结合时,诱导的肿瘤抗原以及PD-L1的胞啃水平明显不同,这与小鼠体内疗效的差异相关。用维替泊芬对CAR诱导的自噬进行药理学促进可抑制CAR上肿瘤抗原的胞啃表达,并增加CAR在小鼠体内的持久性和疗效。
这些数据提出CAR诱导的自噬是一种对抗CAR诱导的胞啃作用的机制,并提供了一种通过对T细胞诱导的肿瘤死亡进行药理学促进来创新高性能CAR的新策略。