Suppr超能文献

基于血液的生物标志物分析用于预测不可切除的 III 期非小细胞肺癌患者放化疗及度伐利尤单抗的疗效

Blood-Based Biomarker Analysis for Predicting Efficacy of Chemoradiotherapy and Durvalumab in Patients with Unresectable Stage III Non-Small Cell Lung Cancer.

作者信息

Park Cheol-Kyu, Lee Sung-Woo, Cho Hyun-Ju, Oh Hyung-Joo, Kim Young-Chul, Kim Yong-Hyub, Ahn Sung-Ja, Cho Jae-Ho, Oh In-Jae

机构信息

Department of Internal Medicine, Chonnam National University Medical School, Chonnam National University Hwasun Hospital, Jeollanamdo 58128, Republic of Korea.

Medical Research Center for Combinatorial Tumor Immunotherapy, Chonnam National University Medical School, Jeollanamdo 58128, Republic of Korea.

出版信息

Cancers (Basel). 2023 Feb 10;15(4):1151. doi: 10.3390/cancers15041151.

Abstract

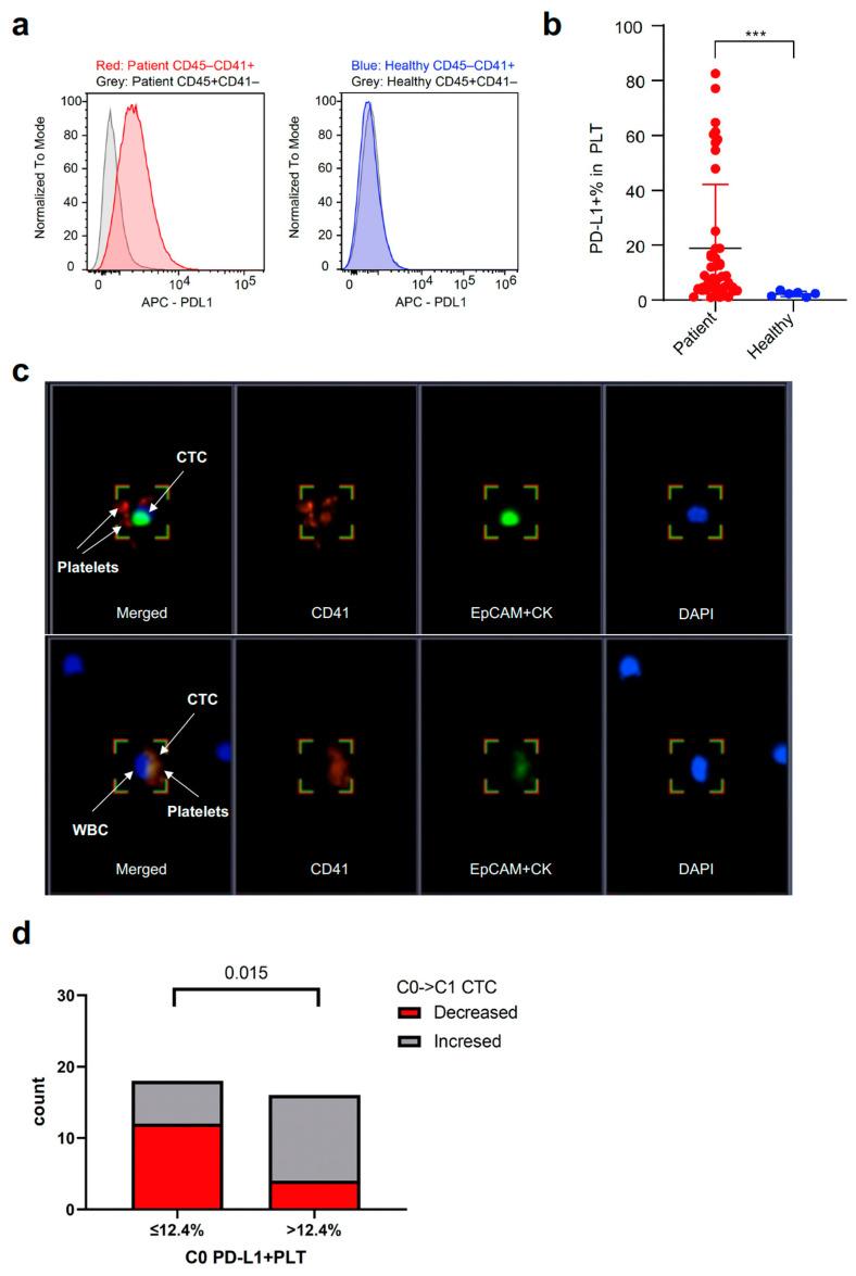
We recruited 50 patients with unresectable stage III NSCLC who received CCRT between March 2020 and March 2021. Durvalumab consolidation (DC) was administered to patients ( = 23) without progression after CCRT and programmed death-ligand 1 (PD-L1) ≥ 1%. Blood samples were collected before (C0) and after CCRT (C1) to calculate PBC counts and analyze CTCs. CTCs, isolated by the CD-PRIME system, exhibited EpCAM/CK+/CD45- phenotype in BioViewCCBS. At median follow-up of 27.4 months, patients with residual CTC clusters at C1 had worse median PFS than those without a detectable CTC cluster (11.0 vs. 27.8 months, = 0.032), and this trend was noted only in the DC group ( = 0.034). Patients with high platelets at C1 (PLT, >252 × 10/µL) had worse median PFS than those with low platelets (PLT) (5.9 vs. 17.1 months, < 0.001). In multivariable analysis, PLT and residual CTC clusters at C1 were independent risk factors for PFS, and DC group with PLT and residual CTC clusters at C1 showed the worst median PFS (2.6 months, HR 45.16, = 0.001), even worse than that of the CCRT alone group with PLT (5.9 months, HR 15.39, = 0.001). The comprehensive analysis of CTCs and PBCs before and after CCRT revealed that the clearance of CTC clusters and platelet counts at C1 might be potential biomarkers for predicting survival.

摘要

我们招募了50例不可切除的III期非小细胞肺癌患者,这些患者在2020年3月至2021年3月期间接受了同步放化疗(CCRT)。对CCRT后无进展且程序性死亡配体1(PD-L1)≥1%的患者(n = 23)给予度伐利尤单抗巩固治疗(DC)。在CCRT前(C0)和CCRT后(C1)采集血样,以计算外周血循环嗜碱性粒细胞(PBC)计数并分析循环肿瘤细胞(CTC)。通过CD-PRIME系统分离的CTC在BioViewCCBS中表现为上皮细胞黏附分子(EpCAM)/细胞角蛋白(CK)+/白细胞共同抗原(CD45)-表型。在中位随访27.4个月时,C1期有残留CTC簇的患者的中位无进展生存期(PFS)比无可检测CTC簇的患者差(11.0个月对27.8个月,P = 0.032),并且这种趋势仅在DC组中观察到(P = 0.034)。C1期血小板计数高(PLT,>252×10⁹/µL)的患者的中位PFS比血小板计数低的患者差(5.9个月对17.1个月,P < 0.001)。在多变量分析中,C1期的PLT和残留CTC簇是PFS的独立危险因素,C1期有PLT和残留CTC簇的DC组的中位PFS最差(2.6个月,风险比[HR] 45.16,P = 0.001),甚至比有PLT的单纯CCRT组更差(5.9个月,HR 15.39,P = 0.001)。对CCRT前后的CTC和PBC进行综合分析发现,C1期CTC簇的清除和血小板计数可能是预测生存的潜在生物标志物。

https://cdn.ncbi.nlm.nih.gov/pmc/blobs/d352/9953836/c4fbb8e18351/cancers-15-01151-g001.jpg

文献AI研究员

20分钟写一篇综述,助力文献阅读效率提升50倍。

立即体验

用中文搜PubMed

大模型驱动的PubMed中文搜索引擎

马上搜索

文档翻译

学术文献翻译模型,支持多种主流文档格式。

立即体验