Suppr超能文献

姜黄素衍生物 GT863 通过 Aβ 寡聚体保护细胞毒性中的细胞膜。

The Curcumin Derivative GT863 Protects Cell Membranes in Cytotoxicity by Aβ Oligomers.

机构信息

Division of Medical Pharmacology, Department of Pharmacology, School of Medicine, Showa University, Tokyo 142-8555, Japan.

Division of Neurology, Department of Internal Medicine, School of Medicine, Showa University, Tokyo 142-8555, Japan.

出版信息

Int J Mol Sci. 2023 Feb 4;24(4):3089. doi: 10.3390/ijms24043089.

Abstract

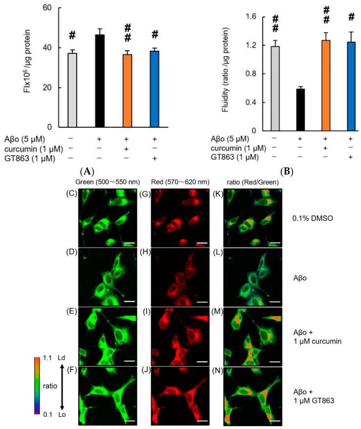
In Alzheimer's disease (AD), accumulation of amyloid β-protein (Aβ) is one of the major mechanisms causing neuronal cell damage. Disruption of cell membranes by Aβ has been hypothesized to be the important event associated with neurotoxicity in AD. Curcumin has been shown to reduce Aβ-induced toxicity; however, due to its low bioavailability, clinical trials showed no remarkable effect on cognitive function. As a result, GT863, a derivative of curcumin with higher bioavailability, was synthesized. The purpose of this study is to clarify the mechanism of the protective action of GT863 against the neurotoxicity of highly toxic Aβ oligomers (Aβo), which include high-molecular-weight (HMW) Aβo, mainly composed of protofibrils in human neuroblastoma SH-SY5Y cells, focusing on the cell membrane. The effect of GT863 (1 μM) on Aβo-induced membrane damage was assessed by phospholipid peroxidation of the membrane, membrane fluidity, membrane phase state, membrane potential, membrane resistance, and changes in intracellular Ca ([Ca]i). GT863 inhibited the Aβo-induced increase in plasma-membrane phospholipid peroxidation, decreased membrane fluidity and resistance, and decreased excessive [Ca]i influx, showing cytoprotective effects. The effects of GT863 on cell membranes may contribute in part to its neuroprotective effects against Aβo-induced toxicity. GT863 may be developed as a prophylactic agent for AD by targeting inhibition of membrane disruption caused by Aβo exposure.

摘要

在阿尔茨海默病(AD)中,淀粉样β-蛋白(Aβ)的积累是导致神经元细胞损伤的主要机制之一。Aβ破坏细胞膜被假设为与 AD 神经毒性相关的重要事件。姜黄素已被证明可降低 Aβ诱导的毒性;然而,由于其生物利用度低,临床试验显示对认知功能没有显著影响。因此,合成了姜黄素的衍生物 GT863,其生物利用度更高。本研究的目的是阐明 GT863 对高度毒性 Aβ寡聚物(Aβo)神经毒性的保护作用机制,Aβo 包括高分子量(HMW)Aβo,主要由人神经母细胞瘤 SH-SY5Y 细胞中的原纤维组成,重点关注细胞膜。通过膜磷脂过氧化、膜流动性、膜相态、膜电位、膜电阻和细胞内 Ca([Ca]i)变化评估 GT863(1 μM)对 Aβo 诱导的膜损伤的影响。GT863 抑制 Aβo 诱导的质膜磷脂过氧化增加,降低膜流动性和电阻,并减少过量的[Ca]i 内流,表现出细胞保护作用。GT863 对细胞膜的作用可能部分有助于其对 Aβo 诱导的毒性的神经保护作用。GT863 可通过靶向抑制 Aβo 暴露引起的膜破坏,开发为 AD 的预防剂。

https://cdn.ncbi.nlm.nih.gov/pmc/blobs/bbdf/9960433/65de138e15ca/ijms-24-03089-g001.jpg

文献AI研究员

20分钟写一篇综述,助力文献阅读效率提升50倍。

立即体验

用中文搜PubMed

大模型驱动的PubMed中文搜索引擎

马上搜索

文档翻译

学术文献翻译模型,支持多种主流文档格式。

立即体验