Suppr超能文献

雄激素对母猪繁殖性能影响的荟萃分析

A meta-analysis: Effect of androgens on reproduction in sows.

机构信息

Institute of Animal Husbandry, Heilongjiang Academy of Agricultural Sciences, Key Laboratory of Combining Farming and Animal Husbandry, Ministry of Agriculture and Rural Affairs, Harbin, China.

Wood Science Research Institute of Heilongjiang Academy of Forestry, Harbin, China.

出版信息

Front Endocrinol (Lausanne). 2023 Feb 10;14:1094466. doi: 10.3389/fendo.2023.1094466. eCollection 2023.

Abstract

INTRODUCTION

The mechanisms by which male hormones affect the development of ovaries and follicles has been studied by injecting exogenous androgens into sows. This may provide a reference for human polycystic ovary syndrome (PCOS), and can also provide guidance for improving the litter size of sows.

METHODS

We present a meta-analysis of studies published in the past 30 years on the effect of androgens on the ovulation rate of sows. A total of 517 papers were analyzed.

RESULTS

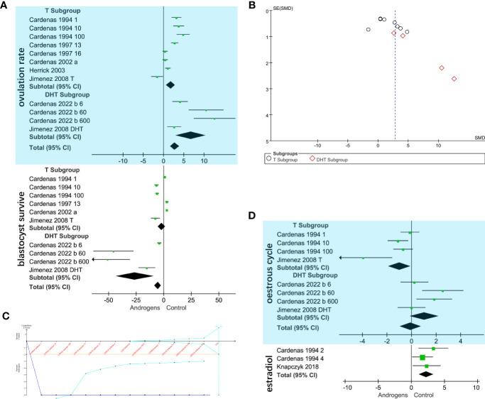
The results showed that both testosterone (T) and dihydrotestosterone (DHT) injected into sows were positively related to the ovulation rate. T did not have a relevant effect on swine in vivo blastocyst survival rate. DHT had a negative phase with respect to blastocyst survival rate. Pig T-androgen receiver affinity was higher than the analogous affinity for DHT; this is different in humans. This suggests that sows are not suitable as human PCOS experimental animal models.

DISCUSSION

To improve the litter size of sows, future research should focus on the mixed use of T and DHT, and the timing of use should be consistent with the periodic changes in androgen levels in sows. In addition, the welfare of experimental sows should be considered with reference to the clinical symptoms of PCOS.

摘要

简介

通过向母猪注射外源性雄激素来研究雄性激素影响卵巢和卵泡发育的机制,这可能为人类多囊卵巢综合征(PCOS)提供参考,也可为提高母猪产仔数提供指导。

方法

我们对过去 30 年雄激素对母猪排卵率影响的研究进行了荟萃分析。共分析了 517 篇论文。

结果

结果表明,向母猪注射的睾丸酮(T)和二氢睾丸酮(DHT)均与排卵率呈正相关。T 对猪体内囊胚存活率没有相关影响。DHT 与囊胚存活率呈负相关。猪 T-雄激素受体亲和力高于类似的 DHT 亲和力;这与人类不同。这表明母猪不适合作为人类 PCOS 实验动物模型。

讨论

为了提高母猪的产仔数,未来的研究应集中在 T 和 DHT 的混合使用上,并且使用时机应与母猪雄激素水平的周期性变化一致。此外,应参考 PCOS 的临床症状,考虑实验母猪的福利。

https://cdn.ncbi.nlm.nih.gov/pmc/blobs/5339/9950266/e17b784f78f1/fendo-14-1094466-g001.jpg

文献检索

告别复杂PubMed语法,用中文像聊天一样搜索,搜遍4000万医学文献。AI智能推荐,让科研检索更轻松。

立即免费搜索

文件翻译

保留排版,准确专业,支持PDF/Word/PPT等文件格式,支持 12+语言互译。

免费翻译文档

深度研究

AI帮你快速写综述,25分钟生成高质量综述,智能提取关键信息,辅助科研写作。

立即免费体验