• 文献检索
  • 文档翻译
  • 深度研究
  • 学术资讯
  • Suppr Zotero 插件Zotero 插件
  • 邀请有礼
  • 套餐&价格
  • 历史记录
应用&插件
Suppr Zotero 插件Zotero 插件浏览器插件Mac 客户端Windows 客户端微信小程序
定价
高级版会员购买积分包购买API积分包
服务
文献检索文档翻译深度研究API 文档MCP 服务
关于我们
关于 Suppr公司介绍联系我们用户协议隐私条款
关注我们

Suppr 超能文献

核心技术专利:CN118964589B侵权必究
粤ICP备2023148730 号-1Suppr @ 2026

文献检索

告别复杂PubMed语法,用中文像聊天一样搜索,搜遍4000万医学文献。AI智能推荐,让科研检索更轻松。

立即免费搜索

文件翻译

保留排版,准确专业,支持PDF/Word/PPT等文件格式,支持 12+语言互译。

免费翻译文档

深度研究

AI帮你快速写综述,25分钟生成高质量综述,智能提取关键信息,辅助科研写作。

立即免费体验

支链氨基酸不足通过神经酰胺诱导的 ROS 升高导致卵巢早衰。

BCAA insufficiency leads to premature ovarian insufficiency via ceramide-induced elevation of ROS.

机构信息

Obstetrics and Gynecology Hospital, State Key Laboratory of Genetic Engineering, School of Life Sciences, Zhongshan Hospital and Institute of Metabolism and Integrative Biology, Fudan University, Shanghai, China.

Shanghai Key Laboratory of Female Reproductive Endocrine Related Diseases, Shanghai, China.

出版信息

EMBO Mol Med. 2023 Apr 11;15(4):e17450. doi: 10.15252/emmm.202317450. Epub 2023 Feb 27.

DOI:10.15252/emmm.202317450
PMID:36847712
原文链接:https://pmc.ncbi.nlm.nih.gov/articles/PMC10086587/
Abstract

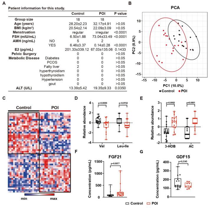
Premature ovarian insufficiency (POI) is a disease featured by early menopause before 40 years of age, accompanied by an elevation of follicle-stimulating hormone. Though POI affects many aspects of women's health, its major causes remain unknown. Many clinical studies have shown that POI patients are generally underweight, indicating a potential correlation between POI and metabolic disorders. To understand the pathogenesis of POI, we performed metabolomics analysis on serum and identified branch-chain amino acid (BCAA) insufficiency-related metabolic disorders in two independent cohorts from two clinics. A low BCAA diet phenotypically reproduced the metabolic, endocrine, ovarian, and reproductive changes of POI in young C57BL/6J mice. A mechanism study revealed that the BCAA insufficiency-induced POI is associated with abnormal activation of the ceramide-reactive oxygen species (ROS) axis and consequent impairment of ovarian granulosa cell function. Significantly, the dietary supplement of BCAA prevented the development of ROS-induced POI in female mice. The results of this pathogenic study will lead to the development of specific therapies for POI.

摘要

卵巢早衰(POI)是一种 40 岁以前绝经的疾病,伴有卵泡刺激素升高。虽然 POI 影响女性健康的许多方面,但主要原因仍不清楚。许多临床研究表明,POI 患者通常体重偏轻,这表明 POI 与代谢紊乱之间存在潜在的相关性。为了了解 POI 的发病机制,我们对血清进行了代谢组学分析,并在两个来自两个诊所的独立队列中鉴定出支链氨基酸(BCAA)不足相关的代谢紊乱。低 BCAA 饮食在年轻的 C57BL/6J 小鼠中表型重现了 POI 的代谢、内分泌、卵巢和生殖变化。机制研究表明,BCAA 不足引起的 POI 与鞘氨醇-活性氧(ROS)轴的异常激活有关,进而导致卵巢颗粒细胞功能障碍。值得注意的是,BCAA 的饮食补充可预防 ROS 诱导的雌性小鼠 POI 的发展。这项发病机制研究的结果将导致针对 POI 的特定治疗方法的发展。

https://cdn.ncbi.nlm.nih.gov/pmc/blobs/5f88/10086587/9954ce6b9d84/EMMM-15-e17450-g010.jpg
https://cdn.ncbi.nlm.nih.gov/pmc/blobs/5f88/10086587/884ec8680e3b/EMMM-15-e17450-g005.jpg
https://cdn.ncbi.nlm.nih.gov/pmc/blobs/5f88/10086587/c56fba0ceb43/EMMM-15-e17450-g008.jpg
https://cdn.ncbi.nlm.nih.gov/pmc/blobs/5f88/10086587/5f7a99377881/EMMM-15-e17450-g004.jpg
https://cdn.ncbi.nlm.nih.gov/pmc/blobs/5f88/10086587/d0bf17a8f2d7/EMMM-15-e17450-g001.jpg
https://cdn.ncbi.nlm.nih.gov/pmc/blobs/5f88/10086587/24686b783686/EMMM-15-e17450-g007.jpg
https://cdn.ncbi.nlm.nih.gov/pmc/blobs/5f88/10086587/9f13004c4c74/EMMM-15-e17450-g009.jpg
https://cdn.ncbi.nlm.nih.gov/pmc/blobs/5f88/10086587/419f8beac986/EMMM-15-e17450-g003.jpg
https://cdn.ncbi.nlm.nih.gov/pmc/blobs/5f88/10086587/9954ce6b9d84/EMMM-15-e17450-g010.jpg
https://cdn.ncbi.nlm.nih.gov/pmc/blobs/5f88/10086587/884ec8680e3b/EMMM-15-e17450-g005.jpg
https://cdn.ncbi.nlm.nih.gov/pmc/blobs/5f88/10086587/c56fba0ceb43/EMMM-15-e17450-g008.jpg
https://cdn.ncbi.nlm.nih.gov/pmc/blobs/5f88/10086587/5f7a99377881/EMMM-15-e17450-g004.jpg
https://cdn.ncbi.nlm.nih.gov/pmc/blobs/5f88/10086587/d0bf17a8f2d7/EMMM-15-e17450-g001.jpg
https://cdn.ncbi.nlm.nih.gov/pmc/blobs/5f88/10086587/24686b783686/EMMM-15-e17450-g007.jpg
https://cdn.ncbi.nlm.nih.gov/pmc/blobs/5f88/10086587/9f13004c4c74/EMMM-15-e17450-g009.jpg
https://cdn.ncbi.nlm.nih.gov/pmc/blobs/5f88/10086587/419f8beac986/EMMM-15-e17450-g003.jpg
https://cdn.ncbi.nlm.nih.gov/pmc/blobs/5f88/10086587/9954ce6b9d84/EMMM-15-e17450-g010.jpg

相似文献

1
BCAA insufficiency leads to premature ovarian insufficiency via ceramide-induced elevation of ROS.支链氨基酸不足通过神经酰胺诱导的 ROS 升高导致卵巢早衰。
EMBO Mol Med. 2023 Apr 11;15(4):e17450. doi: 10.15252/emmm.202317450. Epub 2023 Feb 27.
2
Quercetin alleviates cyclophosphamide-induced premature ovarian insufficiency in mice by reducing mitochondrial oxidative stress and pyroptosis in granulosa cells.槲皮素通过减少颗粒细胞中线粒体氧化应激和细胞焦亡缓解环磷酰胺诱导的小鼠卵巢早衰。
J Ovarian Res. 2022 Dec 27;15(1):138. doi: 10.1186/s13048-022-01080-3.
3
Human UC-MSC-derived exosomes facilitate ovarian renovation in rats with chemotherapy-induced premature ovarian insufficiency.人源 UC-MSC 来源的外泌体促进化疗诱导的卵巢早衰大鼠的卵巢修复。
Front Endocrinol (Lausanne). 2023 Jul 26;14:1205901. doi: 10.3389/fendo.2023.1205901. eCollection 2023.
4
Fetal liver mesenchymal stem cells restore ovarian function in premature ovarian insufficiency by targeting MT1.胎肝间充质干细胞通过靶向 MT1 恢复卵巢早衰小鼠的卵巢功能。
Stem Cell Res Ther. 2019 Nov 29;10(1):362. doi: 10.1186/s13287-019-1490-8.
5
Zigui-Yichong-Fang protects against cyclophosphamide-induced premature ovarian insufficiency via the SIRT1/Foxo3a pathway.秭归-夷陵-凤阳通过 SIRT1/Foxo3a 通路保护环磷酰胺诱导的卵巢早衰。
J Ethnopharmacol. 2023 Oct 5;314:116608. doi: 10.1016/j.jep.2023.116608. Epub 2023 May 5.
6
Integrated metabolomics and transcriptomics to reveal biomarkers and mitochondrial metabolic dysregulation of premature ovarian insufficiency.整合代谢组学和转录组学揭示卵巢早衰的生物标志物和线粒体代谢失调
Front Endocrinol (Lausanne). 2023 Dec 21;14:1280248. doi: 10.3389/fendo.2023.1280248. eCollection 2023.
7
Placental mesenchymal stem cells ameliorate NLRP3 inflammasome-induced ovarian insufficiency by modulating macrophage M2 polarization.胎盘间充质干细胞通过调节巨噬细胞 M2 极化改善 NLRP3 炎性小体诱导的卵巢功能不全。
J Ovarian Res. 2023 Mar 21;16(1):58. doi: 10.1186/s13048-023-01136-y.
8
Resveratrol-βcd inhibited premature ovarian insufficiency progression by regulating granulosa cell autophagy.白藜芦醇-βcd 通过调节颗粒细胞自噬抑制早发性卵巢功能不全的进展。
J Ovarian Res. 2024 Jan 15;17(1):18. doi: 10.1186/s13048-024-01344-0.
9
Adipose-Derived Mesenchymal Stem Cell Transplantation in Chemotherapy-Induced Premature Ovarian Insufficiency: the Role of Connexin and Pannexin.脂肪源性间充质干细胞移植治疗化疗诱导的卵巢早衰:连接蛋白和泛连接蛋白的作用
Reprod Sci. 2022 Apr;29(4):1316-1331. doi: 10.1007/s43032-021-00718-9. Epub 2021 Aug 27.
10
Therapeutic effects of human umbilical cord mesenchymal stem cell-derived microvesicles on premature ovarian insufficiency in mice.人脐带间充质干细胞来源的微小囊泡对小鼠卵巢早衰的治疗作用。
Stem Cell Res Ther. 2019 Aug 14;10(1):250. doi: 10.1186/s13287-019-1327-5.

引用本文的文献

1
Multi-omics analysis revealed the addiction to glutamine and susceptibility to de novo lipogenesis of endometrial neoplasm.多组学分析揭示了子宫内膜肿瘤对谷氨酰胺的依赖以及对从头脂肪生成的易感性。
Sci China Life Sci. 2025 Jul 24. doi: 10.1007/s11427-024-2761-y.
2
hUMSC-derived exosomes alleviate follicular interstitial cell autophagy by let-7a-5p/AMPK/mTOR axis in POI rats.人脐带间充质干细胞来源的外泌体通过let-7a-5p/AMPK/mTOR轴减轻卵巢早衰大鼠卵泡间质细胞的自噬。
Stem Cell Res Ther. 2025 Jun 7;16(1):291. doi: 10.1186/s13287-025-04396-1.
3
Granulosa cell RNA-Seq insights into senescence and sphingolipid metabolism disorder in PCOS: aspirin as a potential therapeutic drug.

本文引用的文献

1
Pathogenic variants in TSC2 might cause premature ovarian insufficiency through activated mTOR induced hyperactivation of primordial follicles.TSC2 中的致病变体可能通过激活 mTOR 诱导原始卵泡过度激活导致卵巢早衰。
Fertil Steril. 2022 Dec;118(6):1139-1149. doi: 10.1016/j.fertnstert.2022.08.853. Epub 2022 Oct 10.
2
Obese Skeletal Muscle-Expressed Interferon Regulatory Factor 4 Transcriptionally Regulates Mitochondrial Branched-Chain Aminotransferase Reprogramming Metabolome.肥胖骨骼肌表达的干扰素调节因子 4 通过转录调控支链氨基酸转氨酶代谢组重编程。
Diabetes. 2022 Nov 1;71(11):2256-2271. doi: 10.2337/db22-0260.
3
颗粒细胞RNA测序揭示多囊卵巢综合征中的衰老和鞘脂代谢紊乱:阿司匹林作为一种潜在的治疗药物
Reprod Biol Endocrinol. 2025 Apr 26;23(1):61. doi: 10.1186/s12958-025-01396-x.
4
CKAP5 deficiency induces premature ovarian insufficiency.CKAP5 缺乏会导致卵巢早衰。
EBioMedicine. 2025 May;115:105718. doi: 10.1016/j.ebiom.2025.105718. Epub 2025 Apr 18.
5
Short Supply of High Levels of Guanidine Acetic Acid, Alters Ovarian Artery Flow and Improves Intraovarian Blood Perfusion Area Associated with Follicular Growth in Sheep.高水平胍基乙酸供应不足会改变绵羊卵巢动脉血流并改善与卵泡生长相关的卵巢内血液灌注面积。
Animals (Basel). 2025 Jan 9;15(2):143. doi: 10.3390/ani15020143.
6
Neurotensin-neurotensin receptor 2 signaling in adipocytes suppresses food intake through regulating ceramide metabolism.脂肪细胞中的神经降压素-神经降压素受体2信号传导通过调节神经酰胺代谢来抑制食物摄入。
Cell Res. 2025 Feb;35(2):117-131. doi: 10.1038/s41422-024-01038-8. Epub 2025 Jan 3.
7
Hypoxic mesenchymal stem cell-derived exosomal circDennd2a regulates granulosa cell glycolysis by interacting with LDHA.缺氧间充质干细胞来源的外泌体环状Dennd2a通过与乳酸脱氢酶A相互作用调节颗粒细胞糖酵解。
Stem Cell Res Ther. 2024 Dec 18;15(1):484. doi: 10.1186/s13287-024-04098-0.
8
MicroRNAs as Biomarkers and Therapeutic Targets in Female Infertility.微小RNA作为女性不孕症的生物标志物和治疗靶点
Int J Mol Sci. 2024 Dec 3;25(23):12979. doi: 10.3390/ijms252312979.
9
Chen's peiyuan tang and premature ovarian failure: unveiling the mechanisms through network pharmacology.陈氏培元汤与卵巢早衰:通过网络药理学揭示其作用机制
Front Pharmacol. 2024 Nov 29;15:1446707. doi: 10.3389/fphar.2024.1446707. eCollection 2024.
10
Branched-chain amino acids deficiency promotes diabetic cardiomyopathy by activating autophagy of cardiac fibroblasts.支链氨基酸缺乏通过激活心脏成纤维细胞的自噬促进糖尿病性心肌病。
Theranostics. 2024 Oct 28;14(19):7333-7348. doi: 10.7150/thno.102708. eCollection 2024.
Protective Effect of Amino Acids on the Muscle Injury of Aerobics Athletes after Endurance Exercise Based on CT Images.
基于 CT 图像的氨基酸对有氧运动运动员耐力运动后肌肉损伤的保护作用。
J Healthc Eng. 2022 Mar 19;2022:5961267. doi: 10.1155/2022/5961267. eCollection 2022.
4
Activation of AKT/mammalian target of rapamycin signaling in the peripheral blood of women with premature ovarian insufficiency and its correlation with FMR1 expression.早发性卵巢功能不全女性外周血中 AKT/哺乳动物雷帕霉素靶蛋白信号的激活及其与 FMR1 表达的相关性。
Reprod Biol Endocrinol. 2022 Mar 5;20(1):44. doi: 10.1186/s12958-022-00919-0.
5
LINT-Web: A Web-Based Lipidomic Data Mining Tool Using Intra-Omic Integrative Correlation Strategy.LINT-Web:一种基于网络的脂质组学数据挖掘工具,采用组学内综合相关策略。
Small Methods. 2021 Sep;5(9):e2100206. doi: 10.1002/smtd.202100206. Epub 2021 Jul 31.
6
Premature ovarian insufficiency.卵巢早衰
Best Pract Res Clin Obstet Gynaecol. 2022 May;81:98-110. doi: 10.1016/j.bpobgyn.2021.09.011. Epub 2021 Nov 16.
7
Branched-chain Amino Acids and Relationship With Inflammation in Youth With Obesity: A Randomized Controlled Intervention Study.支链氨基酸与肥胖青少年炎症的关系:一项随机对照干预研究。
J Clin Endocrinol Metab. 2021 Oct 21;106(11):3129-3139. doi: 10.1210/clinem/dgab538.
8
Impact of lifestyle Intervention on branched-chain amino acid catabolism and insulin sensitivity in adolescents with obesity.生活方式干预对肥胖青少年支链氨基酸分解代谢和胰岛素敏感性的影响。
Endocrinol Diabetes Metab. 2021 Apr 1;4(3):e00250. doi: 10.1002/edm2.250. eCollection 2021 Jul.
9
Hormone therapy regimens for managing the menopause and premature ovarian insufficiency.激素治疗方案管理绝经和卵巢早衰。
Best Pract Res Clin Endocrinol Metab. 2021 Dec;35(6):101561. doi: 10.1016/j.beem.2021.101561. Epub 2021 Jun 30.
10
Cardiometabolic health in premature ovarian insufficiency.原发性卵巢功能不全的心脏代谢健康。
Climacteric. 2021 Oct;24(5):474-480. doi: 10.1080/13697137.2021.1910232. Epub 2021 Jun 25.