Department of Pharmacy, Beijing Shijitan Hospital, Capital Medical University, No.10 Tieyi-Road, Haidian District, 100038, Beijing, China.
Beijing Key Laboratory of Bio-characteristic Profiling for Evaluation of Rational Drug Use, No.10 Tieyi-Road, Haidian District, 100038, Beijing, China.
Commun Biol. 2023 Feb 28;6(1):226. doi: 10.1038/s42003-023-04591-x.
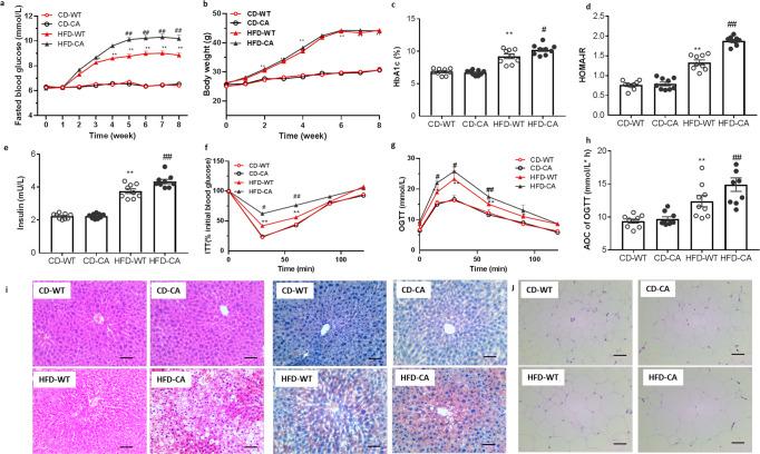
Type 2 diabetes (T2D) constitutes a worldwide health threat, and the underlying mechanism for the development and progression of T2D is complex and multifactorial. During the last decade, gut commensal bacteria have been found to play a crucial role in the regulation of T2D and related metabolic disorders. However, as a considerable component in gut microbiome, the relationship between mycobiota and T2D and related metabolic disorders remains unclear. As a proof-of-concept, we observed that the ablation of the commensal fungi in mice can protect HFD (High fat diet) induced insulin resistance and related metabolic disorders. Both ITS2 (internal transcribed spacer 2) sequencing and culture-dependent analysis show the enrichment of Candida albicans in samples from individuals with T2D (Chinese Clinical Trial Registry, ChiCTR2100042049). Repopulation with C. albicans in HFD mice accelerated insulin resistance and related disorders. Mechanically, we found the β-glucan from C. albicans mirrored the deteriorating effect of C. albicans through the dectin-1 dependent pathway. Our current findings support that gut mycobiota play an important role in the progress of T2D and indicated the preventing of gut mycobiota is a promising strategy to alleviate insulin resistance and related metabolic dysfunctions.
2 型糖尿病(T2D)构成了全球健康威胁,而 T2D 的发生和进展的潜在机制是复杂的和多因素的。在过去的十年中,肠道共生细菌被发现在调节 T2D 和相关代谢紊乱方面发挥着关键作用。然而,作为肠道微生物组的一个重要组成部分,真菌群与 T2D 和相关代谢紊乱之间的关系仍不清楚。作为一个概念验证,我们观察到,在小鼠中消除共生真菌可以保护高脂肪饮食(HFD)诱导的胰岛素抵抗和相关代谢紊乱。ITS2(内部转录间隔区 2)测序和培养依赖性分析均显示,T2D 患者样本中白色念珠菌的丰度增加(中国临床试验注册中心,ChiCTR2100042049)。在 HFD 小鼠中用白色念珠菌重新定植加速了胰岛素抵抗和相关疾病的发生。在机制上,我们发现白色念珠菌的β-葡聚糖通过 dectin-1 依赖性途径反映了白色念珠菌恶化的作用。我们目前的研究结果支持肠道真菌群在 T2D 进展中起重要作用,并表明预防肠道真菌群是缓解胰岛素抵抗和相关代谢功能障碍的一种有前途的策略。