• 文献检索
  • 文档翻译
  • 深度研究
  • 学术资讯
  • Suppr Zotero 插件Zotero 插件
  • 邀请有礼
  • 套餐&价格
  • 历史记录
应用&插件
Suppr Zotero 插件Zotero 插件浏览器插件Mac 客户端Windows 客户端微信小程序
定价
高级版会员购买积分包购买API积分包
服务
文献检索文档翻译深度研究API 文档MCP 服务
关于我们
关于 Suppr公司介绍联系我们用户协议隐私条款
关注我们

Suppr 超能文献

核心技术专利:CN118964589B侵权必究
粤ICP备2023148730 号-1Suppr @ 2026

文献检索

告别复杂PubMed语法,用中文像聊天一样搜索,搜遍4000万医学文献。AI智能推荐,让科研检索更轻松。

立即免费搜索

文件翻译

保留排版,准确专业,支持PDF/Word/PPT等文件格式,支持 12+语言互译。

免费翻译文档

深度研究

AI帮你快速写综述,25分钟生成高质量综述,智能提取关键信息,辅助科研写作。

立即免费体验

鸢尾素通过抑制肺泡巨噬细胞焦亡减轻急性肺损伤。

Irisin attenuates acute lung injury by suppressing the pyroptosis of alveolar macrophages.

机构信息

Department of Respiratory and Critical Care Medicine, The Second Hospital of Hebei Medical University, Shijiazhuang, Hebei 050000, P.R. China.

Department of Respiratory and Critical Care Medicine, The Second Hospital of Hebei Medical University, Shijiazhuang, Hebei 050000, P.R. China.

出版信息

Int J Mol Med. 2023 Apr;51(4). doi: 10.3892/ijmm.2023.5235. Epub 2023 Mar 10.

DOI:10.3892/ijmm.2023.5235
PMID:36896789
原文链接:https://pmc.ncbi.nlm.nih.gov/articles/PMC10035983/
Abstract

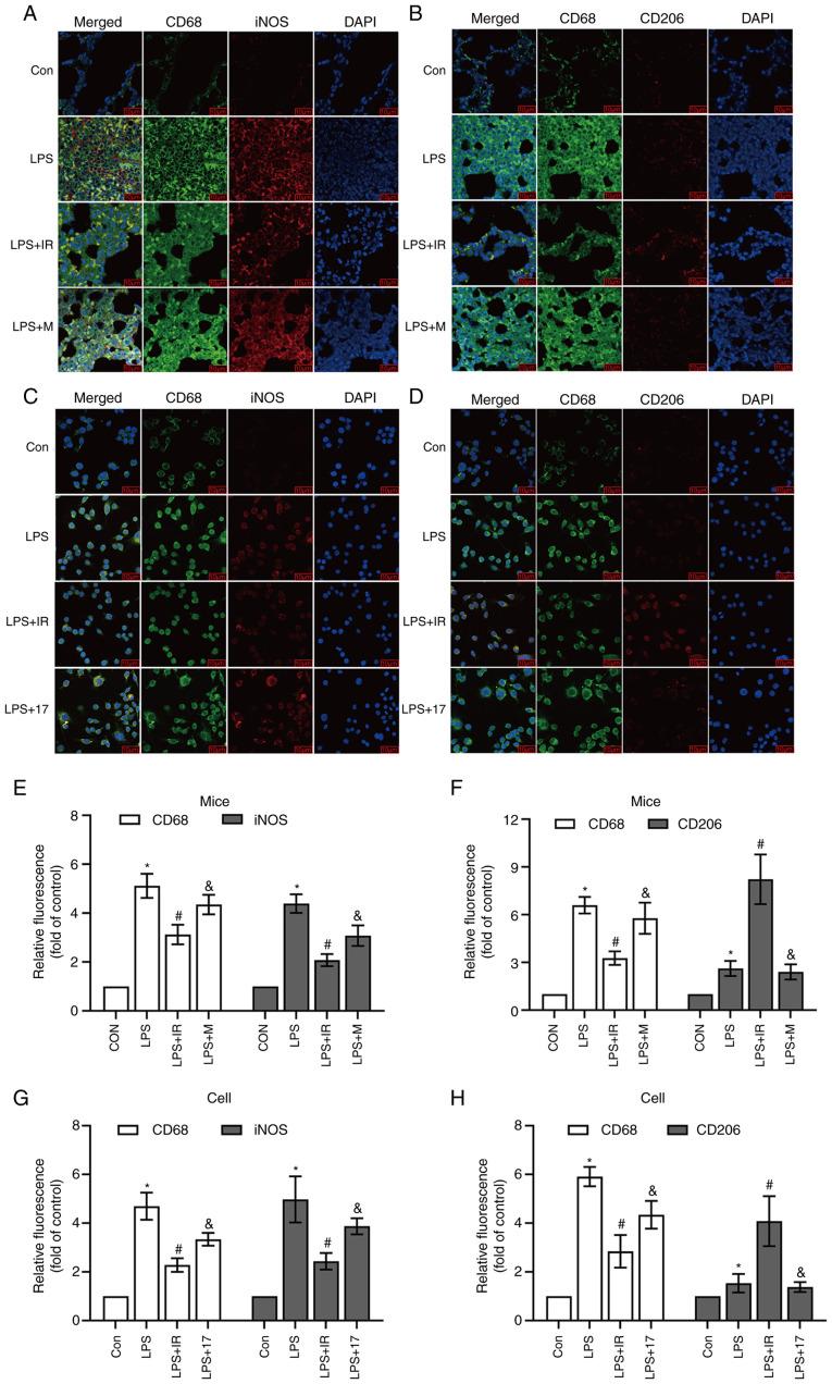
Irisin is a hormone‑like myokine that regulates cell signaling pathways and exerts anti‑inflammatory effects. However, the specific molecular mechanisms involved in this process are currently unknown. The present study explored the role and mechanisms underlying the functions of irisin in alleviating acute lung injury (ALI). The present study used MH‑S, an established murine alveolar macrophage‑derived cell line, and a mouse model of lipopolysaccharide (LPS)‑induced‑ALI to examine the efficacy of irisin against ALI and , respectively. Fibronectin type III repeat‑containing protein/irisin was expressed in the inflamed lung tissue, but not in normal lung tissue. Exogenous irisin reduced alveolar inflammatory cell infiltration and pro‑inflammatory factor secretion in mice following LPS stimulation. It also inhibited the polarization of M1‑type macrophages and promoted the repolarization of M2‑type macrophages, thus reducing the LPS‑induced production and secretion of interleukin (IL)‑1β, IL‑18 and tumor necrosis factor‑α. In addition, irisin reduced the release of the molecular chaperone heat shock protein 90 (HSP90), inhibited the formation of nucleotide‑binding and oligomerization domain‑like receptor protein 3 (NLRP3) inflammasome complexes, and decreased the expression of caspase‑1 and the cleavage of gasdermin D (GSDMD), leading to reduced pyroptosis and the accompanying inflammation. On the whole, the findings of the present study demonstrate that irisin attenuates ALI by inhibiting the HSP90/NLRP3/caspase‑1/GSDMD signaling pathway, reversing macrophage polarization and reducing the pyroptosis of macrophages. These findings provide a theoretical basis for understanding the role of irisin in the treatment of ALI and acute respiratory distress syndrome.

摘要

鸢尾素是一种类似激素的肌因子,可调节细胞信号通路并发挥抗炎作用。然而,目前尚不清楚这一过程中涉及的具体分子机制。本研究探讨了鸢尾素在缓解急性肺损伤(ALI)中的作用和机制。本研究使用 MH-S,一种已建立的鼠肺泡巨噬细胞衍生细胞系,以及脂多糖(LPS)诱导的小鼠 ALI 模型,分别研究了鸢尾素对 ALI 的疗效。纤维连接蛋白 III 型重复蛋白/鸢尾素在炎症肺组织中表达,但在正常肺组织中不表达。外源性鸢尾素可减少 LPS 刺激后小鼠肺泡炎症细胞浸润和促炎因子的分泌。它还抑制 M1 型巨噬细胞的极化,并促进 M2 型巨噬细胞的再极化,从而减少 LPS 诱导的白细胞介素(IL)-1β、IL-18 和肿瘤坏死因子-α的产生和分泌。此外,鸢尾素降低了分子伴侣热休克蛋白 90(HSP90)的释放,抑制核苷酸结合寡聚化结构域样受体蛋白 3(NLRP3)炎性小体复合物的形成,并降低半胱天冬酶-1 的表达和 Gasdermin D(GSDMD)的切割,从而减少细胞焦亡和伴随的炎症。总的来说,本研究的结果表明,鸢尾素通过抑制 HSP90/NLRP3/caspase-1/GSDMD 信号通路,逆转巨噬细胞极化并减少巨噬细胞的细胞焦亡,从而减轻 ALI。这些发现为理解鸢尾素在治疗 ALI 和急性呼吸窘迫综合征中的作用提供了理论依据。

https://cdn.ncbi.nlm.nih.gov/pmc/blobs/6b1a/10035983/f73db3a2ac61/IJMM-51-4-05235-g11.jpg
https://cdn.ncbi.nlm.nih.gov/pmc/blobs/6b1a/10035983/5342a536e74b/IJMM-51-4-05235-g00.jpg
https://cdn.ncbi.nlm.nih.gov/pmc/blobs/6b1a/10035983/49653d11d16c/IJMM-51-4-05235-g01.jpg
https://cdn.ncbi.nlm.nih.gov/pmc/blobs/6b1a/10035983/9205775e5572/IJMM-51-4-05235-g02.jpg
https://cdn.ncbi.nlm.nih.gov/pmc/blobs/6b1a/10035983/f05184a9fed5/IJMM-51-4-05235-g03.jpg
https://cdn.ncbi.nlm.nih.gov/pmc/blobs/6b1a/10035983/522ec799fb70/IJMM-51-4-05235-g04.jpg
https://cdn.ncbi.nlm.nih.gov/pmc/blobs/6b1a/10035983/ef02d2d6c81e/IJMM-51-4-05235-g05.jpg
https://cdn.ncbi.nlm.nih.gov/pmc/blobs/6b1a/10035983/6457b70d4b21/IJMM-51-4-05235-g06.jpg
https://cdn.ncbi.nlm.nih.gov/pmc/blobs/6b1a/10035983/260733098448/IJMM-51-4-05235-g07.jpg
https://cdn.ncbi.nlm.nih.gov/pmc/blobs/6b1a/10035983/329b9ae75acb/IJMM-51-4-05235-g08.jpg
https://cdn.ncbi.nlm.nih.gov/pmc/blobs/6b1a/10035983/9e314c2e0c0b/IJMM-51-4-05235-g09.jpg
https://cdn.ncbi.nlm.nih.gov/pmc/blobs/6b1a/10035983/7876752ae85b/IJMM-51-4-05235-g10.jpg
https://cdn.ncbi.nlm.nih.gov/pmc/blobs/6b1a/10035983/f73db3a2ac61/IJMM-51-4-05235-g11.jpg
https://cdn.ncbi.nlm.nih.gov/pmc/blobs/6b1a/10035983/5342a536e74b/IJMM-51-4-05235-g00.jpg
https://cdn.ncbi.nlm.nih.gov/pmc/blobs/6b1a/10035983/49653d11d16c/IJMM-51-4-05235-g01.jpg
https://cdn.ncbi.nlm.nih.gov/pmc/blobs/6b1a/10035983/9205775e5572/IJMM-51-4-05235-g02.jpg
https://cdn.ncbi.nlm.nih.gov/pmc/blobs/6b1a/10035983/f05184a9fed5/IJMM-51-4-05235-g03.jpg
https://cdn.ncbi.nlm.nih.gov/pmc/blobs/6b1a/10035983/522ec799fb70/IJMM-51-4-05235-g04.jpg
https://cdn.ncbi.nlm.nih.gov/pmc/blobs/6b1a/10035983/ef02d2d6c81e/IJMM-51-4-05235-g05.jpg
https://cdn.ncbi.nlm.nih.gov/pmc/blobs/6b1a/10035983/6457b70d4b21/IJMM-51-4-05235-g06.jpg
https://cdn.ncbi.nlm.nih.gov/pmc/blobs/6b1a/10035983/260733098448/IJMM-51-4-05235-g07.jpg
https://cdn.ncbi.nlm.nih.gov/pmc/blobs/6b1a/10035983/329b9ae75acb/IJMM-51-4-05235-g08.jpg
https://cdn.ncbi.nlm.nih.gov/pmc/blobs/6b1a/10035983/9e314c2e0c0b/IJMM-51-4-05235-g09.jpg
https://cdn.ncbi.nlm.nih.gov/pmc/blobs/6b1a/10035983/7876752ae85b/IJMM-51-4-05235-g10.jpg
https://cdn.ncbi.nlm.nih.gov/pmc/blobs/6b1a/10035983/f73db3a2ac61/IJMM-51-4-05235-g11.jpg

相似文献

1
Irisin attenuates acute lung injury by suppressing the pyroptosis of alveolar macrophages.鸢尾素通过抑制肺泡巨噬细胞焦亡减轻急性肺损伤。
Int J Mol Med. 2023 Apr;51(4). doi: 10.3892/ijmm.2023.5235. Epub 2023 Mar 10.
2
Dynasore Alleviates LPS-Induced Acute Lung Injury by Inhibiting NLRP3 Inflammasome-Mediated Pyroptosis.地诺前列酮通过抑制 NLRP3 炎性体介导的焦亡缓解 LPS 诱导的急性肺损伤。
Drug Des Devel Ther. 2024 Apr 23;18:1369-1384. doi: 10.2147/DDDT.S444408. eCollection 2024.
3
Regulation of the NLRP3 inflammasome and macrophage pyroptosis by the p38 MAPK signaling pathway in a mouse model of acute lung injury.p38 MAPK 信号通路对急性肺损伤小鼠模型中 NLRP3 炎性小体和巨噬细胞焦亡的调节作用。
Mol Med Rep. 2018 Nov;18(5):4399-4409. doi: 10.3892/mmr.2018.9427. Epub 2018 Aug 24.
4
Alpha-linolenic acid pretreatment alleviates NETs-induced alveolar macrophage pyroptosis by inhibiting pyrin inflammasome activation in a mouse model of sepsis-induced ALI/ARDS.α-亚麻酸预处理通过抑制脓毒症诱导的ALI/ARDS 小鼠模型中 pyrin 炎性小体的激活来减轻 NETs 诱导的肺泡巨噬细胞细胞焦亡。
Front Immunol. 2023 Mar 27;14:1146612. doi: 10.3389/fimmu.2023.1146612. eCollection 2023.
5
Mechanical Ventilation Exacerbates Poly (I:C) Induced Acute Lung Injury: Central Role for Caspase-11 and Gut-Lung Axis.机械通气加重聚肌苷酸胞苷酸诱导的急性肺损伤:半胱天冬酶-11 和肠-肺轴的核心作用。
Front Immunol. 2021 Jul 19;12:693874. doi: 10.3389/fimmu.2021.693874. eCollection 2021.
6
Melatonin attenuates LPS-induced pyroptosis in acute lung injury by inhibiting NLRP3-GSDMD pathway via activating Nrf2/HO-1 signaling axis.褪黑素通过激活 Nrf2/HO-1 信号通路抑制 NLRP3-GSDMD 通路来减轻 LPS 诱导的急性肺损伤中的细胞焦亡。
Int Immunopharmacol. 2022 Aug;109:108782. doi: 10.1016/j.intimp.2022.108782. Epub 2022 Apr 23.
7
Maresin 1 protects against lipopolysaccharide/d-galactosamine-induced acute liver injury by inhibiting macrophage pyroptosis and inflammatory response.马尿酸 1 可通过抑制巨噬细胞焦亡和炎症反应来预防脂多糖/半乳糖胺诱导的急性肝损伤。
Biochem Pharmacol. 2022 Jan;195:114863. doi: 10.1016/j.bcp.2021.114863. Epub 2021 Nov 30.
8
Emodin Attenuates LPS-Induced Acute Lung Injury by Inhibiting NLRP3 Inflammasome-Dependent Pyroptosis Signaling Pathway In vitro and In vivo.大黄素通过抑制 NLRP3 炎性体依赖性细胞焦亡信号通路在体外和体内减轻 LPS 诱导的急性肺损伤。
Inflammation. 2022 Apr;45(2):753-767. doi: 10.1007/s10753-021-01581-1. Epub 2021 Nov 17.
9
Sestrin 2 protects against LPS-induced acute lung injury by inducing mitophagy in alveolar macrophages.Sestrin 2 通过诱导肺泡巨噬细胞中的自噬来防止 LPS 诱导的急性肺损伤。
Life Sci. 2021 Feb 15;267:118941. doi: 10.1016/j.lfs.2020.118941. Epub 2020 Dec 24.
10
RNA-seq revealed the anti-pyroptotic effect of suramin by suppressing NLRP3/caspase-1/GSDMD pathway in LPS-induced MH-S alveolar macrophages.RNA 测序显示苏拉明通过抑制 LPS 诱导的 MH-S 肺泡巨噬细胞中的 NLRP3/caspase-1/GSDMD 通路发挥抗细胞焦亡作用。
Gene. 2024 Jan 30;893:147888. doi: 10.1016/j.gene.2023.147888. Epub 2023 Oct 13.

引用本文的文献

1
Irisin's Dual Role in Malignant Tumors and Its Potential as a Biomarker and Therapeutic Target.鸢尾素在恶性肿瘤中的双重作用及其作为生物标志物和治疗靶点的潜力。
Drug Des Devel Ther. 2025 Aug 20;19:7185-7205. doi: 10.2147/DDDT.S532658. eCollection 2025.
2
Comparison of passive and active motion: effect of myokine irisin on cartilage in knee osteoarthritis rats.被动运动与主动运动的比较:肌动蛋白鸢尾素对膝骨关节炎大鼠软骨的影响
Front Physiol. 2025 Jul 29;16:1639174. doi: 10.3389/fphys.2025.1639174. eCollection 2025.
3
The therapeutic potential of irisin in alleviating acute lung injury via inflammation and ferroptosis modulation.

本文引用的文献

1
Suppression of lncRNA NLRP3 inhibits NLRP3-triggered inflammatory responses in early acute lung injury.抑制长链非编码 RNA NLRP3 抑制早期急性肺损伤中 NLRP3 触发的炎症反应。
Cell Death Dis. 2021 Oct 1;12(10):898. doi: 10.1038/s41419-021-04180-y.
2
Ligustrazine Alleviate Acute Lung Injury Through Suppressing Pyroptosis and Apoptosis of Alveolar Macrophages.川芎嗪通过抑制肺泡巨噬细胞的焦亡和凋亡减轻急性肺损伤。
Front Pharmacol. 2021 May 28;12:680512. doi: 10.3389/fphar.2021.680512. eCollection 2021.
3
MCC950, a NLRP3 inhibitor, ameliorates lipopolysaccharide-induced lung inflammation in mice.
鸢尾素通过调节炎症和铁死亡减轻急性肺损伤的治疗潜力。
J Int Med Res. 2025 May;53(5):3000605251340338. doi: 10.1177/03000605251340338. Epub 2025 May 23.
4
Irisin restrains neuroinflammation in mouse experimental autoimmune encephalomyelitis via regulating microglia activation.鸢尾素通过调节小胶质细胞活化来抑制小鼠实验性自身免疫性脑脊髓炎中的神经炎症。
Front Pharmacol. 2025 Apr 29;16:1561939. doi: 10.3389/fphar.2025.1561939. eCollection 2025.
5
Macrophage pyroptosis and its crucial role in ALI/ARDS.巨噬细胞焦亡及其在急性肺损伤/急性呼吸窘迫综合征中的关键作用。
Front Immunol. 2025 Feb 14;16:1530849. doi: 10.3389/fimmu.2025.1530849. eCollection 2025.
6
Natural Compounds Regulate Macrophage Polarization and Alleviate Inflammation Against ALI/ARDS.天然化合物调节巨噬细胞极化并减轻针对急性肺损伤/急性呼吸窘迫综合征的炎症反应。
Biomolecules. 2025 Jan 29;15(2):192. doi: 10.3390/biom15020192.
7
Bibliometric analysis of pyroptosis in pathogenesis and treatment of acute lung injury.细胞焦亡在急性肺损伤发病机制及治疗中的文献计量学分析
Front Med (Lausanne). 2025 Jan 22;11:1488796. doi: 10.3389/fmed.2024.1488796. eCollection 2024.
8
Circular RNA circ-CARD8 regulates alveolar macrophage pyroptosis through the miR-580-3p/CARD8 pathway in acute lung injury.环状RNA circ-CARD8通过miR-580-3p/CARD8途径调控急性肺损伤中肺泡巨噬细胞的焦亡。
PLoS One. 2024 Dec 20;19(12):e0314936. doi: 10.1371/journal.pone.0314936. eCollection 2024.
9
Irisin Alleviates Cognitive Impairment by Inhibiting AhR/NF-B-NLRP3-Mediated Pyroptosis of Hippocampal Neurons in Chronic Kidney Disease.鸢尾素通过抑制慢性肾脏病中芳烃受体/核因子-κB-NLRP3介导的海马神经元焦亡减轻认知障碍。
Mediators Inflamm. 2024 Dec 11;2024:2662362. doi: 10.1155/mi/2662362. eCollection 2024.
10
ANGPTL2 knockdown induces autophagy to relieve alveolar macrophage pyroptosis by reducing LILRB2-mediated inhibition of TREM2.ANGPTL2 敲低通过减少 LILRB2 介导的 TREM2 抑制来诱导自噬从而缓解肺泡巨噬细胞焦亡。
J Cell Mol Med. 2024 May;28(10):e18280. doi: 10.1111/jcmm.18280.
MCC950,一种 NLRP3 抑制剂,可改善脂多糖诱导的小鼠肺部炎症。
Bioorg Med Chem. 2021 Jan 15;30:115954. doi: 10.1016/j.bmc.2020.115954. Epub 2020 Dec 15.
4
Heat shock protein 90 inhibitors suppress pyroptosis in THP-1 cells.热休克蛋白 90 抑制剂抑制 THP-1 细胞焦亡。
Biochem J. 2020 Oct 30;477(20):3923-3934. doi: 10.1042/BCJ20200351.
5
A Translocation Pathway for Vesicle-Mediated Unconventional Protein Secretion.囊泡介导的非常规蛋白分泌的转位途径。
Cell. 2020 Apr 30;181(3):637-652.e15. doi: 10.1016/j.cell.2020.03.031. Epub 2020 Apr 8.
6
New insights into the cellular activities of Fndc5/Irisin and its signaling pathways.Fndc5/鸢尾素的细胞活性及其信号通路的新见解。
Cell Biosci. 2020 Mar 30;10:51. doi: 10.1186/s13578-020-00413-3. eCollection 2020.
7
Noninvasive temperature monitoring for dual-modal tumor therapy based on lanthanide-doped up-conversion nanocomposites.基于镧系掺杂上转换纳米复合材料的双模肿瘤治疗的无创温度监测。
Biomaterials. 2019 May;201:42-52. doi: 10.1016/j.biomaterials.2019.02.014. Epub 2019 Feb 14.
8
A novel pathway of LPS uptake through syndecan-1 leading to pyroptotic cell death.通过连接蛋白-1摄取脂多糖的新途径导致细胞发生细胞焦亡。
Elife. 2018 Dec 7;7:e37854. doi: 10.7554/eLife.37854.
9
Pyroptosis versus necroptosis: similarities, differences, and crosstalk.细胞焦亡与细胞坏死:相似性、差异性和相互作用。
Cell Death Differ. 2019 Jan;26(1):99-114. doi: 10.1038/s41418-018-0212-6. Epub 2018 Oct 19.
10
Mechanistic insights into ER-associated protein degradation.内质网相关蛋白降解的机制研究进展。
Curr Opin Cell Biol. 2018 Aug;53:22-28. doi: 10.1016/j.ceb.2018.04.004. Epub 2018 Apr 30.