Suppr超能文献

线粒体丙酮酸载体将糖酵解与三羧酸循环相偶联是刚地弓形虫无性繁殖所必需的。

The Mitochondrial Pyruvate Carrier Coupling Glycolysis and the Tricarboxylic Acid Cycle Is Required for the Asexual Reproduction of Toxoplasma gondii.

作者信息

Lyu Congcong, Chen Yukun, Meng Yanan, Yang Jichao, Ye Shu, Niu Zhipeng, Ei-Debs Issam, Gupta Nishith, Shen Bang

机构信息

State Key Laboratory of Agricultural Microbiology, College of Veterinary Medicine, Huazhong Agricultural University, Wuhan, Hubei Province, People's Republic of China.

Shenzhen Institute of Nutrition and Health, Huazhong Agricultural University, Shenzhen, Guangdong Province, People's Republic of China.

出版信息

Microbiol Spectr. 2023 Mar 15;11(2):e0504322. doi: 10.1128/spectrum.05043-22.

Abstract

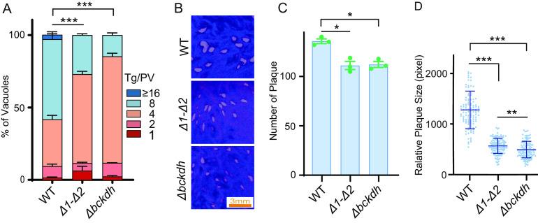
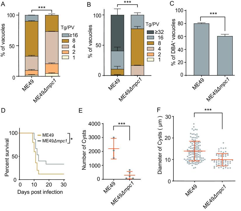
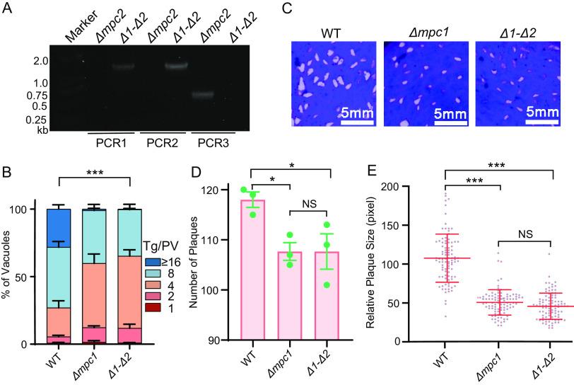
Toxoplasma gondii is an obligate intracellular parasite capable of infecting humans and animals. The organism has extraordinary metabolic resilience that allows it to establish parasitism in varied nutritional milieus of diverse host cells. Our earlier work has shown that, despite flexibility in the usage of glucose and glutamine as the major carbon precursors, the production of pyruvate by glycolytic enzymes is central to the parasite's growth. Pyruvate is metabolized in a number of subcellular compartments, including the mitochondrion, apicoplast, and cytosol. With the objective of examining the mechanism and importance of the mitochondrial pool of pyruvate imported from the cytosol, we identified the conserved mitochondrial pyruvate carrier (MPC) complex, consisting of two subunits, MPC1 and MPC2, in T. gondii. The two parasite proteins could complement a yeast mutant deficient in growth on leucine and valine. Genetic ablation of either one or both subunits reduced the parasite's growth, mimicking the deletion of branched-chain ketoacid dehydrogenase (BCKDH), which has been reported to convert pyruvate into acetyl-coenzyme A (CoA) in the mitochondrion. Metabolic labeling of the MPC mutants by isotopic glucose revealed impaired synthesis of acetyl-CoA, correlating with a global decrease in carbon flux through glycolysis and the tricarboxylic acid (TCA) cycle. Disruption of MPC proteins exerted only a modest effect on the parasite's virulence in mice, further highlighting its metabolic flexibility. In brief, our work reveals the of pyruvate transport from the cytosol to the mitochondrion in the parasite, providing the missing link between glycolysis and the TCA cycle in T. gondii. T. gondii is a zoonotic parasite capable of infecting many warm-blooded organisms, including humans. Among others, a feature that allows it to parasitize multiple hosts is its exceptional metabolic plasticity. Although T. gondii can utilize different carbon sources, pyruvate homeostasis is critical for parasite growth. Pyruvate is produced primarily in the cytosol but metabolized in other organelles, such as the mitochondrion and apicoplast. The mechanism of import and physiological significance of pyruvate in these organelles remains unclear. Here, we identified the transporter of cytosol-derived pyruvate into the mitochondrion and studied its constituent subunits and their relevance. Our results show that cytosolic pyruvate is a major source of acetyl-CoA in the mitochondrion and that the mitochondrial pyruvate transporter is needed for optimal parasite growth. The mutants lacking the transporter are viable and virulent in a mouse model, underscoring the metabolic plasticity in the parasite's mitochondrion.

摘要

刚地弓形虫是一种专性细胞内寄生虫,能够感染人类和动物。该生物体具有非凡的代谢适应能力,使其能够在不同宿主细胞的各种营养环境中建立寄生关系。我们早期的研究表明,尽管在使用葡萄糖和谷氨酰胺作为主要碳源方面具有灵活性,但糖酵解酶产生丙酮酸对于寄生虫的生长至关重要。丙酮酸在多个亚细胞区室中进行代谢,包括线粒体、顶质体和细胞质。为了研究从细胞质导入的线粒体丙酮酸池的机制和重要性,我们在刚地弓形虫中鉴定出了保守的线粒体丙酮酸载体(MPC)复合物,它由两个亚基MPC1和MPC2组成。这两种寄生虫蛋白可以补充在亮氨酸和缬氨酸上生长缺陷的酵母突变体。一个或两个亚基的基因敲除会降低寄生虫的生长,这与支链酮酸脱氢酶(BCKDH)的缺失相似,据报道BCKDH可在线粒体中将丙酮酸转化为乙酰辅酶A(CoA)。通过同位素葡萄糖对MPC突变体进行代谢标记,发现乙酰辅酶A的合成受损,这与通过糖酵解和三羧酸(TCA)循环的碳通量整体下降相关。MPC蛋白的破坏对寄生虫在小鼠中的毒力仅产生适度影响,进一步突出了其代谢灵活性。简而言之,我们的研究揭示了寄生虫中丙酮酸从细胞质转运到线粒体的情况,填补了刚地弓形虫糖酵解和TCA循环之间缺失的环节。刚地弓形虫是一种人畜共患寄生虫,能够感染包括人类在内的许多温血动物。其中,使其能够寄生于多种宿主的一个特征是其非凡的代谢可塑性。尽管刚地弓形虫可以利用不同的碳源,但丙酮酸稳态对于寄生虫的生长至关重要。丙酮酸主要在细胞质中产生,但在其他细胞器如线粒体和顶质体中进行代谢。丙酮酸在这些细胞器中的导入机制和生理意义仍不清楚。在这里,我们鉴定了细胞质衍生的丙酮酸进入线粒体的转运体,并研究了其组成亚基及其相关性。我们的结果表明,细胞质丙酮酸是线粒体中乙酰辅酶A的主要来源,并且线粒体丙酮酸转运体是寄生虫最佳生长所必需的。缺乏该转运体的突变体在小鼠模型中是存活且有致病性的,这突出了寄生虫线粒体中的代谢可塑性。

https://cdn.ncbi.nlm.nih.gov/pmc/blobs/7ec1/10100952/4c1254dcb49b/spectrum.05043-22-f001.jpg

文献检索

告别复杂PubMed语法,用中文像聊天一样搜索,搜遍4000万医学文献。AI智能推荐,让科研检索更轻松。

立即免费搜索

文件翻译

保留排版,准确专业,支持PDF/Word/PPT等文件格式,支持 12+语言互译。

免费翻译文档

深度研究

AI帮你快速写综述,25分钟生成高质量综述,智能提取关键信息,辅助科研写作。

立即免费体验