Suppr超能文献

在五个时间点(2、6、12、24和48小时)进行单次高剂量辐射后肺癌的全基因组分析。

Genome-wide analyses of lung cancer after single high-dose radiation at five time points (2, 6, 12, 24, and 48 h).

作者信息

Du Yajing, Zheng Yunna, Yu Kaiwen, Zhan Cheng, Qiao Tiankui

机构信息

Center for Tumor Diagnosis and Therapy, Jinshan Hospital, Fudan University, Shanghai, China.

OE Biotech Co., Ltd., Shanghai, China.

出版信息

Front Genet. 2023 Mar 3;14:1126236. doi: 10.3389/fgene.2023.1126236. eCollection 2023.

Abstract

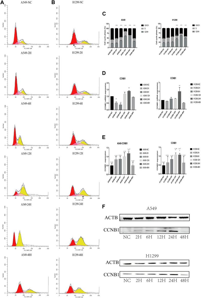
An increasing number of clinicians are experimenting with high-dose radiation. This study focuses on the genomic effects of high-dose single-shot radiotherapy and aims to provide a dynamic map for non-small cell lung cancer (NSCLC). We used whole-transcriptome sequencing to understand the evolution at molecular levels in A549 and H1299 exposed to 10 Gy X-rays at different times (2, 6, 12, 24, and 48 h) in comparison with the no radiation group. Ingenuity pathway analysis, ceRNA analysis, enrichment analysis, and cell cycle experiments are performed for molecular analyses and function analyses. Whole-transcriptome sequencing of NSCLC showed a significant dynamic change after radiotherapy within 48 h. MiR-219-1-3p and miR-221-3p, miR-503-5p, hsa-miR-455-5p, hsa-miR-29-3p, and hsa-miR-339-5p were in the core of the ceRNA related to time change. GO and KEGG analyses of the top 30 mRNA included DNA repair, autophagy, apoptosis, and ferroptosis pathways. Regulation of the cell cycle-related transcription factor E2F1 might have a key role in the early stage of radiotherapy (2.6 h) and in the later stage of autophagy (24 and 48 h). Functions involving different genes/proteins over multiple periods implied a dose of 10 Gy was related to the kidney and liver pathway. Radiation-induced cell cycle arrest at the G2/M phase was evident at 24 h. We also observed the increased expression of CCNB1 at 24 h in PCR and WB experiments. Our transcriptomic and experimental analyses showed a dynamic change after radiation therapy in 48 h and highlighted the key molecules and pathways in NSCLC after high-dose single-shot radiotherapy.

摘要

越来越多的临床医生正在试验高剂量放疗。本研究聚焦于高剂量单次放疗的基因组效应,旨在为非小细胞肺癌(NSCLC)提供一个动态图谱。我们使用全转录组测序来了解A549和H1299在不同时间点(2、6、12、24和48小时)暴露于10 Gy X射线后的分子水平演变,并与未放疗组进行比较。进行了 Ingenuity 通路分析、ceRNA 分析、富集分析和细胞周期实验以进行分子分析和功能分析。NSCLC的全转录组测序显示放疗后48小时内有显著的动态变化。MiR-219-1-3p、miR-221-3p、miR-503-5p、hsa-miR-455-5p、hsa-miR-29-3p和hsa-miR-339-5p处于与时间变化相关的ceRNA核心。对前30个mRNA的GO和KEGG分析包括DNA修复、自噬、凋亡和铁死亡途径。细胞周期相关转录因子E2F1的调控可能在放疗早期(2.6小时)和自噬后期(24和48小时)起关键作用。多个时期涉及不同基因/蛋白质的功能表明10 Gy的剂量与肾脏和肝脏通路有关。辐射诱导的细胞周期在G2/M期停滞在24小时时明显。我们还在PCR和WB实验中观察到24小时时CCNB1表达增加。我们的转录组学和实验分析显示放疗后48小时内有动态变化,并突出了高剂量单次放疗后NSCLC中的关键分子和途径。

https://cdn.ncbi.nlm.nih.gov/pmc/blobs/09ac/10020487/012ae806f9cf/fgene-14-1126236-g001.jpg

文献AI研究员

20分钟写一篇综述,助力文献阅读效率提升50倍。

立即体验

用中文搜PubMed

大模型驱动的PubMed中文搜索引擎

马上搜索

文档翻译

学术文献翻译模型,支持多种主流文档格式。

立即体验