Suppr超能文献

用于安全有效的光动力疗法的具有高光毒性指数的金属环配合物的受体工程。

Acceptor engineering of metallacycles with high phototoxicity indices for safe and effective photodynamic therapy.

作者信息

Li Chonglu, Tu Le, Yang Jingfang, Liu Chang, Xu Yuling, Li Junrong, Tuo Wei, Olenyuk Bogdan, Sun Yan, Stang Peter J, Sun Yao

机构信息

National Key Laboratory of Green Pesticide, International Joint Research Center for Intelligent Biosensor Technology and Health, College of Chemistry, Central China Normal University Wuhan 430079 China

Ministry of Education Key Laboratory for Special Functional Materials, Henan University Kaifeng 475004 China

出版信息

Chem Sci. 2023 Feb 8;14(11):2901-2909. doi: 10.1039/d2sc06936a. eCollection 2023 Mar 15.

Abstract

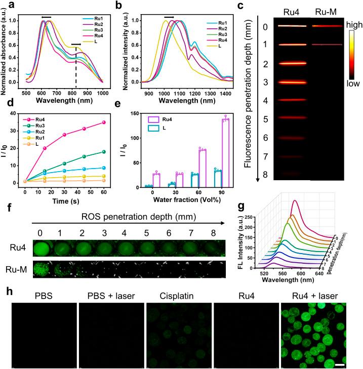
Although metallacycle-based photosensitizers have attracted increasing attention in biomedicine, their clinical application has been hindered by their inherent dark toxicity and unsatisfactory phototherapeutic efficiency. Herein, we employ a π-expansion strategy for ruthenium acceptors to develop a series of Ru(ii) metallacycles (Ru1-Ru4), while simultaneously reducing dark toxicity and enhancing phototoxicity, thus obtaining a high phototoxicity index (PI). These metallacycles enable deep-tissue (∼7 mm) fluorescence imaging and reactive oxygen species (ROS) production and exhibit remarkable anti-tumor activity even under hypoxic conditions. Notably, Ru4 has the lowest dark toxicity, highest ROS generation ability and an optimal PI (∼146). Theoretical calculations verify that Ru4 exhibits the largest steric bulk and the lowest singlet-triplet energy gap (Δ , 0.62 eV). studies confirm that Ru4 allows for effective and safe phototherapy against A549 tumors. This work thus is expected to open a new avenue for the design of high-performance metal-based photosensitizers for potential clinical applications.

摘要

尽管基于金属环的光敏剂在生物医学领域已引起越来越多的关注,但其临床应用却受到其固有的暗毒性和不理想的光治疗效率的阻碍。在此,我们采用了一种针对钌受体的π-扩展策略来开发一系列钌(II)金属环(Ru1-Ru4),同时降低暗毒性并增强光毒性,从而获得高光毒性指数(PI)。这些金属环能够实现深部组织(约7毫米)荧光成像和活性氧(ROS)生成,甚至在缺氧条件下也表现出显著的抗肿瘤活性。值得注意的是,Ru4具有最低的暗毒性、最高的ROS生成能力和最佳的PI(约146)。理论计算证实,Ru4具有最大的空间体积和最低的单重态-三重态能隙(Δ,0.62电子伏特)。研究证实,Ru4能够对A549肿瘤进行有效且安全的光治疗。因此,这项工作有望为设计用于潜在临床应用的高性能金属基光敏剂开辟一条新途径。

https://cdn.ncbi.nlm.nih.gov/pmc/blobs/c73d/10016620/4383d252b936/d2sc06936a-s1.jpg

文献AI研究员

20分钟写一篇综述,助力文献阅读效率提升50倍。

立即体验

用中文搜PubMed

大模型驱动的PubMed中文搜索引擎

马上搜索

文档翻译

学术文献翻译模型,支持多种主流文档格式。

立即体验