Suppr超能文献

MicroRNA162通过番茄中的脱落酸信号通路调控对低温胁迫的气孔导度。

MicroRNA162 regulates stomatal conductance in response to low night temperature stress abscisic acid signaling pathway in tomato.

作者信息

Li Yangyang, Liu Yang, Gao Zhenhua, Wang Feng, Xu Tao, Qi Mingfang, Liu Yufeng, Li Tianlai

机构信息

Department of Horticulture, Shenyang Agricultural University, Shenyang, China.

Key Laboratory of Protected Horticulture of Education Ministry and Liaoning Province, Shenyang, China.

出版信息

Front Plant Sci. 2023 Mar 2;14:1045112. doi: 10.3389/fpls.2023.1045112. eCollection 2023.

Abstract

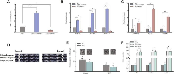
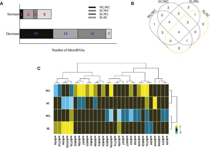
MicroRNAs (miRNAs) mediate the degradation of target mRNA and inhibit mRNA translation to regulate gene expression at the transcriptional and post-transcriptional levels in response to environmental stress in plants. We characterized the post-transcriptional mechanism by deep sequencing small RNA (sRNA) to examine how miRNAs were involved in low night temperature (LNT) stress in tomato and whether the molecular mechanism depended on the abscisic acid (ABA) signaling pathway. We annotated conserved miRNAs and novel miRNAs with four sRNA libraries composed of wild-type (WT) tomato plants and ABA-deficient mutant () plants under normal growth and LNT stress conditions. Reverse genetics analysis suggested that miR162 participated in LNT resistance and the ABA-dependent signaling pathway in tomato. miR162-overexpressing (pRI-miR162) and miR162-silenced (pRNAi-miR162) transgenic tomato plants were generated to evaluate miR162 functions in response to LNT stress. miR162 deficiency exhibited high photosynthetic capacity and regulated stomatal opening, suggesting negative regulation of miR162 in the ABA-dependent signaling pathway in response to LNT stress. As feedback regulation, miR162 positively regulated ABA to maintain homeostasis of tomato under diverse abiotic stresses. The mRNA of () was targeted by miR162, and miR162 inhibited DCL1 cleavage in LNT response, including the regulation of miRNA160/164/171a and their targets. The DCL1-deficient mutants () with CRISPR/Cas9 prevented stomatal opening to influence photosynthesis in the ABA signaling pathway under LNT stress. Finally, we established the regulatory mechanism of ABA-miR162-DCL1, which systematically mediated cold tolerance in tomato. This study suggests that post-transcriptional modulators acted as systemic signal responders the stress hormone signaling pathway, and the model at the post-transcriptional level presents a new direction for research in plant abiotic stress resistance.

摘要

微小RNA(miRNA)介导靶标mRNA的降解并抑制mRNA翻译,从而在转录和转录后水平调节植物基因表达,以响应环境胁迫。我们通过对小RNA(sRNA)进行深度测序来表征转录后机制,以研究miRNA如何参与番茄的低温胁迫,以及分子机制是否依赖于脱落酸(ABA)信号通路。我们用由正常生长和低温胁迫条件下的野生型(WT)番茄植株和ABA缺陷型突变体()植株组成的四个sRNA文库注释了保守miRNA和新miRNA。反向遗传学分析表明,miR162参与番茄的低温抗性和ABA依赖的信号通路。构建了miR162过表达(pRI-miR162)和miR162沉默(pRNAi-miR162)的转基因番茄植株,以评估miR162在响应低温胁迫中的功能。miR162缺失表现出高光合能力并调节气孔开放,表明miR162在响应低温胁迫的ABA依赖信号通路中起负调控作用。作为反馈调节,miR162正向调节ABA以维持番茄在多种非生物胁迫下的稳态。miR162靶向()的mRNA,并且miR162在低温响应中抑制DCL1的切割,包括对miRNA160/164/171a及其靶标的调节。具有CRISPR/Cas9的DCL1缺陷型突变体()在低温胁迫下阻止气孔开放,从而影响ABA信号通路中的光合作用。最后,我们建立了ABA-miR162-DCL1的调控机制,该机制系统地介导了番茄的耐寒性。本研究表明,转录后调节因子作为应激激素信号通路的系统信号响应者,转录后水平的模型为植物非生物胁迫抗性研究提供了新方向。

https://cdn.ncbi.nlm.nih.gov/pmc/blobs/32d5/10019595/85d0b17ecb5f/fpls-14-1045112-g001.jpg

文献检索

告别复杂PubMed语法,用中文像聊天一样搜索,搜遍4000万医学文献。AI智能推荐,让科研检索更轻松。

立即免费搜索

文件翻译

保留排版,准确专业,支持PDF/Word/PPT等文件格式,支持 12+语言互译。

免费翻译文档

深度研究

AI帮你快速写综述,25分钟生成高质量综述,智能提取关键信息,辅助科研写作。

立即免费体验