Suppr超能文献

一种基于生物材料的下肢缺血治疗方法,使用抑制骨骼肌坏死并促进血管生成的 Sr/Si 生物活性水凝胶。

A biomaterial-based therapy for lower limb ischemia using Sr/Si bioactive hydrogel that inhibits skeletal muscle necrosis and enhances angiogenesis.

作者信息

Yuan Ye, Zhang Zhaowenbin, Mo Fandi, Yang Chen, Jiao Yiren, Wang Enci, Zhang Yuchong, Lin Peng, Hu Chengkai, Fu Weiguo, Chang Jiang, Wang Lixin

机构信息

Department of Vascular Surgery, Zhongshan Hospital, Fudan University, 180 Fenglin Road, Shanghai, 200032, China.

Joint Centre of Translational Medicine, The First Affiliated Hospital of Wenzhou Medical University, Wenzhou, 325000, China.

出版信息

Bioact Mater. 2023 Mar 10;26:264-278. doi: 10.1016/j.bioactmat.2023.02.027. eCollection 2023 Aug.

Abstract

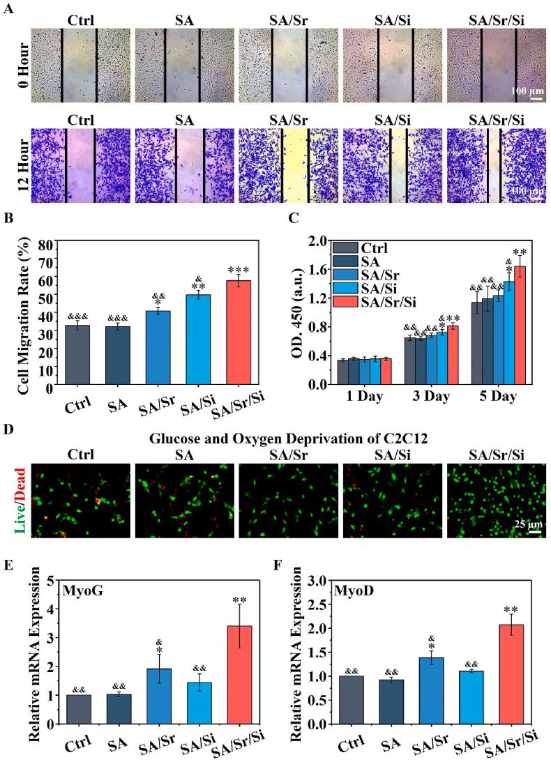
Muscle necrosis and angiogenesis are two major challenges in the treatment of lower-limb ischemic diseases. In this study, a triple-functional Sr/Si-containing bioceramic/alginate composite hydrogel with simultaneous bioactivity in enhancing angiogenesis, regulating inflammation, and inhibiting muscle necrosis was designed to treat lower-limb ischemic diseases. In particular, sodium alginate, calcium silicate and strontium carbonate were used to prepare injectable hydrogels, which was gelled within 10 min. More importantly, this composite hydrogel sustainedly releases bioactive Sr and SiO ions within 28 days. The biological activity of the bioactive ions released from the hydrogels was verified on HUVECs, SMCs, C2C12 and Raw 264.7 cells and the therapeutic effect of the hydrogel was confirmed using C57BL/6 mouse model of femoral artery ligation . The results showed that the composite hydrogel stimulated angiogenesis, developed new collateral capillaries, and re-established the blood supply. In addition, the bioactive hydrogel directly promoted the expression of muscle-regulating factors (MyoG and MyoD) to protect skeletal muscle from necrosis, inhibited M1 polarization, and promoted M2 polarization of macrophages to reduce inflammation, thereby protecting skeletal muscle cells and indirectly promoting vascularization. Our results indicate that these bioceramic/alginate composite bioactive hydrogels are effective biomaterials for treating hindlimb ischemia and suggest that biomaterial-based approaches may have remarkable potential in treating ischemic diseases.

摘要

肌肉坏死和血管生成是下肢缺血性疾病治疗中的两大挑战。在本研究中,设计了一种具有增强血管生成、调节炎症和抑制肌肉坏死同步生物活性的含Sr/Si三功能生物陶瓷/海藻酸钠复合水凝胶,用于治疗下肢缺血性疾病。具体而言,使用海藻酸钠、硅酸钙和碳酸锶制备可注射水凝胶,其在10分钟内凝胶化。更重要的是,这种复合水凝胶在28天内持续释放生物活性Sr和SiO离子。从水凝胶中释放的生物活性离子的生物活性在人脐静脉内皮细胞(HUVECs)、平滑肌细胞(SMCs)、C2C12和Raw 264.7细胞上得到验证,并使用股动脉结扎的C57BL/6小鼠模型证实了水凝胶的治疗效果。结果表明,复合水凝胶刺激血管生成,形成新的侧支毛细血管,并重新建立血液供应。此外,生物活性水凝胶直接促进肌肉调节因子(MyoG和MyoD)的表达以保护骨骼肌免于坏死,抑制M1极化,并促进巨噬细胞的M2极化以减轻炎症,从而保护骨骼肌细胞并间接促进血管化。我们的结果表明,这些生物陶瓷/海藻酸钠复合生物活性水凝胶是治疗后肢缺血的有效生物材料,并表明基于生物材料的方法在治疗缺血性疾病方面可能具有显著潜力。

https://cdn.ncbi.nlm.nih.gov/pmc/blobs/c531/10023857/570c7caa9d3a/ga1.jpg

文献检索

告别复杂PubMed语法,用中文像聊天一样搜索,搜遍4000万医学文献。AI智能推荐,让科研检索更轻松。

立即免费搜索

文件翻译

保留排版,准确专业,支持PDF/Word/PPT等文件格式,支持 12+语言互译。

免费翻译文档

深度研究

AI帮你快速写综述,25分钟生成高质量综述,智能提取关键信息,辅助科研写作。

立即免费体验