Suppr超能文献

鉴定和表征一种新型主要易化超家族外排泵 SA09310,介导金黄色葡萄球菌对四环素的耐药性。

Identification and Characterization of a Novel Major Facilitator Superfamily Efflux Pump, SA09310, Mediating Tetracycline Resistance in Staphylococcus aureus.

机构信息

West China Biopharmaceutical Research Institute, West China Hospital, Sichuan University, Chengdu, China.

National Engineering Research Center of Immunological Products, Department of Microbiology and Biochemical Pharmacy, College of Pharmacy, Third Military Medical University, Chongqing, China.

出版信息

Antimicrob Agents Chemother. 2023 Apr 18;67(4):e0169622. doi: 10.1128/aac.01696-22. Epub 2023 Mar 23.

Abstract

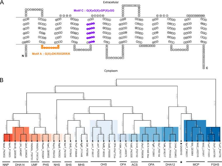
Drug efflux systems have recently been recognized as an important mechanism of multidrug resistance in bacteria. Here, we described the identification and characterization of a novel chromosomally encoded multidrug efflux pump (SA09310) in Staphylococcus aureus. SA09310 is a 43-kDa protein with 12 transmembrane helices. The conserved amino acid sequence motifs of the major facilitator superfamily (MFS) were identified in the protein SA09310, which indicated that SA09310 belonged to the MFS transporters. Expression of the gene was induced by different types of antibiotics, including aminoglycoside, tetracycline, macrolides, and chloramphenicol. An gene knockout mutant (Δ) was constructed, and its susceptibility to 30 different antibiotics was evaluated. The Δ mutant exhibited increased sensitivity to tetracycline and doxycycline, with 64-fold- and 8-fold-decreased MICs, respectively. The mechanism of SA09310 mediation of tetracycline resistance was demonstrated by its ability to extrude intracellular tetracycline from within the cells into the environment. The efflux activity of SA09310 was further confirmed by ethidium bromide (EtBr) accumulation and efflux assays. In addition, the efflux activity of SA09310 was observed to be blocked by the known efflux pump inhibitor carbonyl cyanide chlorophenylhydrazone (CCCP), which provided direct evidence that suggested the H-dependent activity of the SA09310 efflux pump. The conservation of SA09310 homologs in Staphylococcus indicated the universal function of these SA09310-like protein clusters. In conclusion, the function-unknown protein SA09310 has been identified and characterized as a tetracycline efflux pump mediating tetracycline resistance in S. aureus.

摘要

药物外排系统最近被认为是细菌多药耐药性的一个重要机制。在这里,我们描述了金黄色葡萄球菌中一种新型染色体编码的多药外排泵(SA09310)的鉴定和特征。SA09310 是一种 43kDa 的蛋白质,具有 12 个跨膜螺旋。在蛋白质 SA09310 中鉴定出了主要易化因子超家族(MFS)的保守氨基酸序列基序,这表明 SA09310 属于 MFS 转运蛋白。基因的表达受不同类型的抗生素诱导,包括氨基糖苷类、四环素类、大环内酯类和氯霉素。构建了一个基因敲除突变体(Δ),并评估了其对 30 种不同抗生素的敏感性。Δ突变体对四环素和强力霉素的敏感性增加,MIC 分别降低了 64 倍和 8 倍。通过将细胞内四环素从细胞内排出到环境中,证明了 SA09310 介导四环素耐药的机制。通过溴化乙锭(EtBr)积累和外排试验进一步证实了 SA09310 的外排活性。此外,观察到 SA09310 的外排活性被已知的外排泵抑制剂羰基氰化物氯苯腙(CCCP)阻断,这提供了直接证据表明 SA09310 外排泵的 H 依赖性活性。金黄色葡萄球菌中 SA09310 同源物的保守性表明这些 SA09310 样蛋白簇具有普遍功能。总之,功能未知的蛋白 SA09310 已被鉴定并表征为介导金黄色葡萄球菌中四环素耐药的四环素外排泵。

https://cdn.ncbi.nlm.nih.gov/pmc/blobs/c563/10112136/30ae963ba837/aac.01696-22-f001.jpg

文献AI研究员

20分钟写一篇综述,助力文献阅读效率提升50倍。

立即体验

用中文搜PubMed

大模型驱动的PubMed中文搜索引擎

马上搜索

文档翻译

学术文献翻译模型,支持多种主流文档格式。

立即体验