• 文献检索
  • 文档翻译
  • 深度研究
  • 学术资讯
  • Suppr Zotero 插件Zotero 插件
  • 邀请有礼
  • 套餐&价格
  • 历史记录
应用&插件
Suppr Zotero 插件Zotero 插件浏览器插件Mac 客户端Windows 客户端微信小程序
定价
高级版会员购买积分包购买API积分包
服务
文献检索文档翻译深度研究API 文档MCP 服务
关于我们
关于 Suppr公司介绍联系我们用户协议隐私条款
关注我们

Suppr 超能文献

核心技术专利:CN118964589B侵权必究
粤ICP备2023148730 号-1Suppr @ 2026

文献检索

告别复杂PubMed语法,用中文像聊天一样搜索,搜遍4000万医学文献。AI智能推荐,让科研检索更轻松。

立即免费搜索

文件翻译

保留排版,准确专业,支持PDF/Word/PPT等文件格式,支持 12+语言互译。

免费翻译文档

深度研究

AI帮你快速写综述,25分钟生成高质量综述,智能提取关键信息,辅助科研写作。

立即免费体验

增强未折叠蛋白反应转录激活因子XBP1可加速急性伤口愈合。

Boosting UPR transcriptional activator XBP1 accelerates acute wound healing.

作者信息

Wang Jie-Mei, Li Hainan, Xu Liping, Kim Hyunbae, Qiu Yining, Zhang Kezhong

机构信息

Department of Pharmaceutical Sciences, Eugene Applebaum College of Pharmacy and Health Sciences, Wayne State University, 259 Mack Ave, Detroit, MI 48201, USA.

Center for Molecular Medicine and Genetics, Wayne State University, 540 Canfield Street, Detroit, MI 48201, USA.

出版信息

PNAS Nexus. 2023 Feb 14;2(3):pgad050. doi: 10.1093/pnasnexus/pgad050. eCollection 2023 Mar.

DOI:10.1093/pnasnexus/pgad050
PMID:36959909
原文链接:https://pmc.ncbi.nlm.nih.gov/articles/PMC10028334/
Abstract

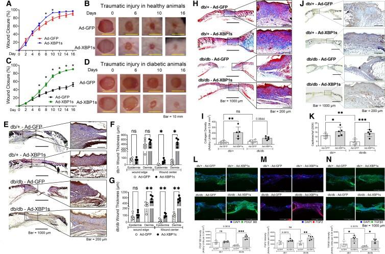
Patients' suffering from large or deep wounds caused by traumatic and/or thermal injuries have significantly lower chances of recapitulating lost skin function through natural healing. We tested whether enhanced unfolded protein response (UPR) by expression of a UPR transcriptional activator, X-box-binding protein 1 (XBP1) can significantly promote wound repair through stimulating growth factor production and promoting angiogenesis. In mouse models of a second-degree thermal wound, a full-thickness traumatic wound, and a full-thickness diabetic wound, the topical gene transfer of the activated form of XBP1 (spliced XBP1, XBP1s) can significantly enhance re-epithelialization and increase angiogenesis, leading to rapid, nearly complete wound closure with intact regenerated epidermis and dermis. Overexpression of XBP1s stimulated the transcription of growth factors in fibroblasts critical to proliferation and remodeling during wound repair, including platelet-derived growth factor BB, basic fibroblast growth factor, and transforming growth factor beta 3. Meanwhile, the overexpression of XBP1s boosted the migration and tube formation of dermal microvascular endothelial cells in vitro. Our functional and mechanistic investigations of XBP1-mediated regulation of wound healing processes provide novel insights into the previously undermined physiological role of the UPR in skin injuries. The finding opens an avenue to developing potential XBP1-based therapeutic strategies in clinical wound care protocols.

摘要

因创伤性和/或热损伤导致大面积或深度伤口的患者,通过自然愈合恢复受损皮肤功能的几率显著降低。我们测试了通过表达未折叠蛋白反应(UPR)转录激活因子X盒结合蛋白1(XBP1)增强UPR是否能通过刺激生长因子产生和促进血管生成来显著促进伤口修复。在二度热损伤、全层创伤性伤口和全层糖尿病伤口的小鼠模型中,XBP1的激活形式(剪接型XBP1,XBP1s)的局部基因转移可显著增强上皮再形成并增加血管生成,从而实现快速、近乎完全的伤口闭合,再生的表皮和真皮完整无损。XBP1s的过表达刺激了成纤维细胞中对伤口修复过程中的增殖和重塑至关重要的生长因子的转录,包括血小板衍生生长因子BB、碱性成纤维细胞生长因子和转化生长因子β3。同时,XBP1s的过表达促进了体外真皮微血管内皮细胞的迁移和管腔形成。我们对XBP1介导的伤口愈合过程调节的功能和机制研究为UPR在皮肤损伤中先前被忽视的生理作用提供了新的见解。这一发现为在临床伤口护理方案中开发基于XBP1的潜在治疗策略开辟了一条途径。

https://cdn.ncbi.nlm.nih.gov/pmc/blobs/ff91/10028334/8f5c491f5181/pgad050f4.jpg
https://cdn.ncbi.nlm.nih.gov/pmc/blobs/ff91/10028334/a93bbaf736ae/pgad050f1.jpg
https://cdn.ncbi.nlm.nih.gov/pmc/blobs/ff91/10028334/d25a13569802/pgad050f2.jpg
https://cdn.ncbi.nlm.nih.gov/pmc/blobs/ff91/10028334/d364cdc1455d/pgad050f3.jpg
https://cdn.ncbi.nlm.nih.gov/pmc/blobs/ff91/10028334/8f5c491f5181/pgad050f4.jpg
https://cdn.ncbi.nlm.nih.gov/pmc/blobs/ff91/10028334/a93bbaf736ae/pgad050f1.jpg
https://cdn.ncbi.nlm.nih.gov/pmc/blobs/ff91/10028334/d25a13569802/pgad050f2.jpg
https://cdn.ncbi.nlm.nih.gov/pmc/blobs/ff91/10028334/d364cdc1455d/pgad050f3.jpg
https://cdn.ncbi.nlm.nih.gov/pmc/blobs/ff91/10028334/8f5c491f5181/pgad050f4.jpg

相似文献

1
Boosting UPR transcriptional activator XBP1 accelerates acute wound healing.增强未折叠蛋白反应转录激活因子XBP1可加速急性伤口愈合。
PNAS Nexus. 2023 Feb 14;2(3):pgad050. doi: 10.1093/pnasnexus/pgad050. eCollection 2023 Mar.
2
[The modern approach to wound treatment].[现代伤口治疗方法]
Med Pregl. 2000 Jul-Aug;53(7-8):363-8.
3
Activation of XBP1s attenuates disease severity in models of proteotoxic Charcot-Marie-Tooth type 1B.在1B型遗传性运动感觉神经病(CMT1B)的蛋白毒性模型中,XBP1s的激活可减轻疾病严重程度。
bioRxiv. 2024 Feb 2:2024.01.31.577760. doi: 10.1101/2024.01.31.577760.
4
The interaction between XBP1 and eNOS contributes to endothelial cell migration.XBP1 和 eNOS 的相互作用有助于内皮细胞迁移。
Exp Cell Res. 2018 Feb 15;363(2):262-270. doi: 10.1016/j.yexcr.2018.01.016. Epub 2018 Jan 17.
5
Genome-wide mRNA profiling identifies X-box-binding protein 1 (XBP1) as an IRE1 and PUMA repressor.全基因组 mRNA 谱分析鉴定 X 盒结合蛋白 1 (XBP1) 为 IRE1 和 PUMA 的抑制剂。
Cell Mol Life Sci. 2021 Nov;78(21-22):7061-7080. doi: 10.1007/s00018-021-03952-1. Epub 2021 Oct 12.
6
Keratinocyte autophagy enables the activation of keratinocytes and fibroblastsand facilitates wound healing.角质形成细胞自噬能够激活角质形成细胞和成纤维细胞,并促进伤口愈合。
Autophagy. 2021 Sep;17(9):2128-2143. doi: 10.1080/15548627.2020.1816342. Epub 2020 Sep 18.
7
Involvement of the IRE1α-XBP1 pathway and XBP1s-dependent transcriptional reprogramming in metabolic diseases.IRE1α-XBP1 通路的参与及 XBP1s 依赖性转录重编程在代谢疾病中的作用。
DNA Cell Biol. 2015 Jan;34(1):6-18. doi: 10.1089/dna.2014.2552.
8
[Influence of porcine urinary bladder matrix and porcine acellular dermal matrix on wound healing of full-thickness skin defect in diabetic mice].[猪膀胱基质和猪脱细胞真皮基质对糖尿病小鼠全层皮肤缺损创面愈合的影响]
Zhonghua Shao Shang Za Zhi. 2020 Dec 20;36(12):1130-1138. doi: 10.3760/cma.j.cn501120-20200901-00399.
9
IRE1-mediated unconventional mRNA splicing and S2P-mediated ATF6 cleavage merge to regulate XBP1 in signaling the unfolded protein response.IRE1介导的非常规mRNA剪接与S2P介导的ATF6裂解共同作用,在未折叠蛋白反应信号传导中调节XBP1。
Genes Dev. 2002 Feb 15;16(4):452-66. doi: 10.1101/gad.964702.
10
Sustained production of spliced X-box binding protein 1 (XBP1) induces pancreatic beta cell dysfunction and apoptosis.持续产生拼接的 X 盒结合蛋白 1(XBP1)可诱导胰腺β细胞功能障碍和凋亡。
Diabetologia. 2010 Jun;53(6):1120-30. doi: 10.1007/s00125-010-1699-7. Epub 2010 Mar 29.

引用本文的文献

1
Unfolded protein responses: Dynamic machinery in wound healing.未折叠蛋白反应:伤口愈合中的动态机制
Pharmacol Ther. 2025 Mar;267:108798. doi: 10.1016/j.pharmthera.2025.108798. Epub 2025 Jan 17.
2
Inhalation exposure to airborne PM attenuates hepatic metabolic pathways through -nitrosylation of the primary ER stress sensor.吸入空气中的颗粒物会通过对内质网应激主要传感器进行亚硝基化作用,减弱肝脏代谢途径。
Am J Physiol Cell Physiol. 2025 Jan 1;328(1):C212-C226. doi: 10.1152/ajpcell.00385.2024. Epub 2024 Nov 28.
3
The effects of iron deficient and high iron diets on SARS-CoV-2 lung infection and disease.

本文引用的文献

1
Cytokines and Venous Leg Ulcer Healing-A Systematic Review.细胞因子与静脉性腿部溃疡愈合:系统评价。
Int J Mol Sci. 2022 Jun 10;23(12):6526. doi: 10.3390/ijms23126526.
2
Fibroblast Growth Factor in Diabetic Foot Ulcer: Progress and Therapeutic Prospects.成纤维细胞生长因子在糖尿病足溃疡中的作用:研究进展与治疗前景。
Front Endocrinol (Lausanne). 2021 Oct 14;12:744868. doi: 10.3389/fendo.2021.744868. eCollection 2021.
3
Collagen in Wound Healing.伤口愈合中的胶原蛋白。
缺铁和高铁饮食对新型冠状病毒肺炎肺部感染及疾病的影响。
Front Microbiol. 2024 Sep 4;15:1441495. doi: 10.3389/fmicb.2024.1441495. eCollection 2024.
Bioengineering (Basel). 2021 May 11;8(5):63. doi: 10.3390/bioengineering8050063.
4
Mechanisms, regulation and functions of the unfolded protein response.未折叠蛋白反应的机制、调控和功能。
Nat Rev Mol Cell Biol. 2020 Aug;21(8):421-438. doi: 10.1038/s41580-020-0250-z. Epub 2020 May 26.
5
Inhibition of IRE1 results in decreased scar formation.IRE1的抑制导致瘢痕形成减少。
Wound Repair Regen. 2017 Nov;25(6):964-971. doi: 10.1111/wrr.12603. Epub 2018 Feb 6.
6
Wound healing - A literature review.伤口愈合——文献综述
An Bras Dermatol. 2016 Sep-Oct;91(5):614-620. doi: 10.1590/abd1806-4841.20164741.
7
Inositol-Requiring Enzyme 1 Facilitates Diabetic Wound Healing Through Modulating MicroRNAs.肌醇需求酶1通过调节微小RNA促进糖尿病伤口愈合。
Diabetes. 2017 Jan;66(1):177-192. doi: 10.2337/db16-0052. Epub 2016 Sep 15.
8
Deregulation of XBP1 expression contributes to myocardial vascular endothelial growth factor-A expression and angiogenesis during cardiac hypertrophy in vivo.XBP1表达失调在体内心脏肥大过程中促进心肌血管内皮生长因子-A的表达和血管生成。
Aging Cell. 2016 Aug;15(4):625-33. doi: 10.1111/acel.12460. Epub 2016 May 1.
9
Wound Healing Society 2014 update on guidelines for arterial ulcers.伤口愈合协会2014年动脉溃疡指南更新
Wound Repair Regen. 2016 Jan-Feb;24(1):127-35. doi: 10.1111/wrr.12395.
10
Endoplasmic reticulum stress response and transcriptional reprogramming.内质网应激反应与转录重编程
Front Genet. 2015 Jan 7;5:460. doi: 10.3389/fgene.2014.00460. eCollection 2014.