State Key Laboratory of Food Science and Technology, Nanchang University, Nanchang, People's Republic of China.
Jiangxi Agricultural University, College of Bioscience and Bioengineering, Nanchang, People's Republic of China.
mSystems. 2023 Apr 27;8(2):e0073822. doi: 10.1128/msystems.00738-22. Epub 2023 Mar 27.
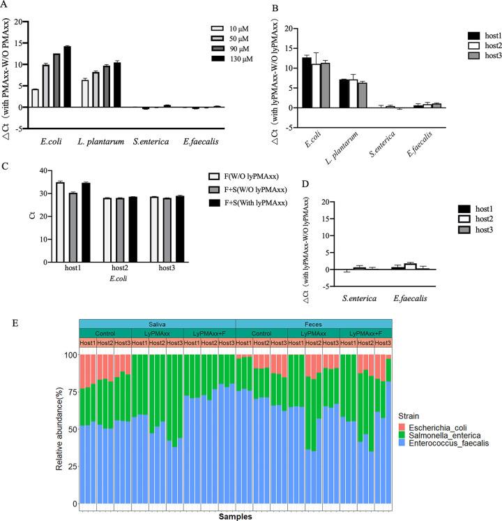
PMA (propidium monoazide) is one of the few methods that are compatible with metagenomic sequencing to characterize the live/intact microbiota. However, its efficiency in complex communities such as saliva and feces is still controversial. An effective method for depleting host and dead bacterial DNA in human microbiome samples is lacking. Here, we systematically evaluate the efficiency of osmotic lysis and PMAxx treatment (lyPMAxx) in characterizing the viable microbiome with four live/dead Gram+/Gram- microbial strains in simple synthetic and spiked-in complex communities. We show that lyPMAxx-quantitative PCR (qPCR)/sequencing eliminated more than 95% of the host and heat-killed microbial DNA and had a much smaller effect on the live microbes in both simple mock and spiked-in complex communities. The overall microbial load and the alpha diversity of the salivary and fecal microbiome were decreased by lyPMAxx, and the relative abundances of the microbes were changed. The relative abundances of , , and in saliva were decreased by lyPMAxx, as was that of in feces. We also found that the frequently used sample storage method, freezing with glycerol, killed or injured 65% and 94% of the living microbial cells in saliva and feces, respectively, with the phylum affected most in saliva and the and phyla affected most in feces. By comparing the absolute abundance variation of the shared species among different sample types and individuals, we found that sample habitat and personal differences affected the response of microbial species to lyPMAxx and freezing. The functions and phenotypes of microbial communities are largely defined by viable microbes. Through advanced nucleic acid sequencing technologies and downstream bioinformatic analyses, we gained an insight into the high-resolution microbial community composition of human saliva and feces, yet we know very little about whether such community DNA sequences represent viable microbes. PMA-qPCR was used to characterize the viable microbes in previous studies. However, its efficiency in complex communities such as saliva and feces is still controversial. By spiking-in four live/dead Gram+/Gram- bacterial strains, we demonstrate that lyPMAxx can effectively discriminate between live and dead microbes in the simple synthetic community and complex human microbial communities (saliva and feces). In addition, freezing storage was found to kill or injure the microbes in saliva and feces significantly, as measured with lyPMAxx-qPCR/sequencing. This method has a promising prospect in the viable/intact microbiota detection of complex human microbial communities.
PMA(吖啶橙单加合物)是少数几种与宏基因组测序兼容的方法之一,可用于描述活/完整微生物群。然而,其在唾液和粪便等复杂群落中的效率仍存在争议。目前缺乏一种有效去除人类微生物组样本中宿主和死亡细菌 DNA 的方法。在这里,我们系统地评估了渗透压裂解和 PMAxx 处理(lyPMAxx)在简单的合成和复杂的混合群落中,用四种活/死革兰氏阳性/革兰氏阴性微生物菌株来描述可培养微生物组的效率。我们表明,lyPMAxx-定量 PCR(qPCR)/测序消除了超过 95%的宿主和热杀死的微生物 DNA,并且对简单模拟和复杂混合群落中的活微生物的影响要小得多。唾液和粪便微生物组的总微生物负荷和 alpha 多样性均下降,微生物的相对丰度发生了变化。唾液中的 、 、 和 相对丰度下降,粪便中的 相对丰度下降。我们还发现,常用的样品储存方法,甘油冷冻,分别杀死或损伤了唾液和粪便中 65%和 94%的活微生物细胞,其中在唾液中影响最大的是 门,在粪便中影响最大的是 和 门。通过比较不同样品类型和个体之间共享物种的绝对丰度变化,我们发现样品栖息地和个体差异会影响微生物物种对 lyPMAxx 和冷冻的反应。微生物群落的功能和表型主要由可培养微生物定义。通过先进的核酸测序技术和下游生物信息学分析,我们深入了解了人类唾液和粪便的高分辨率微生物群落组成,但我们对这些群落 DNA 序列是否代表可培养微生物知之甚少。PMA-qPCR 曾用于描述以前研究中的可培养微生物。然而,其在唾液和粪便等复杂群落中的效率仍存在争议。通过添加四种活/死革兰氏阳性/革兰氏阴性细菌菌株,我们证明 lyPMAxx 可有效区分简单合成群落和复杂人类微生物群落(唾液和粪便)中的活细菌和死细菌。此外,通过 lyPMAxx-qPCR/测序发现,冷冻储存会显著杀死或损伤唾液和粪便中的微生物。该方法在复杂人类微生物群落的可培养/完整微生物群检测方面具有广阔的前景。