Marotz Clarisse, Morton James T, Navarro Perris, Coker Joanna, Belda-Ferre Pedro, Knight Rob, Zengler Karsten
Department of Pediatrics, University of California, San Diego, La Jolla, California, USA.
Center for Computational Biology, Flatiron Institute, Simons Foundation, New York, New York, USA.
mSystems. 2021 Feb 16;6(1):e01182-20. doi: 10.1128/mSystems.01182-20.
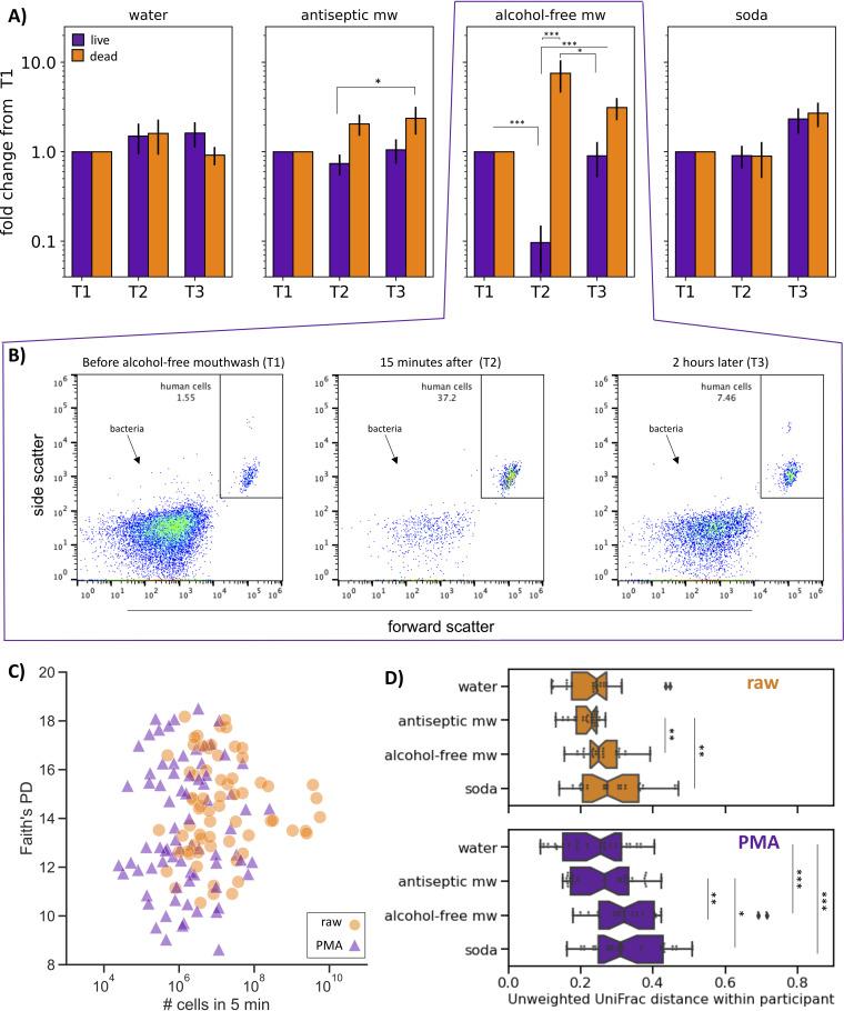
Evaluating microbial community composition through next-generation sequencing has become increasingly accessible. However, metagenomic sequencing data sets provide researchers with only a snapshot of a dynamic ecosystem and do not provide information about the total microbial number, or load, of a sample. Additionally, DNA can be detected long after a microorganism is dead, making it unsafe to assume that all microbial sequences detected in a community came from living organisms. By combining relic DNA removal by propidium monoazide (PMA) with microbial quantification with flow cytometry, we present a novel workflow to quantify live microbial load in parallel with metagenomic sequencing. We applied this method to unstimulated saliva samples, which can easily be collected longitudinally and standardized by passive collection time. We found that the number of live microorganisms detected in saliva was inversely correlated with salivary flow rate and fluctuated by an order of magnitude throughout the day in healthy individuals. In an acute perturbation experiment, alcohol-free mouthwash resulted in a massive decrease in live bacteria, which would have been missed if we did not consider dead cell signal. While removing relic DNA from saliva samples did not greatly impact the microbial composition, it did increase our resolution among samples collected over time. These results provide novel insight into the dynamic nature of host-associated microbiomes and underline the importance of applying scale-invariant tools in the analysis of next-generation sequencing data sets. Human microbiomes are dynamic ecosystems often composed of hundreds of unique microbial taxa. To detect fluctuations over time in the human oral microbiome, we developed a novel workflow to quantify live microbial cells with flow cytometry in parallel with next-generation sequencing, and applied this method to over 150 unstimulated, timed saliva samples. Microbial load was inversely correlated with salivary flow rate and fluctuated by an order of magnitude within a single participant throughout the day. Removing relic DNA improved our ability to distinguish samples over time and revealed that the percentage of sequenced bacteria in a given saliva sample that are alive can range from nearly 0% up to 100% throughout a typical day. These findings highlight the dynamic ecosystem of the human oral microbiome and the benefit of removing relic DNA signals in longitudinal microbiome study designs.
通过下一代测序评估微生物群落组成变得越来越容易实现。然而,宏基因组测序数据集仅为研究人员提供了一个动态生态系统的快照,并未提供有关样本中微生物总数或载量的信息。此外,在微生物死亡很长时间后仍可检测到DNA,因此不能安全地假定在一个群落中检测到的所有微生物序列都来自活生物体。通过将单叠氮丙锭(PMA)去除残留DNA与流式细胞术进行微生物定量相结合,我们提出了一种新颖的工作流程,可与宏基因组测序并行定量活微生物载量。我们将此方法应用于未刺激的唾液样本,这类样本易于纵向收集,并可通过被动收集时间进行标准化。我们发现,在健康个体中,唾液中检测到的活微生物数量与唾液流速呈负相关,并且在一天中波动幅度达一个数量级。在一项急性扰动实验中,不含酒精的漱口水导致活细菌大量减少,如果我们不考虑死细胞信号,这一情况就会被遗漏。虽然从唾液样本中去除残留DNA对微生物组成影响不大,但确实提高了我们对随时间收集的样本之间的分辨能力。这些结果为宿主相关微生物群的动态性质提供了新的见解,并强调了在分析下一代测序数据集时应用尺度不变工具的重要性。人类微生物群是动态生态系统,通常由数百种独特的微生物分类群组成。为了检测人类口腔微生物群随时间的波动,我们开发了一种新颖的工作流程,可通过流式细胞术与下一代测序并行定量活微生物细胞,并将此方法应用于150多个未刺激的定时唾液样本。微生物载量与唾液流速呈负相关,并且在单个参与者的一天内波动幅度达一个数量级。去除残留DNA提高了我们随时间区分样本的能力,并揭示了在典型的一天中,给定唾液样本中存活的已测序细菌百分比可从近0%到100%不等。这些发现突出了人类口腔微生物群的动态生态系统以及在纵向微生物群研究设计中去除残留DNA信号的益处。