Suppr超能文献

慢性病毒性肝炎治愈前后肝脏髓系细胞图谱

Single-cell atlas of the liver myeloid compartment before and after cure of chronic viral hepatitis.

机构信息

Broad Institute of MIT and Harvard, Cambridge, MA, USA.

Broad Institute of MIT and Harvard, Cambridge, MA, USA; Harvard University Virology Program, Harvard Medical School, Boston, MA, USA.

出版信息

J Hepatol. 2024 Feb;80(2):251-267. doi: 10.1016/j.jhep.2023.02.040. Epub 2023 Mar 25.

Abstract

BACKGROUND & AIMS: Chronic viral infections present serious public health challenges; however, direct-acting antivirals (DAAs) are now able to cure nearly all patients infected with hepatitis C virus (HCV), representing the only cure of a human chronic viral infection to date. DAAs provide a valuable opportunity to study immune pathways in the reversal of chronic immune failures in an in vivo human system.

METHODS

To leverage this opportunity, we used plate-based single-cell RNA-seq to deeply profile myeloid cells from liver fine needle aspirates in patients with HCV before and after DAA treatment. We comprehensively characterised liver neutrophils, eosinophils, mast cells, conventional dendritic cells, plasmacytoid dendritic cells, classical monocytes, non-classical monocytes, and macrophages, and defined fine-grained subpopulations of several cell types.

RESULTS

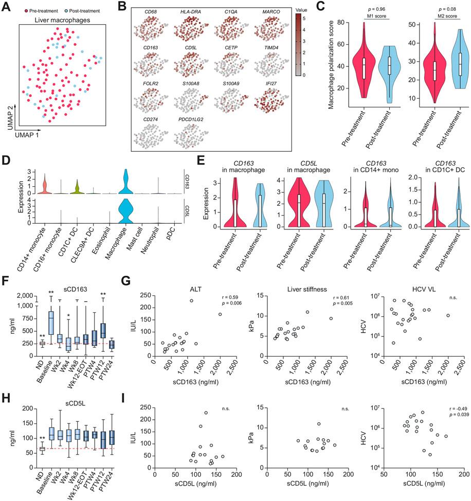
We discovered cell type-specific changes post-cure, including an increase in MCM7+STMN1+ proliferating CD1C+ conventional dendritic cells, which may support restoration from chronic exhaustion. We observed an expected downregulation of interferon-stimulated genes (ISGs) post-cure as well as an unexpected inverse relationship between pre-treatment viral load and post-cure ISG expression in each cell type, revealing a link between viral loads and sustained modifications of the host's immune system. We found an upregulation of PD-L1/L2 gene expression in ISG-high neutrophils and IDO1 expression in eosinophils, pinpointing cell subpopulations crucial for immune regulation. We identified three recurring gene programmes shared by multiple cell types, distilling core functions of the myeloid compartment.

CONCLUSIONS

This comprehensive single-cell RNA-seq atlas of human liver myeloid cells in response to cure of chronic viral infections reveals principles of liver immunity and provides immunotherapeutic insights.

CLINICAL TRIAL REGISTRATION

This study is registered at ClinicalTrials.gov (NCT02476617).

IMPACT AND IMPLICATIONS

Chronic viral liver infections continue to be a major public health problem. Single-cell characterisation of liver immune cells during hepatitis C and post-cure provides unique insights into the architecture of liver immunity contributing to the resolution of the first curable chronic viral infection of humans. Multiple layers of innate immune regulation during chronic infections and persistent immune modifications after cure are revealed. Researchers and clinicians may leverage these findings to develop methods to optimise the post-cure environment for HCV and develop novel therapeutic approaches for other chronic viral infections.

摘要

背景与目的

慢性病毒感染是严重的公共卫生挑战;然而,直接作用抗病毒药物(DAA)现在几乎能够治愈所有感染丙型肝炎病毒(HCV)的患者,这是迄今为止唯一治愈人类慢性病毒感染的方法。DAA 为研究体内人类系统中慢性免疫失败逆转的免疫途径提供了宝贵的机会。

方法

为了利用这一机会,我们使用基于平板的单细胞 RNA 测序技术,在 HCV 患者接受 DAA 治疗前后,对肝细针穿刺活检中的髓样细胞进行深度分析。我们全面描述了肝中性粒细胞、嗜酸性粒细胞、肥大细胞、常规树突状细胞、浆细胞样树突状细胞、经典单核细胞、非经典单核细胞和巨噬细胞,并定义了几种细胞类型的细粒度亚群。

结果

我们发现治愈后存在细胞类型特异性变化,包括增殖的 CD1C+常规树突状细胞中 MCM7+STMN1+的增加,这可能支持从慢性衰竭中恢复。我们观察到治愈后干扰素刺激基因(ISG)的下调,以及每种细胞类型中治疗前病毒载量与治愈后 ISG 表达之间的意外反比关系,这揭示了病毒载量与宿主免疫系统持续改变之间的联系。我们发现 ISG 高表达的中性粒细胞中 PD-L1/L2 基因表达上调,嗜酸性粒细胞中 IDO1 表达上调,这指出了对免疫调节至关重要的细胞亚群。我们确定了多个细胞类型共享的三个反复出现的基因程序,提炼出髓样细胞区室的核心功能。

结论

本研究对慢性病毒感染治愈后人类肝脏髓样细胞的全面单细胞 RNA 测序图谱揭示了肝脏免疫的原则,并提供了免疫治疗的见解。

临床试验注册

本研究在 ClinicalTrials.gov 注册(NCT02476617)。

影响和意义

慢性病毒性肝脏感染仍然是一个主要的公共卫生问题。丙型肝炎和治愈后肝免疫细胞的单细胞特征分析为人类首次可治愈的慢性病毒感染的肝脏免疫结构提供了独特的见解。慢性感染期间固有免疫的多个调节层和治愈后持续的免疫修饰被揭示。研究人员和临床医生可以利用这些发现来开发方法,优化 HCV 的治愈后环境,并为其他慢性病毒感染开发新的治疗方法。

https://cdn.ncbi.nlm.nih.gov/pmc/blobs/55da/11651724/44dac94beaf4/nihms-2015411-f0001.jpg

文献检索

告别复杂PubMed语法,用中文像聊天一样搜索,搜遍4000万医学文献。AI智能推荐,让科研检索更轻松。

立即免费搜索

文件翻译

保留排版,准确专业,支持PDF/Word/PPT等文件格式,支持 12+语言互译。

免费翻译文档

深度研究

AI帮你快速写综述,25分钟生成高质量综述,智能提取关键信息,辅助科研写作。

立即免费体验