Suppr超能文献

基因数据库在肺癌中发现新生物标志物和新治疗靶点的预测价值。

Predictive Value of Gene Databases in Discovering New Biomarkers and New Therapeutic Targets in Lung Cancer.

机构信息

Department of Thoracic Surgery, Harbin Medical University Cancer Hospital, Harbin 150081, China.

出版信息

Medicina (Kaunas). 2023 Mar 10;59(3):547. doi: 10.3390/medicina59030547.

Abstract

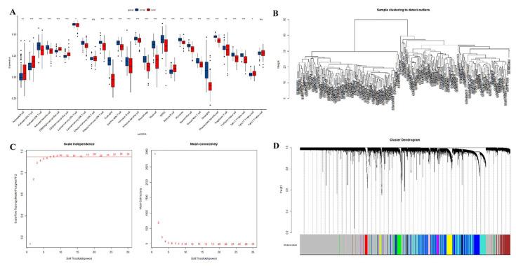
: The molecular mechanisms of lung cancer are still unclear. Investigation of immune cell infiltration (ICI) and the hub gene will facilitate the identification of specific biomarkers. : Key modules of ICI and immune cell-associated differential genes, as well as ICI profiles, were identified using lung cancer microarray data from the single sample gene set enrichment analysis (ssGSEA) and weighted gene co-expression network analysis (WGCNA) in the gene expression omnibus (GEO) database. Protein-protein interaction networks were used to identify hub genes. The receiver operating characteristic (ROC) curve was used to assess the diagnostic significance of the hub genes, and survival analysis was performed using gene expression profiling interactive analysis (GEPIA). : Significant changes in ICI were found in lung cancer tissues versus adjacent normal tissues. WGCNA results showed the highest correlation of yellow and blue modules with ICI. Protein-protein interaction networks identified four hub genes, namely CENPF, AURKA, PBK, and CCNB1. The lung adenocarcinoma patients in the low hub gene expression group showed higher overall survival and longer median survival than the high expression group. They were associated with a decreased risk of lung cancer in patients, indicating their potential role as cancer suppressor genes and potential targets for future therapeutic development. : CENPF, AURKA, PBK, and CCNB1 show great potential as biomarkers and immunotherapeutic targets specific to lung cancer. Lung cancer patients' prognoses are often foreseen using matched prognostic models, and genes CENPF, AURKA, PBK, and CCNB1 in lung cancer may serve as therapeutic targets, which require further investigations.

摘要

肺癌的分子机制尚不清楚。研究免疫细胞浸润(ICI)和枢纽基因将有助于确定特定的生物标志物。

使用来自基因表达综合数据库(GEO)的单个样本基因集富集分析(ssGSEA)和加权基因共表达网络分析(WGCNA)的肺癌微阵列数据,鉴定 ICI 的关键模块和免疫细胞相关差异基因,以及 ICI 图谱。使用蛋白质-蛋白质相互作用网络来鉴定枢纽基因。使用接收者操作特征(ROC)曲线评估枢纽基因的诊断意义,并使用基因表达谱交互分析(GEPIA)进行生存分析。

在肺癌组织与相邻正常组织中发现 ICI 有显著变化。WGCNA 结果显示黄色和蓝色模块与 ICI 的相关性最高。蛋白质-蛋白质相互作用网络鉴定了四个枢纽基因,即 CENPF、AURKA、PBK 和 CCNB1。低表达组的肺腺癌患者的总生存率较高,中位生存期较长,表明他们的风险降低,这表明它们可能作为抑癌基因发挥作用,也可能成为未来治疗开发的潜在靶点。

CENPF、AURKA、PBK 和 CCNB1 作为肺癌的生物标志物和免疫治疗靶点具有很大的潜力。常使用匹配的预后模型来预测肺癌患者的预后,肺癌中的基因 CENPF、AURKA、PBK 和 CCNB1 可能作为治疗靶点,这需要进一步研究。

https://cdn.ncbi.nlm.nih.gov/pmc/blobs/f5dc/10051862/7ef79b263707/medicina-59-00547-g001.jpg

文献检索

告别复杂PubMed语法,用中文像聊天一样搜索,搜遍4000万医学文献。AI智能推荐,让科研检索更轻松。

立即免费搜索

文件翻译

保留排版,准确专业,支持PDF/Word/PPT等文件格式,支持 12+语言互译。

免费翻译文档

深度研究

AI帮你快速写综述,25分钟生成高质量综述,智能提取关键信息,辅助科研写作。

立即免费体验