• 文献检索
  • 文档翻译
  • 深度研究
  • 学术资讯
  • Suppr Zotero 插件Zotero 插件
  • 邀请有礼
  • 套餐&价格
  • 历史记录
应用&插件
Suppr Zotero 插件Zotero 插件浏览器插件Mac 客户端Windows 客户端微信小程序
定价
高级版会员购买积分包购买API积分包
服务
文献检索文档翻译深度研究API 文档MCP 服务
关于我们
关于 Suppr公司介绍联系我们用户协议隐私条款
关注我们

Suppr 超能文献

核心技术专利:CN118964589B侵权必究
粤ICP备2023148730 号-1Suppr @ 2026

文献检索

告别复杂PubMed语法,用中文像聊天一样搜索,搜遍4000万医学文献。AI智能推荐,让科研检索更轻松。

立即免费搜索

文件翻译

保留排版,准确专业,支持PDF/Word/PPT等文件格式,支持 12+语言互译。

免费翻译文档

深度研究

AI帮你快速写综述,25分钟生成高质量综述,智能提取关键信息,辅助科研写作。

立即免费体验

感染新型冠状病毒2(SARS-CoV2)住院患者急性肾损伤的蛋白质组学特征分析

Proteomic Characterization of Acute Kidney Injury in Patients Hospitalized with SARS-CoV2 Infection.

作者信息

Nadkami Girish, Paranjpe Ishan, Jayaraman Pushkala, Su Chen-Yang, Zhou Sirui, Chen Steven, Valle Diane Del, Thompson Ryan, Kenigsberg Ephraim, Zhao Shan, Jaladanki Suraj, Chaudhary Kumardeep, Ascolillo Steven, Vaid Akhil, Gonzalez-Kozlova Edgar, Kumar Arvind, Paranjpe Manish, O'Hagan Ross, Kamat Samir, Gulamali Faris, Kauffman Justin, Xie Hui, Harris Joceyln, Patel Manishkumar, Argueta Kimberly, Batchelor Craig, Nie Kai, Dellepiane Sergio, Scott Leisha, Levin Matthew, He John, Suárez-Fariñas Mayte, Coca Steven, Chan Lili, Azeloglu Evren, Schadt Eric, Beckmann Noam, Gnjatic Sacha, Merad Miriam, Kim-Schulze Seunghee, Richards J Brent, Glicksberg Benjamin, Charney Alexander

机构信息

Icahn School of Medicine at Mount Sinai.

Hasso Plattner Institute for Digital Health at Mount Sinai, Icahn School of Medicine at Mount Sinai, New York, NY USA.

出版信息

Res Sq. 2023 Mar 16:rs.3.rs-2379226. doi: 10.21203/rs.3.rs-2379226/v1.

DOI:10.21203/rs.3.rs-2379226/v1
PMID:36993735
原文链接:https://pmc.ncbi.nlm.nih.gov/articles/PMC10055503/
Abstract

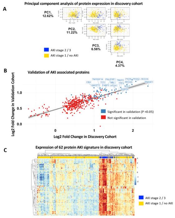
Acute kidney injury (AKI) is a known complication of COVID-19 and is associated with an increased risk of in-hospital mortality. Unbiased proteomics using biological specimens can lead to improved risk stratification and discover pathophysiological mechanisms. Using measurements of ~4000 plasma proteins in two cohorts of patients hospitalized with COVID-19, we discovered and validated markers of COVID-associated AKI (stage 2 or 3) and long-term kidney dysfunction. In the discovery cohort (N= 437), we identified 413 higher plasma abundances of protein targets and 40 lower plasma abundances of protein targets associated with COVID-AKI (adjusted p <0.05). Of these, 62 proteins were validated in an external cohort (p <0.05, N =261). We demonstrate that COVID-AKI is associated with increased markers of tubular injury ( ) and myocardial injury. Using estimated glomerular filtration (eGFR) measurements taken after discharge, we also find that 25 of the 62 AKI-associated proteins are significantly associated with decreased post-discharge eGFR (adjusted p <0.05). Proteins most strongly associated with decreased post-discharge eGFR included , , , and indicating tubular dysfunction and injury. Using clinical and proteomic data, our results suggest that while both acute and long-term COVID-associated kidney dysfunction are associated with markers of tubular dysfunction, AKI is driven by a largely multifactorial process involving hemodynamic instability and myocardial damage.

摘要

急性肾损伤(AKI)是2019冠状病毒病(COVID-19)的一种已知并发症,与住院死亡率增加相关。使用生物样本进行的无偏蛋白质组学可以改善风险分层并发现病理生理机制。通过测量两组因COVID-19住院患者的约4000种血浆蛋白,我们发现并验证了与COVID相关的急性肾损伤(2期或3期)和长期肾功能障碍的标志物。在发现队列(N = 437)中,我们确定了413种与COVID-AKI相关的血浆蛋白靶点丰度升高和40种血浆蛋白靶点丰度降低(校正p<0.05)。其中,62种蛋白质在外部队列中得到验证(p<0.05,N = 261)。我们证明,COVID-AKI与肾小管损伤( )和心肌损伤的标志物增加有关。使用出院后测量的估计肾小球滤过率(eGFR),我们还发现62种与AKI相关的蛋白质中有25种与出院后eGFR降低显著相关(校正p<0.05)。与出院后eGFR降低最密切相关的蛋白质包括 、 、 和 ,表明肾小管功能障碍和损伤。利用临床和蛋白质组学数据,我们的结果表明,虽然急性和长期COVID相关的肾功能障碍都与肾小管功能障碍的标志物有关,但AKI主要由涉及血流动力学不稳定和心肌损伤的多因素过程驱动。

https://cdn.ncbi.nlm.nih.gov/pmc/blobs/7d65/10055503/f5a56bfcd0b6/nihpp-rs2379226v1-f0005.jpg
https://cdn.ncbi.nlm.nih.gov/pmc/blobs/7d65/10055503/ad85753bbef8/nihpp-rs2379226v1-f0001.jpg
https://cdn.ncbi.nlm.nih.gov/pmc/blobs/7d65/10055503/e4f04ee0cd7e/nihpp-rs2379226v1-f0002.jpg
https://cdn.ncbi.nlm.nih.gov/pmc/blobs/7d65/10055503/ab5efa2a3794/nihpp-rs2379226v1-f0003.jpg
https://cdn.ncbi.nlm.nih.gov/pmc/blobs/7d65/10055503/12e705db42b4/nihpp-rs2379226v1-f0004.jpg
https://cdn.ncbi.nlm.nih.gov/pmc/blobs/7d65/10055503/f5a56bfcd0b6/nihpp-rs2379226v1-f0005.jpg
https://cdn.ncbi.nlm.nih.gov/pmc/blobs/7d65/10055503/ad85753bbef8/nihpp-rs2379226v1-f0001.jpg
https://cdn.ncbi.nlm.nih.gov/pmc/blobs/7d65/10055503/e4f04ee0cd7e/nihpp-rs2379226v1-f0002.jpg
https://cdn.ncbi.nlm.nih.gov/pmc/blobs/7d65/10055503/ab5efa2a3794/nihpp-rs2379226v1-f0003.jpg
https://cdn.ncbi.nlm.nih.gov/pmc/blobs/7d65/10055503/12e705db42b4/nihpp-rs2379226v1-f0004.jpg
https://cdn.ncbi.nlm.nih.gov/pmc/blobs/7d65/10055503/f5a56bfcd0b6/nihpp-rs2379226v1-f0005.jpg

相似文献

1
Proteomic Characterization of Acute Kidney Injury in Patients Hospitalized with SARS-CoV2 Infection.感染新型冠状病毒2(SARS-CoV2)住院患者急性肾损伤的蛋白质组学特征分析
Res Sq. 2023 Mar 16:rs.3.rs-2379226. doi: 10.21203/rs.3.rs-2379226/v1.
2
Proteomic characterization of acute kidney injury in patients hospitalized with SARS-CoV2 infection.新冠病毒感染住院患者急性肾损伤的蛋白质组学特征分析
Commun Med (Lond). 2023 Jun 12;3(1):81. doi: 10.1038/s43856-023-00307-8.
3
Proteomic Characterization of Acute Kidney Injury in Patients Hospitalized with SARS-CoV2 Infection.新冠病毒感染住院患者急性肾损伤的蛋白质组学特征分析
medRxiv. 2022 Aug 29:2021.12.09.21267548. doi: 10.1101/2021.12.09.21267548.
4
Peripheral Transcriptomics in Acute and Long-Term Kidney Dysfunction in SARS-CoV2 Infection.新冠病毒感染所致急性和长期肾功能障碍中的外周转录组学
medRxiv. 2023 Oct 27:2023.10.25.23297469. doi: 10.1101/2023.10.25.23297469.
5
Assessment of Acute Kidney Injury and Longitudinal Kidney Function After Hospital Discharge Among Patients With and Without COVID-19.评估 COVID-19 患者与非 COVID-19 患者出院后的急性肾损伤和纵向肾功能。
JAMA Netw Open. 2021 Mar 1;4(3):e211095. doi: 10.1001/jamanetworkopen.2021.1095.
6
Comparison of Neutrophil Gelatinase-Associated Lipocalin Versus B-Type Natriuretic Peptide and Cystatin C to Predict Early Acute Kidney Injury and Outcome in Patients With Acute Heart Failure.中性粒细胞明胶酶相关脂质运载蛋白与B型利钠肽及胱抑素C在预测急性心力衰竭患者早期急性肾损伤及预后中的比较
Am J Cardiol. 2015 Jul 1;116(1):104-11. doi: 10.1016/j.amjcard.2015.03.043. Epub 2015 Apr 8.
7
Kidney Recovery and Death in Critically Ill Patients With COVID-19-Associated Acute Kidney Injury Treated With Dialysis: The STOP-COVID Cohort Study.COVID-19 相关急性肾损伤行透析治疗的危重症患者的肾脏恢复和死亡:STOP-COVID 队列研究。
Am J Kidney Dis. 2022 Mar;79(3):404-416.e1. doi: 10.1053/j.ajkd.2021.11.004. Epub 2021 Dec 4.
8
Acute Kidney Injury in COVID-19 Patients: An Inner City Hospital Experience and Policy Implications.新型冠状病毒肺炎患者的急性肾损伤:城市内医院的经验及政策影响。
Am J Nephrol. 2020;51(10):786-796. doi: 10.1159/000511160. Epub 2020 Oct 2.
9
Acute Kidney Injury Incidence, Recovery, and Long-term Kidney Outcomes Among Hospitalized Patients With COVID-19 and Influenza.新冠病毒肺炎和流感住院患者的急性肾损伤发病率、恢复情况及长期肾脏转归
Kidney Int Rep. 2021 Oct;6(10):2565-2574. doi: 10.1016/j.ekir.2021.07.008. Epub 2021 Jul 15.
10
Longitudinal Follow-Up of Serum and Urine Biomarkers Indicative of COVID-19-Associated Acute Kidney Injury: Diagnostic and Prognostic Impacts.血清和尿液生物标志物对 COVID-19 相关性急性肾损伤的纵向随访:诊断和预后影响。
Int J Mol Sci. 2023 Nov 18;24(22):16495. doi: 10.3390/ijms242216495.

本文引用的文献

1
Acute Kidney Injury Associated with Coronavirus Disease 2019 in Urban New Orleans.急性肾损伤与城市新奥尔良的 2019 年冠状病毒病相关。
Kidney360. 2020 May 13;1(7):614-622. doi: 10.34067/KID.0002652020. eCollection 2020 Jul 30.
2
Large-scale integration of the plasma proteome with genetics and disease.血浆蛋白质组与遗传学和疾病的大规模整合。
Nat Genet. 2021 Dec;53(12):1712-1721. doi: 10.1038/s41588-021-00978-w. Epub 2021 Dec 2.
3
Kidney Outcomes in Long COVID.长新冠对肾脏的影响。
J Am Soc Nephrol. 2021 Nov;32(11):2851-2862. doi: 10.1681/ASN.2021060734. Epub 2021 Sep 1.
4
Acute Kidney Injury in Severe COVID-19 Has Similarities to Sepsis-Associated Kidney Injury: A Multi-Omics Study.严重 COVID-19 相关急性肾损伤与脓毒症相关肾损伤具有相似性:多组学研究。
Mayo Clin Proc. 2021 Oct;96(10):2561-2575. doi: 10.1016/j.mayocp.2021.07.001. Epub 2021 Jul 15.
5
Acute Kidney Injury in Patients Hospitalized With COVID-19 in New York City: Temporal Trends From March 2020 to April 2021.纽约市新冠肺炎住院患者的急性肾损伤:2020年3月至2021年4月的时间趋势
Kidney Med. 2021 Sep-Oct;3(5):877-879. doi: 10.1016/j.xkme.2021.06.008. Epub 2021 Jul 31.
6
SARS-CoV-2 Causes Acute Kidney Injury by Directly Infecting Renal Tubules.严重急性呼吸综合征冠状病毒2型通过直接感染肾小管导致急性肾损伤。
Front Cell Dev Biol. 2021 May 31;9:664868. doi: 10.3389/fcell.2021.664868. eCollection 2021.
7
A urinary peptidomic profile predicts outcome in SARS-CoV-2-infected patients.尿液肽组学图谱可预测新冠病毒感染患者的预后。
EClinicalMedicine. 2021 Jun;36:100883. doi: 10.1016/j.eclinm.2021.100883. Epub 2021 May 3.
8
High-dimensional characterization of post-acute sequelae of COVID-19.高维刻画 COVID-19 后遗留症状。
Nature. 2021 Jun;594(7862):259-264. doi: 10.1038/s41586-021-03553-9. Epub 2021 Apr 22.
9
Single-cell analysis of angiotensin-converting enzyme II expression in human kidneys and bladders reveals a potential route of 2019 novel coronavirus infection.单细胞分析人类肾脏和膀胱中血管紧张素转化酶 2 的表达,揭示了 2019 年新型冠状病毒感染的潜在途径。
Chin Med J (Engl). 2021 Apr 20;134(8):935-943. doi: 10.1097/CM9.0000000000001439.
10
Assessment of Acute Kidney Injury and Longitudinal Kidney Function After Hospital Discharge Among Patients With and Without COVID-19.评估 COVID-19 患者与非 COVID-19 患者出院后的急性肾损伤和纵向肾功能。
JAMA Netw Open. 2021 Mar 1;4(3):e211095. doi: 10.1001/jamanetworkopen.2021.1095.