Suppr超能文献

在nNOS基因敲除小鼠的主嗅球中,eNOS亚型表现出表达增加和激活。

The eNOS isoform exhibits increased expression and activation in the main olfactory bulb of nNOS knock-out mice.

作者信息

Pérez-Boyero David, Hernández-Pérez Carlos, Valero Jorge, Cabedo Valeria Lorena, Alonso José Ramón, Díaz David, Weruaga Eduardo

机构信息

Institute for Neuroscience of Castilla and León (INCYL), Universidad de Salamanca, Salamanca, Spain.

Institute of Biomedical Research of Salamanca (IBSAL), Salamanca, Spain.

出版信息

Front Cell Neurosci. 2023 Mar 16;17:1120836. doi: 10.3389/fncel.2023.1120836. eCollection 2023.

Abstract

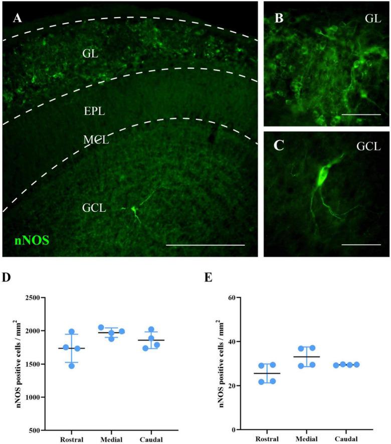
The main olfactory bulb (MOB) is a neural structure that processes olfactory information. Among the neurotransmitters present in the MOB, nitric oxide (NO) is particularly relevant as it performs a wide variety of functions. In this structure, NO is produced mainly by neuronal nitric oxide synthase (nNOS) but also by inducible nitric oxide synthase (iNOS) and endothelial nitric oxide synthase (eNOS). The MOB is considered a region with great plasticity and the different NOS also show great plasticity. Therefore, it could be considered that this plasticity could compensate for various dysfunctional and pathological alterations. We examined the possible plasticity of iNOS and eNOS in the MOB in the absence of nNOS. For this, wild-type and nNOS knock-out (nNOS-KO) mice were used. We assessed whether the absence of nNOS expression could affect the olfactory capacity of mice, followed by the analysis of the expression and distribution of the NOS isoforms using qPCR and immunofluorescence. NO production in MOB was examined using both the Griess and histochemical NADPH-diaphorase reactions. The results indicate nNOS-KO mice have reduced olfactory capacity. We observed that in the nNOS-KO animal, there is an increase both in the expression of eNOS and NADPH-diaphorase, but no apparent change in the level of NO generated in the MOB. It can be concluded that the level of eNOS in the MOB of nNOS-KO is related to the maintenance of normal levels of NO. Therefore, our findings suggest that nNOS could be essential for the proper functioning of the olfactory system.

摘要

主嗅球(MOB)是一种处理嗅觉信息的神经结构。在主嗅球中存在的神经递质中,一氧化氮(NO)尤为重要,因为它具有多种功能。在这个结构中,NO主要由神经元型一氧化氮合酶(nNOS)产生,但也可由诱导型一氧化氮合酶(iNOS)和内皮型一氧化氮合酶(eNOS)产生。主嗅球被认为是一个具有高度可塑性的区域,不同的一氧化氮合酶也表现出很大的可塑性。因此,可以认为这种可塑性可以补偿各种功能失调和病理改变。我们研究了在缺乏nNOS的情况下,主嗅球中iNOS和eNOS的可塑性。为此,使用了野生型和nNOS基因敲除(nNOS-KO)小鼠。我们评估了nNOS表达的缺失是否会影响小鼠的嗅觉能力,随后使用定量聚合酶链反应(qPCR)和免疫荧光分析一氧化氮合酶同工型的表达和分布。使用格里斯反应和组织化学NADPH-黄递酶反应检测主嗅球中的NO产生。结果表明nNOS-KO小鼠的嗅觉能力下降。我们观察到,在nNOS-KO动物中,eNOS的表达和NADPH-黄递酶均增加,但主嗅球中产生的NO水平没有明显变化。可以得出结论,nNOS-KO小鼠主嗅球中eNOS的水平与维持正常的NO水平有关。因此,我们的研究结果表明,nNOS对于嗅觉系统的正常功能可能至关重要。

https://cdn.ncbi.nlm.nih.gov/pmc/blobs/e29c/10061100/04672a043c48/fncel-17-1120836-g001.jpg

文献检索

告别复杂PubMed语法,用中文像聊天一样搜索,搜遍4000万医学文献。AI智能推荐,让科研检索更轻松。

立即免费搜索

文件翻译

保留排版,准确专业,支持PDF/Word/PPT等文件格式,支持 12+语言互译。

免费翻译文档

深度研究

AI帮你快速写综述,25分钟生成高质量综述,智能提取关键信息,辅助科研写作。

立即免费体验