• 文献检索
  • 文档翻译
  • 深度研究
  • 学术资讯
  • Suppr Zotero 插件Zotero 插件
  • 邀请有礼
  • 套餐&价格
  • 历史记录
应用&插件
Suppr Zotero 插件Zotero 插件浏览器插件Mac 客户端Windows 客户端微信小程序
定价
高级版会员购买积分包购买API积分包
服务
文献检索文档翻译深度研究API 文档MCP 服务
关于我们
关于 Suppr公司介绍联系我们用户协议隐私条款
关注我们

Suppr 超能文献

核心技术专利:CN118964589B侵权必究
粤ICP备2023148730 号-1Suppr @ 2026

文献检索

告别复杂PubMed语法,用中文像聊天一样搜索,搜遍4000万医学文献。AI智能推荐,让科研检索更轻松。

立即免费搜索

文件翻译

保留排版,准确专业,支持PDF/Word/PPT等文件格式,支持 12+语言互译。

免费翻译文档

深度研究

AI帮你快速写综述,25分钟生成高质量综述,智能提取关键信息,辅助科研写作。

立即免费体验

食管鳞状细胞癌中 N6-甲基腺苷的单细胞图谱绘制及免疫浸润风险模型的探索。

Single-cell mapping of N6-methyladenosine in esophageal squamous cell carcinoma and exploration of the risk model for immune infiltration.

机构信息

Tumor Research and Therapy Center, Shandong Provincial Hospital, Shandong University, Jinan, Shandong, China.

Shandong First Medical University, College of Basic Medicine, Shandong First Medical University-Shandong Academy of Medical Sciences, Jinan, Shandong, China.

出版信息

Front Endocrinol (Lausanne). 2023 Mar 21;14:1155009. doi: 10.3389/fendo.2023.1155009. eCollection 2023.

DOI:10.3389/fendo.2023.1155009
PMID:37025404
原文链接:https://pmc.ncbi.nlm.nih.gov/articles/PMC10070687/
Abstract

BACKGROUND

N6-methyladenosine (m6A) modification is the most common RNA modification, but its potential role in the development of esophageal cancer and its specific mechanisms still need to be further investigated.

METHODS

Bulk RNA-seq of 174 patients with esophageal squamous carcinoma from the TCGA-ESCC cohort, GSE53625, and single-cell sequencing data from patients with esophageal squamous carcinoma from GSE188900 were included in this study. Single-cell analysis of scRNA-seq data from GSE188900 of 4 esophageal squamous carcinoma samples and calculation of PROGENy scores. Demonstrate the scoring of tumor-associated pathways for different cell populations. Cell Chat was calculated for cell populations. thereafter, m6A-related differential genes were sought and risk models were constructed to analyze the relevant biological functions and impact pathways of potential m6A genes and their impact on immune infiltration and tumor treatment sensitivity in ESCC was investigated.

RESULTS

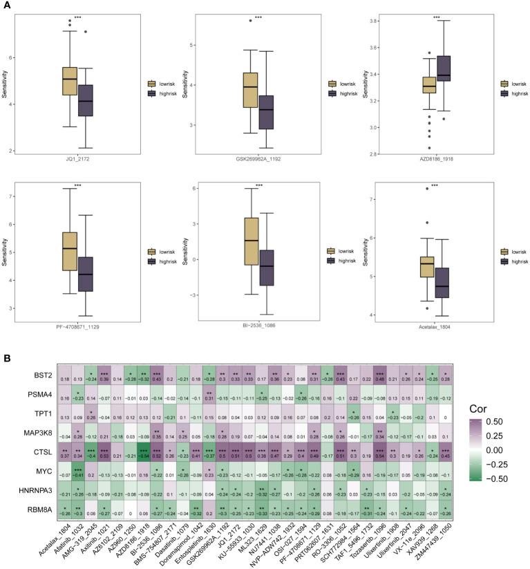
By umap downscaling analysis, ESCC single-cell data were labelled into clusters of seven immune cell classes. Cellchat analysis showed that the network interactions of four signaling pathways, MIF, AFF, FN1 and CD99, all showed different cell type interactions. The prognostic risk model constructed by screening for m6A-related differential genes was of significant value in the prognostic stratification of ESCC patients and had a significant impact on immune infiltration and chemotherapy sensitivity in ESCC patients.

CONCLUSION

In our study, we explored a blueprint for the distribution of single cells in ESCC based on m6A methylation and constructed a risk model for immune infiltration analysis and tumor efficacy stratification in ESCC on this basis. This may provide important potential guidance for revealing the role of m6A in immune escape and treatment resistance in esophageal cancer.

摘要

背景

N6-甲基腺苷(m6A)修饰是最常见的 RNA 修饰,但它在食管癌发展中的潜在作用及其具体机制仍需进一步研究。

方法

本研究纳入了 TCGA-ESCC 队列的 174 例食管鳞癌患者的 bulk RNA-seq、GSE53625 和 GSE188900 中食管鳞癌患者的单细胞测序数据。对来自 GSE188900 的 4 例食管鳞癌样本的 scRNA-seq 数据进行单细胞分析,并计算 PROGENy 评分。展示不同细胞群体肿瘤相关途径的评分。计算细胞 Chat 用于细胞群体。之后,寻找 m6A 相关差异基因,并构建风险模型,分析潜在 m6A 基因的相关生物学功能和影响途径及其对 ESCC 免疫浸润和肿瘤治疗敏感性的影响。

结果

通过 umap 降维分析,ESCC 单细胞数据被标记为七个免疫细胞类别的聚类。Cellchat 分析表明,MIF、AFF、FN1 和 CD99 四个信号通路的网络相互作用均显示出不同的细胞类型相互作用。通过筛选 m6A 相关差异基因构建的预后风险模型,对 ESCC 患者的预后分层具有显著价值,并对 ESCC 患者的免疫浸润和化疗敏感性有显著影响。

结论

在本研究中,我们基于 m6A 甲基化探索了 ESCC 中单细胞分布的蓝图,并在此基础上构建了免疫浸润分析和 ESCC 肿瘤疗效分层的风险模型。这可能为揭示 m6A 在食管癌免疫逃逸和治疗耐药中的作用提供重要的潜在指导。

https://cdn.ncbi.nlm.nih.gov/pmc/blobs/2f9c/10070687/63ed8d9bd6c1/fendo-14-1155009-g007.jpg
https://cdn.ncbi.nlm.nih.gov/pmc/blobs/2f9c/10070687/5e4826110ae9/fendo-14-1155009-g001.jpg
https://cdn.ncbi.nlm.nih.gov/pmc/blobs/2f9c/10070687/2583f241d1da/fendo-14-1155009-g002.jpg
https://cdn.ncbi.nlm.nih.gov/pmc/blobs/2f9c/10070687/52c0fb3f680d/fendo-14-1155009-g003.jpg
https://cdn.ncbi.nlm.nih.gov/pmc/blobs/2f9c/10070687/cf84f000f178/fendo-14-1155009-g004.jpg
https://cdn.ncbi.nlm.nih.gov/pmc/blobs/2f9c/10070687/9be55efae08c/fendo-14-1155009-g005.jpg
https://cdn.ncbi.nlm.nih.gov/pmc/blobs/2f9c/10070687/b92163e87e7c/fendo-14-1155009-g006.jpg
https://cdn.ncbi.nlm.nih.gov/pmc/blobs/2f9c/10070687/63ed8d9bd6c1/fendo-14-1155009-g007.jpg
https://cdn.ncbi.nlm.nih.gov/pmc/blobs/2f9c/10070687/5e4826110ae9/fendo-14-1155009-g001.jpg
https://cdn.ncbi.nlm.nih.gov/pmc/blobs/2f9c/10070687/2583f241d1da/fendo-14-1155009-g002.jpg
https://cdn.ncbi.nlm.nih.gov/pmc/blobs/2f9c/10070687/52c0fb3f680d/fendo-14-1155009-g003.jpg
https://cdn.ncbi.nlm.nih.gov/pmc/blobs/2f9c/10070687/cf84f000f178/fendo-14-1155009-g004.jpg
https://cdn.ncbi.nlm.nih.gov/pmc/blobs/2f9c/10070687/9be55efae08c/fendo-14-1155009-g005.jpg
https://cdn.ncbi.nlm.nih.gov/pmc/blobs/2f9c/10070687/b92163e87e7c/fendo-14-1155009-g006.jpg
https://cdn.ncbi.nlm.nih.gov/pmc/blobs/2f9c/10070687/63ed8d9bd6c1/fendo-14-1155009-g007.jpg

相似文献

1
Single-cell mapping of N6-methyladenosine in esophageal squamous cell carcinoma and exploration of the risk model for immune infiltration.食管鳞状细胞癌中 N6-甲基腺苷的单细胞图谱绘制及免疫浸润风险模型的探索。
Front Endocrinol (Lausanne). 2023 Mar 21;14:1155009. doi: 10.3389/fendo.2023.1155009. eCollection 2023.
2
Comprehensive Analysis of PD-L1 Expression, Immune Infiltrates, and m6A RNA Methylation Regulators in Esophageal Squamous Cell Carcinoma.食管鳞癌中 PD-L1 表达、免疫浸润与 m6A RNA 甲基化调控因子的综合分析
Front Immunol. 2021 May 12;12:669750. doi: 10.3389/fimmu.2021.669750. eCollection 2021.
3
Spatial heterogeneity and Immune infiltration of cellular lysosomal pathways reveals a new blueprint for tumor heterogeneity in esophageal cancer.细胞溶酶体途径的空间异质性和免疫浸润揭示了食管癌肿瘤异质性的新蓝图。
Front Endocrinol (Lausanne). 2023 Apr 5;14:1138457. doi: 10.3389/fendo.2023.1138457. eCollection 2023.
4
RNA m6A demethylase FTO-mediated epigenetic up-regulation of LINC00022 promotes tumorigenesis in esophageal squamous cell carcinoma.RNA m6A 去甲基酶 FTO 通过表观遗传调控 LINC00022 的上调促进食管鳞状细胞癌的发生。
J Exp Clin Cancer Res. 2021 Sep 20;40(1):294. doi: 10.1186/s13046-021-02096-1.
5
Identification of m6A/m5C-related lncRNA signature for prediction of prognosis and immunotherapy efficacy in esophageal squamous cell carcinoma.m6A/m5C 相关 lncRNA 特征识别用于预测食管鳞癌的预后和免疫治疗疗效。
Sci Rep. 2024 Apr 8;14(1):8238. doi: 10.1038/s41598-024-58743-y.
6
Estimating the prognosis of esophageal squamous cell carcinoma based on The Cancer Genome Atlas (TCGA) of m6A methylation-associated genes.基于癌症基因组图谱(TCGA)中m6A甲基化相关基因评估食管鳞状细胞癌的预后。
J Gastrointest Oncol. 2022 Feb;13(1):1-12. doi: 10.21037/jgo-21-686.
7
A fibroblast-associated signature predicts prognosis and immunotherapy in esophageal squamous cell cancer.成纤维细胞相关特征可预测食管鳞癌的预后和免疫治疗反应。
Front Immunol. 2023 May 29;14:1199040. doi: 10.3389/fimmu.2023.1199040. eCollection 2023.
8
Innovative prognostic modeling in ESCC: leveraging scRNA-seq and bulk-RNA for dendritic cell heterogeneity analysis.食管癌创新性预后模型研究:利用 scRNA-seq 和 bulk-RNA 分析树突状细胞异质性。
Front Immunol. 2024 Mar 6;15:1352454. doi: 10.3389/fimmu.2024.1352454. eCollection 2024.
9
m6A regulator-mediated methylation modification patterns and tumor microenvironment immune infiltration with prognostic analysis in esophageal cancer.m6A 调节子介导的甲基化修饰模式与食管癌肿瘤微环境免疫浸润的预后分析。
Sci Rep. 2023 Nov 11;13(1):19670. doi: 10.1038/s41598-023-46729-1.
10
Comprehensive analysis of transcriptome-wide m6A methylome in intermediate-stage Esophageal squamous cell carcinoma.中间期食管鳞癌全转录组 m6A 甲基组谱的综合分析。
Pathol Res Pract. 2022 Sep;237:154055. doi: 10.1016/j.prp.2022.154055. Epub 2022 Aug 4.

引用本文的文献

1
CCR7 in esophageal squamous cell carcinoma: an identification from single-cell and bulk transcriptome sequencing.食管鳞状细胞癌中的CCR7:来自单细胞和批量转录组测序的鉴定
Discov Oncol. 2025 Feb 14;16(1):183. doi: 10.1007/s12672-025-01927-3.
2
Crotonylation-Related Prognostic Model of Esophageal Squamous Cell Carcinoma Based on Transcriptome Analysis and Single-Cell Sequencing Analysis.基于转录组分析和单细胞测序分析的食管鳞状细胞癌巴豆酰化相关预后模型
Int J Gen Med. 2025 Jan 27;18:415-436. doi: 10.2147/IJGM.S493800. eCollection 2025.
3
The implications of N6-methyladenosine (m6A) modification in esophageal carcinoma.

本文引用的文献

1
Identification of m6a-related signature genes in esophageal squamous cell carcinoma by machine learning method.通过机器学习方法鉴定食管鳞状细胞癌中与m6a相关的特征基因
Front Genet. 2023 Jan 17;14:1079795. doi: 10.3389/fgene.2023.1079795. eCollection 2023.
2
RNA modifications: importance in immune cell biology and related diseases.RNA 修饰:在免疫细胞生物学和相关疾病中的重要性。
Signal Transduct Target Ther. 2022 Sep 22;7(1):334. doi: 10.1038/s41392-022-01175-9.
3
Global research trend of esophageal squamous cell carcinoma from 2012 to 2022: a bibliometric analysis.
N6-甲基腺嘌呤(m6A)修饰在食管癌中的意义。
Mol Biol Rep. 2023 Oct;50(10):8691-8703. doi: 10.1007/s11033-023-08575-2. Epub 2023 Aug 20.
2012年至2022年食管鳞状细胞癌的全球研究趋势:一项文献计量分析
Front Oncol. 2022 Aug 11;12:977935. doi: 10.3389/fonc.2022.977935. eCollection 2022.
4
Hypoxia-inducible factor-2α promotes EMT in esophageal squamous cell carcinoma through the Notch pathway.缺氧诱导因子-2α 通过 Notch 通路促进食管鳞癌细胞 EMT。
Adv Clin Exp Med. 2022 Jul;31(7):795-805. doi: 10.17219/acem/147270.
5
A signature of saliva-derived exosomal small RNAs as predicting biomarker for esophageal carcinoma: a multicenter prospective study.唾液来源的外泌体小 RNA 作为食管癌预测生物标志物的特征:一项多中心前瞻性研究。
Mol Cancer. 2022 Jan 18;21(1):21. doi: 10.1186/s12943-022-01499-8.
6
The role of m6A RNA methylation in cancer metabolism.m6A RNA 甲基化在癌症代谢中的作用。
Mol Cancer. 2022 Jan 12;21(1):14. doi: 10.1186/s12943-022-01500-4.
7
Long non-coding RNA NORAD/miR-224-3p/MTDH axis contributes to CDDP resistance of esophageal squamous cell carcinoma by promoting nuclear accumulation of β-catenin.长链非编码 RNA NORAD/miR-224-3p/MTDH 轴通过促进β-catenin 的核积累促进食管鳞癌细胞对顺铂的耐药性。
Mol Cancer. 2021 Dec 10;20(1):162. doi: 10.1186/s12943-021-01455-y.
8
Radiogenomics Map Reveals the Landscape of m6A Methylation Modification Pattern in Bladder Cancer.放射组基因组图谱揭示膀胱癌中 m6A 甲基化修饰模式的全景
Front Immunol. 2021 Oct 18;12:722642. doi: 10.3389/fimmu.2021.722642. eCollection 2021.
9
RNA methylation and cancer treatment.RNA 甲基化与癌症治疗。
Pharmacol Res. 2021 Dec;174:105937. doi: 10.1016/j.phrs.2021.105937. Epub 2021 Oct 12.
10
METTL3 increases cisplatin chemosensitivity of cervical cancer cells via downregulation of the activity of RAGE.METTL3通过下调RAGE的活性增加宫颈癌细胞对顺铂的化疗敏感性。
Mol Ther Oncolytics. 2021 Jun 4;22:245-255. doi: 10.1016/j.omto.2021.05.013. eCollection 2021 Sep 24.