Suppr超能文献

狼疮肾炎单细胞和空间转录景观下的免疫景观和 APOE+单核细胞的关键作用。

Immune landscape and the key role of APOE+ monocytes of lupus nephritis under the single-cell and spatial transcriptional vista.

机构信息

Department of Nephropathy and Rheumatology, The 3rd Xiangya Hospital, Central South University, Changsha, China.

The Critical Kidney Disease Research Center of Central South University, Changsha, China.

出版信息

Clin Transl Med. 2023 Apr;13(4):e1237. doi: 10.1002/ctm2.1237.

Abstract

BACKGROUND

Lupus nephritis (LN) is among the most common complication of systemic lupus erythematosus (SLE) with high mortality and morbidity. The analysis of LN kidney's local immune response through single-cell and spatial transcriptome enables the study of potential therapeutic targets.

METHODS

By single cell sequencing and spatial transcriptome, we profile cells from LN kidney and normal kidney tissues to characterize cellular composition and elucidate the potential upstream monocyte/macrophage (Mono/MΦ) initiating the auto-immune response. After the high-throughput synergy screening, we performed the immunofluorescence to identify the specific cells in LN patients. The function experiments were finished by flow cytometry and Elisa.

RESULTS

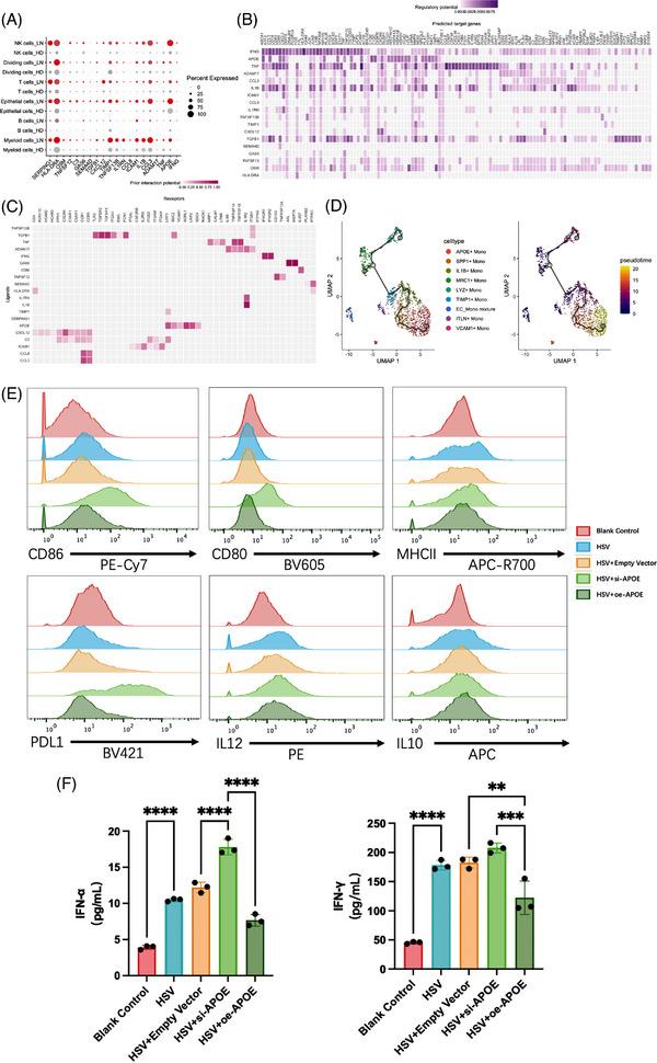
By immunofluorescence and spatial transcriptome, we identified differential subsets of Mono/MΦ and demonstrated that they exhibit temporal expression of TIMP1, IL1B, SPP1 and APOE. With the function experiments, we found that the APOE+ Mono may be compensatorily increased in LN, and the capacity of antigen presenting was decreased with the overexpression of APOE. Furthermore, how do the LN-specific Mono/MΦ transport in and out the glomerulus to active the local immune response remains unclear. Our results showed that lymphangiogenesis occurred in LN kidneys but not in normal kidneys, suggesting the presence of a new lymphatic vessel may serve as a 'green channel' for LN-specific Mono/MΦ.

CONCLUSIONS

In LN, APOE+ Mono are compensatorily elevated, with decreased antigen presenting ability and reduced secretion of interferons. The lymphangiogenesis in LN prompts the trafficking of Mono/MΦ in LN kidney.

摘要

背景

狼疮肾炎 (LN) 是系统性红斑狼疮 (SLE) 最常见的并发症之一,具有较高的死亡率和发病率。通过单细胞和空间转录组分析 LN 肾脏的局部免疫反应,能够研究潜在的治疗靶点。

方法

通过单细胞测序和空间转录组,我们对 LN 肾脏和正常肾脏组织中的细胞进行分析,以描述细胞组成并阐明潜在的单核细胞/巨噬细胞(Mono/MΦ)启动自身免疫反应的上游机制。在高通量协同筛选后,我们通过免疫荧光来鉴定 LN 患者中的特定细胞。通过流式细胞术和 Elisa 完成功能实验。

结果

通过免疫荧光和空间转录组,我们鉴定出了 Mono/MΦ 的差异亚群,并证明它们表现出 TIMP1、IL1B、SPP1 和 APOE 的时间表达。通过功能实验,我们发现 LN 中 APOE+Mono 可能代偿性增加,而 APOE 的过表达会降低抗原呈递能力。此外,LN 特异性的 Mono/MΦ 如何进出肾小球以激活局部免疫反应尚不清楚。我们的结果表明,LN 肾脏中发生了淋巴管生成,而正常肾脏中则没有,这表明新的淋巴管可能作为 LN 特异性的 Mono/MΦ 的“绿色通道”。

结论

在 LN 中,APOE+Mono 代偿性升高,抗原呈递能力降低,干扰素分泌减少。LN 中的淋巴管生成促使 Mono/MΦ 在 LN 肾脏中的迁移。

https://cdn.ncbi.nlm.nih.gov/pmc/blobs/6811/10080215/9997ca422b0a/CTM2-13-e1237-g003.jpg

文献AI研究员

20分钟写一篇综述,助力文献阅读效率提升50倍。

立即体验

用中文搜PubMed

大模型驱动的PubMed中文搜索引擎

马上搜索

文档翻译

学术文献翻译模型,支持多种主流文档格式。

立即体验