Suppr超能文献

饱和脂肪酸诱导的 miR-183-5p 通过直接靶向 C2C12 成肌细胞中的 FHL1 调节成肌分化。

MiR-183-5p induced by saturated fatty acids regulates the myogenic differentiation by directly targeting FHL1 in C2C12 myoblasts.

机构信息

Department of Biochemistry, Dongguk University College of Medicine, Gyeongju 38066, Korea.

Department of Biochemistry, Dongguk University College of Medicine, Gyeongju 38066; Channelopathy Research Center (CRC), Dongguk University College of Medicine, Goyang 10326, Korea.

出版信息

BMB Rep. 2020 Nov;53(11):605-610. doi: 10.5483/BMBRep.2020.53.11.175.

Abstract

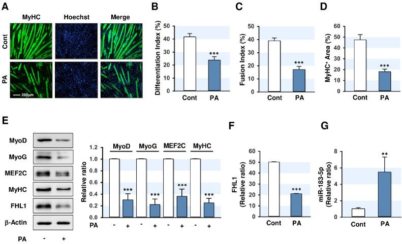
Skeletal myogenesis is a complex process that is finely regulated by myogenic transcription factors. Recent studies have shown that saturated fatty acids (SFA) can suppress the activation of myogenic transcription factors and impair the myogenic differentiation of progenitor cells. Despite the increasing evidence of the roles of miRNAs in myogenesis, the targets and myogenic regulatory mechanisms of miRNAs are largely unknown, particularly when myogenesis is dysregulated by SFA deposition. This study examined the implications of SFA-induced miR-183-5p on the myogenic differentiation in C2C12 myoblasts. Long-chain SFA palmitic acid (PA) drastically reduced myogenic transcription factors, such as myoblast determination protein (MyoD), myogenin (MyoG), and myocyte enhancer factor 2C (MEF2C), and inhibited FHL1 expression and myogenic differentiation of C2C12 myoblasts, accompanied by the induction of miR-183-5p. The knockdown of FHL1 by siRNA inhibited myogenic differentiation of myoblasts. Interestingly, miR-183-5p inversely regulated the expression of FHL1, a crucial regulator of skeletal myogenesis, by targeting the 3'UTR of FHL1 mRNA. Furthermore, the transfection of miR-183-5p mimic suppressed the expression of MyoD, MyoG, MEF2C, and MyHC, and impaired the differentiation and myotube formation of myoblasts. Overall, this study highlights the role of miR-183-5p in myogenic differentiation through FHL1 repression and suggests a novel miRNA-mediated mechanism for myogenesis in a background of obesity. [BMB Reports 2020; 53(11): 605-610].

摘要

成骨肌发生是一个复杂的过程,受到成肌转录因子的精细调控。最近的研究表明,饱和脂肪酸(SFA)可以抑制成肌转录因子的激活,并损害祖细胞的成肌分化。尽管越来越多的证据表明 miRNAs 在成肌发生中的作用,但 miRNAs 的靶标和成肌调节机制在很大程度上仍是未知的,尤其是在 SFA 沉积导致成肌发生失调的情况下。本研究探讨了 SFA 诱导的 miR-183-5p 对 C2C12 成肌细胞成肌分化的影响。长链 SFA 棕榈酸(PA)显著降低了成肌转录因子,如成肌决定蛋白(MyoD)、成肌细胞生成素(MyoG)和肌细胞增强因子 2C(MEF2C),并抑制 FHL1 表达和 C2C12 成肌细胞的成肌分化,同时诱导 miR-183-5p 的表达。siRNA 敲低 FHL1 抑制成肌细胞的成肌分化。有趣的是,miR-183-5p 通过靶向 FHL1 mRNA 的 3'UTR 反向调节 FHL1 的表达,FHL1 是成骨肌发生的关键调节因子。此外,miR-183-5p 模拟物的转染抑制了 MyoD、MyoG、MEF2C 和 MyHC 的表达,并损害了成肌细胞的分化和肌管形成。总的来说,本研究强调了 miR-183-5p 通过抑制 FHL1 在成肌分化中的作用,并提出了肥胖背景下 miRNA 介导的成肌发生新机制。[BMB 报告 2020;53(11):605-610]。

https://cdn.ncbi.nlm.nih.gov/pmc/blobs/1bd3/7704217/e9ba305a5feb/BMB-53-605-f1.jpg

文献检索

告别复杂PubMed语法,用中文像聊天一样搜索,搜遍4000万医学文献。AI智能推荐,让科研检索更轻松。

立即免费搜索

文件翻译

保留排版,准确专业,支持PDF/Word/PPT等文件格式,支持 12+语言互译。

免费翻译文档

深度研究

AI帮你快速写综述,25分钟生成高质量综述,智能提取关键信息,辅助科研写作。

立即免费体验