• 文献检索
  • 文档翻译
  • 深度研究
  • 学术资讯
  • Suppr Zotero 插件Zotero 插件
  • 邀请有礼
  • 套餐&价格
  • 历史记录
应用&插件
Suppr Zotero 插件Zotero 插件浏览器插件Mac 客户端Windows 客户端微信小程序
定价
高级版会员购买积分包购买API积分包
服务
文献检索文档翻译深度研究API 文档MCP 服务
关于我们
关于 Suppr公司介绍联系我们用户协议隐私条款
关注我们

Suppr 超能文献

核心技术专利:CN118964589B侵权必究
粤ICP备2023148730 号-1Suppr @ 2026

文献检索

告别复杂PubMed语法,用中文像聊天一样搜索,搜遍4000万医学文献。AI智能推荐,让科研检索更轻松。

立即免费搜索

文件翻译

保留排版,准确专业,支持PDF/Word/PPT等文件格式,支持 12+语言互译。

免费翻译文档

深度研究

AI帮你快速写综述,25分钟生成高质量综述,智能提取关键信息,辅助科研写作。

立即免费体验

富含 Oncostatin M 的间充质干细胞衍生的小细胞外囊泡可预防异丙肾上腺素诱导的纤维化并增强血管生成。

Oncostatin M-Enriched Small Extracellular Vesicles Derived from Mesenchymal Stem Cells Prevent Isoproterenol-Induced Fibrosis and Enhance Angiogenesis.

机构信息

Regenerative Medicine and Heart Transplantation Unit, Instituto de Investigación Sanitaria La Fe, 46026 Valencia, Spain.

Discovery Biology, Discovery Sciences, BioPharmaceuticals R&D, AstraZeneca, 43183 Gothenburg, Sweden.

出版信息

Int J Mol Sci. 2023 Mar 30;24(7):6467. doi: 10.3390/ijms24076467.

DOI:10.3390/ijms24076467
PMID:37047440
原文链接:https://pmc.ncbi.nlm.nih.gov/articles/PMC10095085/
Abstract

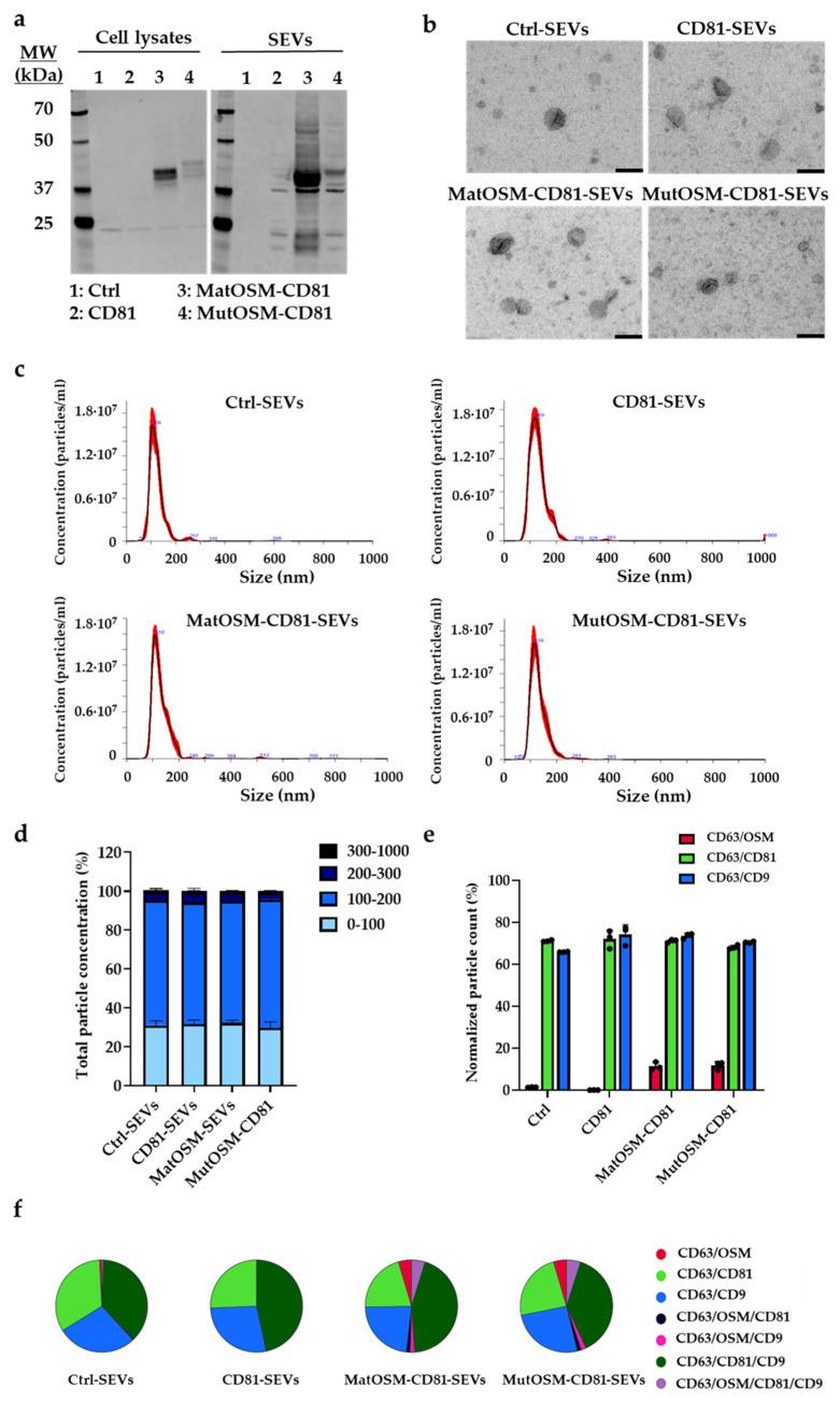
Myocardial fibrosis is a pathological hallmark of cardiac dysfunction. Oncostatin M (OSM) is a pleiotropic cytokine that can promote fibrosis in different organs after sustained exposure. However, OSM released by macrophages during cardiac fibrosis suppresses cardiac fibroblast activation by modulating transforming growth factor beta 1 (TGF-β1) expression and extracellular matrix deposition. Small extracellular vesicles (SEVs) from mesenchymal stromal cells (MSCs) are being investigated to treat myocardial infarction, using different strategies to bolster their therapeutic ability. Here, we generated TERT-immortalized human MSC cell lines (MSC-T) engineered to overexpress two forms of cleavage-resistant OSM fused to CD81TM (OSM-SEVs), which allows the display of the cytokine at the surface of secreted SEVs. The therapeutic potential of OSM-SEVs was assessed in vitro using human cardiac ventricular fibroblasts (HCF-Vs) activated by TGF-β1. Compared with control SEVs, OSM-loaded SEVs reduced proliferation in HCF-V and blunted telo-collagen expression. When injected intraperitoneally into mice treated with isoproterenol, OSM-loaded SEVs reduced fibrosis, prevented cardiac hypertrophy, and increased angiogenesis. Overall, we demonstrate that the enrichment of functional OSM on the surface of MSC-T-SEVs increases their potency in terms of anti-fibrotic and pro-angiogenic properties, which opens new perspectives for this novel biological product in cell-free-based therapies.

摘要

心肌纤维化是心脏功能障碍的病理标志。肿瘤坏死因子样细胞因子(Oncostatin M,OSM)是一种多功能细胞因子,在持续暴露于不同器官后可促进纤维化。然而,心肌纤维化过程中巨噬细胞释放的 OSM 通过调节转化生长因子-β1(transforming growth factor beta 1,TGF-β1)表达和细胞外基质沉积来抑制心肌成纤维细胞的激活。人们正在研究间充质基质细胞(mesenchymal stromal cells,MSCs)来源的小细胞外囊泡(small extracellular vesicles,SEVs),以不同策略来增强其治疗能力,用于治疗心肌梗死。在此,我们生成了永生化的人 MSC 细胞系(MSC-T),通过基因工程过表达两种形式的与 CD81TM 融合的不易被切割的 OSM(OSM-SEVs),使细胞因子能够在分泌的 SEVs 表面表达。通过 TGF-β1 激活的人心肌成纤维细胞(human cardiac ventricular fibroblasts,HCF-V),在体外评估了 OSM-SEVs 的治疗潜力。与对照 SEVs 相比,负载 OSM 的 SEVs 减少了 HCF-V 的增殖,并减弱了端胶原的表达。当将负载 OSM 的 SEVs 腹膜内注射到异丙肾上腺素处理的小鼠中时,其减少了纤维化、预防了心脏肥大并增加了血管生成。总之,我们证明了 MSC-T-SEVs 表面功能化的 OSM 丰度增加了其抗纤维化和促血管生成特性的效力,为这种新型无细胞治疗生物产品开辟了新的前景。

https://cdn.ncbi.nlm.nih.gov/pmc/blobs/1a77/10095085/bdf959621b8d/ijms-24-06467-g006.jpg
https://cdn.ncbi.nlm.nih.gov/pmc/blobs/1a77/10095085/5d1c501d86ff/ijms-24-06467-g001.jpg
https://cdn.ncbi.nlm.nih.gov/pmc/blobs/1a77/10095085/bb511901696c/ijms-24-06467-g002.jpg
https://cdn.ncbi.nlm.nih.gov/pmc/blobs/1a77/10095085/a7ec47a98936/ijms-24-06467-g003.jpg
https://cdn.ncbi.nlm.nih.gov/pmc/blobs/1a77/10095085/8c8853e70eca/ijms-24-06467-g004.jpg
https://cdn.ncbi.nlm.nih.gov/pmc/blobs/1a77/10095085/a879798c3260/ijms-24-06467-g005.jpg
https://cdn.ncbi.nlm.nih.gov/pmc/blobs/1a77/10095085/bdf959621b8d/ijms-24-06467-g006.jpg
https://cdn.ncbi.nlm.nih.gov/pmc/blobs/1a77/10095085/5d1c501d86ff/ijms-24-06467-g001.jpg
https://cdn.ncbi.nlm.nih.gov/pmc/blobs/1a77/10095085/bb511901696c/ijms-24-06467-g002.jpg
https://cdn.ncbi.nlm.nih.gov/pmc/blobs/1a77/10095085/a7ec47a98936/ijms-24-06467-g003.jpg
https://cdn.ncbi.nlm.nih.gov/pmc/blobs/1a77/10095085/8c8853e70eca/ijms-24-06467-g004.jpg
https://cdn.ncbi.nlm.nih.gov/pmc/blobs/1a77/10095085/a879798c3260/ijms-24-06467-g005.jpg
https://cdn.ncbi.nlm.nih.gov/pmc/blobs/1a77/10095085/bdf959621b8d/ijms-24-06467-g006.jpg

相似文献

1
Oncostatin M-Enriched Small Extracellular Vesicles Derived from Mesenchymal Stem Cells Prevent Isoproterenol-Induced Fibrosis and Enhance Angiogenesis.富含 Oncostatin M 的间充质干细胞衍生的小细胞外囊泡可预防异丙肾上腺素诱导的纤维化并增强血管生成。
Int J Mol Sci. 2023 Mar 30;24(7):6467. doi: 10.3390/ijms24076467.
2
Oncostatin M-Preconditioned Mesenchymal Stem Cells Alleviate Bleomycin-Induced Pulmonary Fibrosis Through Paracrine Effects of the Hepatocyte Growth Factor.抑瘤素 M 预处理间充质干细胞通过肝细胞生长因子的旁分泌作用缓解博来霉素诱导的肺纤维化。
Stem Cells Transl Med. 2017 Mar;6(3):1006-1017. doi: 10.5966/sctm.2016-0054. Epub 2016 Oct 18.
3
Oncostatin M Counteracts the Fibrotic Effects of TGF-β1 and IL-4 on Nasal-Polyp-Derived Fibroblasts: A Control of Fibrosis in Chronic Rhinosinusitis with Nasal Polyps?骨成型蛋白 1 拮抗转化生长因子-β1 和白细胞介素-4 对鼻息肉来源成纤维细胞的纤维作用:鼻息肉慢性鼻-鼻窦炎纤维化的控制?
Int J Mol Sci. 2022 Jun 4;23(11):6308. doi: 10.3390/ijms23116308.
4
Small extracellular vesicles released by infused mesenchymal stromal cells target M2 macrophages and promote TGF-β upregulation, microvascular stabilization and functional recovery in a rodent model of severe spinal cord injury.输注的间充质基质细胞释放的小细胞外囊泡靶向 M2 巨噬细胞,并在严重脊髓损伤的啮齿动物模型中上调 TGF-β、稳定微血管和促进功能恢复。
J Extracell Vesicles. 2021 Sep;10(11):e12137. doi: 10.1002/jev2.12137.
5
sEVs from tonsil-derived mesenchymal stromal cells alleviate activation of hepatic stellate cells and liver fibrosis through miR-486-5p.扁桃体来源间充质基质细胞来源的外泌体通过 miR-486-5p 缓解肝星状细胞激活和肝纤维化。
Mol Ther. 2021 Apr 7;29(4):1471-1486. doi: 10.1016/j.ymthe.2020.12.025. Epub 2020 Dec 19.
6
Oncostatin m modulates the mesenchymal-epithelial transition of lung adenocarcinoma cells by a mesenchymal stem cell-mediated paracrine effect.抑瘤素 M 通过间充质干细胞介导的旁分泌作用调节肺腺癌细胞的间质上皮转化。
Cancer Res. 2012 Nov 15;72(22):6051-64. doi: 10.1158/0008-5472.CAN-12-1568. Epub 2012 Nov 8.
7
Oncostatin M modulates fibroblast function via signal transducers and activators of transcription proteins-3.抑瘤素 M 通过信号转导子和转录激活子 3 调节成纤维细胞功能。
Am J Respir Cell Mol Biol. 2013 Oct;49(4):582-91. doi: 10.1165/rcmb.2012-0460OC.
8
BMP7-Loaded Human Umbilical Cord Mesenchymal Stem Cell-Derived Small Extracellular Vesicles Ameliorate Liver Fibrosis by Targeting Activated Hepatic Stellate Cells.BMP7 负载的人脐带间充质干细胞来源的小细胞外囊泡通过靶向激活的肝星状细胞改善肝纤维化。
Int J Nanomedicine. 2024 Apr 11;19:3475-3495. doi: 10.2147/IJN.S450284. eCollection 2024.
9
Human umbilical cord mesenchymal stem cell-derived small extracellular vesicles ameliorate collagen-induced arthritis via immunomodulatory T lymphocytes.人脐带间充质干细胞来源的小细胞外囊泡通过免疫调节性 T 淋巴细胞改善胶原诱导性关节炎。
Mol Immunol. 2021 Jul;135:36-44. doi: 10.1016/j.molimm.2021.04.001. Epub 2021 Apr 12.
10
Oncostatin M is a novel inhibitor of TGF-β1-induced matricellular protein expression.抑瘤素 M 是转化生长因子-β1 诱导细胞外基质蛋白表达的新型抑制剂。
Am J Physiol Renal Physiol. 2011 Nov;301(5):F1014-25. doi: 10.1152/ajprenal.00123.2011. Epub 2011 Aug 3.

引用本文的文献

1
Extracellular vesicle therapeutics for cardiac repair.用于心脏修复的细胞外囊泡疗法。
J Mol Cell Cardiol. 2025 Feb;199:12-32. doi: 10.1016/j.yjmcc.2024.11.005. Epub 2024 Nov 26.
2
Study on the mechanism of OSM participating in myocardial fibrosis by inhibiting TGFβ-induced EndMT of cardiac microvascular endothelial cells through SPARC/SMAD signaling.关于通过SPARC/SMAD信号通路抑制转化生长因子β诱导的心脏微血管内皮细胞内皮-间质转化,从而探讨骨形态发生蛋白21参与心肌纤维化机制的研究
Naunyn Schmiedebergs Arch Pharmacol. 2025 Apr;398(4):4479-4489. doi: 10.1007/s00210-024-03472-2. Epub 2024 Nov 4.
3
Head-to-head comparison of relevant cell sources of small extracellular vesicles for cardiac repair: Superiority of embryonic stem cells.

本文引用的文献

1
Bone marrow mesenchymal stromal cells in a 3D system produce higher concentration of extracellular vesicles (EVs) with increased complexity and enhanced neuronal growth properties.三维培养系统中的骨髓间充质基质细胞能够产生更高浓度、结构更复杂且具有增强的神经生长特性的细胞外囊泡(EVs)。
Stem Cell Res Ther. 2022 Aug 19;13(1):425. doi: 10.1186/s13287-022-03128-z.
2
Engineered extracellular vesicles with high collagen-binding affinity present superior retention and therapeutic efficacy in tissue repair.具有高胶原结合亲和力的工程细胞外囊泡在组织修复中具有更好的保留和治疗效果。
Theranostics. 2022 Aug 8;12(13):6021-6037. doi: 10.7150/thno.70448. eCollection 2022.
3
心脏修复中小细胞外囊泡相关细胞来源的头对头比较:胚胎干细胞更优。
J Extracell Vesicles. 2024 May;13(5):e12445. doi: 10.1002/jev2.12445.
4
Extracellular vesicles as therapeutics for inflammation and infection.细胞外囊泡作为治疗炎症和感染的手段。
Curr Opin Biotechnol. 2024 Feb;85:103067. doi: 10.1016/j.copbio.2024.103067. Epub 2024 Jan 25.
5
Molecular Research on Heart Protection.心脏保护的分子研究。
Int J Mol Sci. 2023 Dec 19;25(1):11. doi: 10.3390/ijms25010011.
6
The other side of the coin: mesenchymal stromal cell immortalization beyond evasion of senescence.硬币的另一面:超越衰老逃逸的间质基质细胞永生化。
Hum Cell. 2023 Sep;36(5):1593-1603. doi: 10.1007/s13577-023-00925-3. Epub 2023 Jun 21.
Acellular cardiac scaffolds enriched with MSC-derived extracellular vesicles limit ventricular remodelling and exert local and systemic immunomodulation in a myocardial infarction porcine model.
富含 MSC 衍生细胞外囊泡的去细胞心脏支架可限制心室重构,并在心肌梗死猪模型中发挥局部和全身免疫调节作用。
Theranostics. 2022 Jun 6;12(10):4656-4670. doi: 10.7150/thno.72289. eCollection 2022.
4
Oral Progenitor Cell Line-Derived Small Extracellular Vesicles as a Treatment for Preferential Wound Healing Outcome.口腔祖细胞衍生的小细胞外囊泡作为一种治疗方法,可实现优先的伤口愈合效果。
Stem Cells Transl Med. 2022 Aug 23;11(8):861-875. doi: 10.1093/stcltm/szac037.
5
The Role of Oncostatin M and Its Receptor Complexes in Cardiomyocyte Protection, Regeneration, and Failure.骨桥蛋白 M 及其受体复合物在心肌细胞保护、再生和衰竭中的作用。
Int J Mol Sci. 2022 Feb 5;23(3):1811. doi: 10.3390/ijms23031811.
6
Oncostatin M promotes infarct repair and improves cardiac function after myocardial infarction.制瘤素M可促进梗死修复并改善心肌梗死后的心功能。
Am J Transl Res. 2021 Oct 15;13(10):11329-11340. eCollection 2021.
7
miR-4732-3p in Extracellular Vesicles From Mesenchymal Stromal Cells Is Cardioprotective During Myocardial Ischemia.间充质基质细胞外泌体中的miR-4732-3p在心肌缺血期间具有心脏保护作用。
Front Cell Dev Biol. 2021 Aug 31;9:734143. doi: 10.3389/fcell.2021.734143. eCollection 2021.
8
Quantification of protein cargo loading into engineered extracellular vesicles at single-vesicle and single-molecule resolution.以单囊泡和单分子分辨率定量工程细胞外囊泡中的蛋白质货物装载。
J Extracell Vesicles. 2021 Aug;10(10):e12130. doi: 10.1002/jev2.12130. Epub 2021 Aug 2.
9
Mononuclear phagocyte system blockade using extracellular vesicles modified with CD47 on membrane surface for myocardial infarction reperfusion injury treatment.利用膜表面修饰有CD47的细胞外囊泡阻断单核吞噬细胞系统用于治疗心肌梗死再灌注损伤。
Biomaterials. 2021 Aug;275:121000. doi: 10.1016/j.biomaterials.2021.121000. Epub 2021 Jun 28.
10
Cardiac fibrosis: Myofibroblast-mediated pathological regulation and drug delivery strategies.心肌纤维化:肌成纤维细胞介导的病理调节和药物传递策略。
Adv Drug Deliv Rev. 2021 Jun;173:504-519. doi: 10.1016/j.addr.2021.03.021. Epub 2021 Apr 5.