Suppr超能文献

硬脂酰辅酶 A 去饱和酶 1 通过促进芳香酶表达来提高雌激素合成,从而加速非小细胞肺癌转移。

Stearoyl-CoA Desaturases1 Accelerates Non-Small Cell Lung Cancer Metastasis by Promoting Aromatase Expression to Improve Estrogen Synthesis.

机构信息

Department of Thoracic Surgery, Union Hospital, Tongji Medical College, Huazhong University of Science and Technology, Wuhan 430022, China.

出版信息

Int J Mol Sci. 2023 Apr 6;24(7):6826. doi: 10.3390/ijms24076826.

Abstract

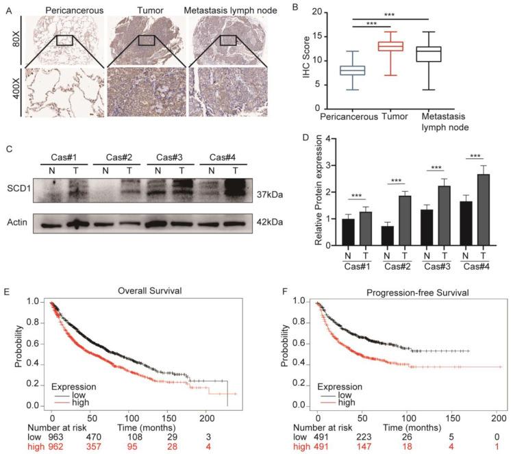
Metastases contribute to the low survival rate of non-small cell lung cancer (NSCLC) patients. Targeting lipid metabolism for anticancer therapies is attractive. Accumulative evidence shows that stearoyl-CoA desaturases1 (SCD1), a key enzyme in lipid metabolism, enables tumor metastasis and the underlying mechanism remains unknown. In this study, immunohistochemical staining of 96 clinical specimens showed that the expression of SCD1 was increased in tumor tissues ( < 0.001). SCD1 knockdown reduced the migration and invasion of HCC827 and PC9 cells in transwell and wound healing assays. Aromatase (CYP19A1) knockdown eliminated cell migration and invasion caused by SCD1 overexpression. Western blotting assays demonstrated that CYP19A1, along with β-catenin protein levels, was reduced in SCD1 knocked-down cells, and estrogen concentration was reduced ( < 0.05) in cell culture medium measured by enzyme-linked immunosorbent assay. SCD1 overexpression preserving β-catenin protein stability was evaluated by coimmunoprecipitation and Western blotting. The SCD1 inhibitor A939572, and a potential SCD1 inhibitor, grape seed extract (GSE), significantly inhibited cell migration and invasion by blocking SCD1 and its downstream β-catenin, CYP19A1 expression, and estrogen concentration. In vivo tumor formation assay and a tail vein metastasis model indicated that knockdown of SCD1 blocked tumor growth and metastasis. In conclusion, SCD1 could accelerate metastasis by maintaining the protein stability of β-catenin and then promoting CYP19A1 transcription to improve estrogen synthesis. SCD1 is expected to be a promised therapeutic target, and its novel inhibitor, GSE, has great therapeutic potential in NSCLC.

摘要

转移是导致非小细胞肺癌(NSCLC)患者生存率低的原因之一。针对癌症治疗中的脂质代谢进行靶向治疗具有吸引力。越来越多的证据表明,脂肪酰基辅酶 A 去饱和酶 1(SCD1)是脂质代谢中的关键酶,它能够促进肿瘤转移,但其潜在机制尚不清楚。在这项研究中,对 96 份临床标本进行免疫组织化学染色显示,SCD1 的表达在肿瘤组织中增加(<0.001)。SCD1 敲低减少了 HCC827 和 PC9 细胞在 Transwell 和划痕愈合实验中的迁移和侵袭。芳香酶(CYP19A1)敲低消除了 SCD1 过表达引起的细胞迁移和侵袭。Western blot 检测表明,SCD1 敲低细胞中 CYP19A1 及β-连环蛋白蛋白水平降低,细胞培养上清中的雌激素浓度通过酶联免疫吸附试验检测也降低(<0.05)。通过共沉淀和 Western blot 评估 SCD1 过表达对β-连环蛋白蛋白稳定性的影响。SCD1 抑制剂 A939572 和一种潜在的 SCD1 抑制剂葡萄籽提取物(GSE)通过阻断 SCD1 及其下游β-连环蛋白、CYP19A1 的表达和雌激素浓度,显著抑制了细胞迁移和侵袭。体内肿瘤形成实验和尾静脉转移模型表明,SCD1 敲低阻断了肿瘤的生长和转移。综上所述,SCD1 通过维持β-连环蛋白的蛋白稳定性,进而促进 CYP19A1 转录以提高雌激素合成,从而加速转移。SCD1 有望成为一种有前途的治疗靶点,其新型抑制剂 GSE 在 NSCLC 中具有很大的治疗潜力。

https://cdn.ncbi.nlm.nih.gov/pmc/blobs/ed07/10095487/6ebb995d70fa/ijms-24-06826-g001.jpg

文献检索

告别复杂PubMed语法,用中文像聊天一样搜索,搜遍4000万医学文献。AI智能推荐,让科研检索更轻松。

立即免费搜索

文件翻译

保留排版,准确专业,支持PDF/Word/PPT等文件格式,支持 12+语言互译。

免费翻译文档

深度研究

AI帮你快速写综述,25分钟生成高质量综述,智能提取关键信息,辅助科研写作。

立即免费体验