State Key Laboratory of Microbial Biotechnology, Shandong University, Qingdao, China.
College of Marine Life Sciences, Ocean University of China, Qingdao, China.
mBio. 2023 Jun 27;14(3):e0356422. doi: 10.1128/mbio.03564-22. Epub 2023 Apr 13.
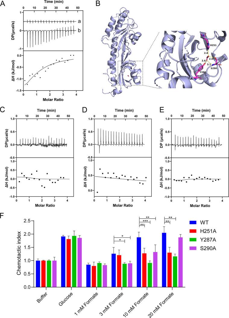
Chemotaxis is an important virulence factor in some enteric pathogens, and it is involved in the pathogenesis and colonization of the host. However, there is limited knowledge regarding the environmental signals that promote chemotactic behavior and the sensing of these signals by chemoreceptors. To date, there is no information on the ligand molecule that directly binds to and is sensed by Campylobacter jejuni Tlp1, which is a chemoreceptor with a dCache-type ligand-binding domain (LBD). dCache (ouble lcium channels and motaxis receptor) is the largest group of sensory domains in bacteria, but the dCache-type chemoreceptor that directly binds to formate has not yet been discovered. In this study, formate was identified as a direct-binding ligand of C. jejuni Tlp1 with high sensing specificity. We used the strategy of constructing a functional hybrid receptor of C. jejuni Tlp1 and the Escherichia coli chemoreceptor Tar to screen for the potential ligand of Tlp1, with the binding of formate to Tlp1-LBD being verified using isothermal titration calorimetry. Molecular docking and experimental analyses indicated that formate binds to the membrane-proximal pocket of the dCache subdomain. Chemotaxis assays demonstrated that formate elicits robust attractant responses of the C. jejuni strain NCTC 11168, specifically via Tlp1. The chemoattraction effect of formate via Tlp1 promoted the growth of C. jejuni, especially when competing with Tlp1- or CheY-knockout strains. Our study reveals the molecular mechanisms by which C. jejuni mediates chemotaxis toward formate, and, to our knowledge, is the first report on the high-specificity binding of the dCache-type chemoreceptor to formate as well as the physiological role of chemotaxis toward formate. Chemotaxis is important for Campylobacter jejuni to colonize favorable niches in the gastrointestinal tract of its host. However, there is still a lack of knowledge about the ligand molecules for C. jejuni chemoreceptors. The dCache-type chemoreceptor, namely, Tlp1, is the most conserved chemoreceptor in C. jejuni strains; however, the direct-binding ligand(s) triggering chemotaxis has not yet been discovered. In the present study, we found that the ligand that binds directly to Tlp1-LBD with high specificity is formate. C. jejuni exhibits robust chemoattraction toward formate, primarily via Tlp1. Tlp1 is the first reported dCache-type chemoreceptor that specifically binds formate and triggers strong chemotaxis. We further demonstrated that the formate-mediated promotion of C. jejuni growth is correlated with Tlp1-mediated chemotaxis toward formate. Our work provides important insights into the mechanism and physiological function of chemotaxis toward formate and will facilitate further investigations into the involvement of microbial chemotaxis in pathogen-host interactions.
趋化性是某些肠道病原体的重要毒力因子,它参与宿主的发病机制和定植。然而,关于促进趋化行为的环境信号以及化学感受器对这些信号的感知,人们知之甚少。迄今为止,尚无关于直接结合并被空肠弯曲菌 Tlp1 感知的配体分子的信息,Tlp1 是一种具有 dCache 型配体结合域(LBD)的化学感受器。dCache(双钙通道和趋化性受体)是细菌中最大的感觉域组,但尚未发现直接结合甲酸盐的 dCache 型趋化受体。在这项研究中,我们确定甲酸盐是空肠弯曲菌 Tlp1 的高特异性感应直接结合配体。我们使用构建空肠弯曲菌 Tlp1 和大肠杆菌趋化受体 Tar 的功能杂交受体的策略来筛选 Tlp1 的潜在配体,并用等温滴定量热法验证甲酸盐与 Tlp1-LBD 的结合。分子对接和实验分析表明,甲酸盐结合到 dCache 亚结构域的膜近端口袋中。趋化性测定表明,甲酸盐通过 Tlp1 引发空肠弯曲菌 NCTC 11168 的强烈趋化反应。通过 Tlp1 ,甲酸盐的趋化吸引作用促进空肠弯曲菌的生长,特别是当与 Tlp1 或 CheY 敲除菌株竞争时。我们的研究揭示了空肠弯曲菌介导对甲酸盐的趋化作用的分子机制,据我们所知,这是首次报道 dCache 型趋化受体对甲酸盐的高特异性结合以及对甲酸盐趋化作用的生理作用。趋化性对空肠弯曲菌在宿主胃肠道中定殖有利小生境很重要。然而,关于空肠弯曲菌化学感受器的配体分子仍然知之甚少。dCache 型趋化受体,即 Tlp1,是空肠弯曲菌菌株中最保守的趋化受体;然而,触发趋化作用的直接结合配体尚未被发现。在本研究中,我们发现与 Tlp1-LBD 具有高特异性结合的直接结合配体是甲酸盐。空肠弯曲菌对甲酸盐表现出强烈的趋化性,主要通过 Tlp1。Tlp1 是第一个被报道的特异性结合甲酸盐并引发强烈趋化性的 dCache 型趋化受体。我们进一步证明,甲酸盐介导的空肠弯曲菌生长促进与 Tlp1 介导的对甲酸盐的趋化性有关。我们的工作为趋化性对甲酸盐的机制和生理功能提供了重要的见解,并将促进进一步研究微生物趋化性在病原体-宿主相互作用中的作用。