Soybean Research Institute, National Center for Soybean Improvement, Key Laboratory of Biology and Genetic Improvement of Soybean (General, Ministry of Agriculture and Rural Affairs of the People's Republic of China), MOE National Innovation Platform for Soybean Bio-breeding Industry and Education Integration, State Key Laboratory of Crop Genetics & Germplasm Enhancement and Utilization, Jiangsu Collaborative Innovation Center for Modern Crop Production, College of Agriculture, Nanjing Agricultural University, Nanjing, China.
Plant Biotechnol J. 2023 Aug;21(8):1542-1559. doi: 10.1111/pbi.14056. Epub 2023 Apr 14.
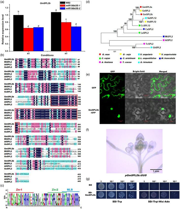
High-temperature (HT) stress at flowering stage causes significant damage to soybean, including pollen abortion and fertilization failure, but few genes involved in male fertility regulation under HT stress in soybean have been characterized. Here, we demonstrated that miR156b-GmSPL2b module involved in male fertility regulation of soybean cytoplasmic male sterility (CMS)-based restorer line under HT stress. Overexpression of miR156b decreased male fertility in soybean CMS-based restorer line and its hybrid F with CMS line under HT stress. RNA-seq analysis found that miR156b mediated male fertility regulation in soybean under HT stress by regulating the expression of pollen development and HT response related genes. Metabolomic analysis of miR156bOE revealed reduction in flavonoid content under HT stress. Integrated transcriptomic and metabolomic analysis showed that the overexpression of miR156b caused flavonoid metabolism disorder in soybean flower bud under HT stress. Knockout of GmSPL2b also decreased the thermotolerance of soybean CMS-based restorer line during flowering. Moreover, GmSPL2b turned out to be directly bounded to the promoter of GmHSFA6b. Further verification indicated that GmHSFA6b overexpression enhanced HT tolerance in Arabidopsis during flowering. Substance content and gene expression analysis revealed that miR156b-GmSPL2b may mediate reactive oxygen species clearance by regulating flavonoid metabolism, thus participating in the regulation of male fertility in soybean under HT stress. This study not only provided important progress for understanding the molecular mechanism of miR156b-GmSPL2b regulating the male fertility of soybean CMS-based restorer line under HT stress, but also provided genetic resources and theoretical basis for creating HT-tolerant strong restorer lines.
高温(HT)胁迫在大豆开花期会造成严重的损伤,包括花粉败育和受精失败,但在大豆中,很少有参与 HT 胁迫下雄性育性调控的基因被鉴定。在这里,我们证明了 miR156b-GmSPL2b 模块参与了基于大豆细胞质雄性不育(CMS)恢复系的 HT 胁迫下的雄性育性调控。miR156b 的过表达降低了基于 CMS 的大豆恢复系及其与 CMS 系杂交 F1 在 HT 胁迫下的雄性育性。RNA-seq 分析发现,miR156b 通过调节花粉发育和 HT 响应相关基因的表达来介导大豆在 HT 胁迫下的雄性育性调控。miR156bOE 的代谢组学分析显示,HT 胁迫下类黄酮含量降低。整合转录组和代谢组学分析表明,miR156b 的过表达导致 HT 胁迫下大豆花蕾中类黄酮代谢紊乱。GmSPL2b 的敲除也降低了大豆 CMS 恢复系在开花期对 HT 的耐受性。此外,GmSPL2b 被证明直接与 GmHSFA6b 的启动子结合。进一步验证表明,GmHSFA6b 的过表达增强了拟南芥在开花期对 HT 的耐受性。物质含量和基因表达分析表明,miR156b-GmSPL2b 可能通过调节类黄酮代谢来介导活性氧清除,从而参与 HT 胁迫下大豆 CMS 恢复系雄性育性的调控。本研究不仅为了解 miR156b-GmSPL2b 调控 HT 胁迫下大豆 CMS 恢复系雄性育性的分子机制提供了重要进展,而且为创造 HT 耐受的强恢复系提供了遗传资源和理论基础。