Department of Medical Science, National Tsing Hua University, Hsinchu, Taiwan.
Institute of Biotechnology, National Tsing Hua University, Hsinchu, Taiwan.
PLoS One. 2023 Apr 21;18(4):e0284744. doi: 10.1371/journal.pone.0284744. eCollection 2023.
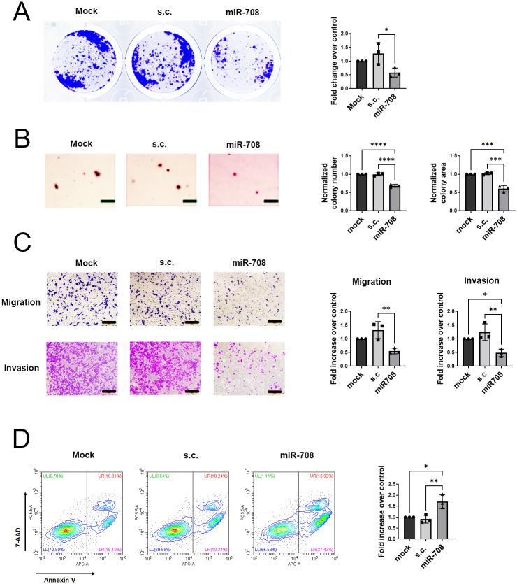
RAS, the most frequently mutated oncogene that drives tumorigenesis by promoting cell proliferation, survival, and motility, has been perceived as undruggable for the past three decades. However, intense research in the past has mainly focused on KRAS mutations, and targeted therapy for NRAS mutations remains an unmet medical need. NRAS mutation is frequently observed in several cancer types, including melanoma (15-20%), leukemia (10%), and occasionally other cancer types. Here, we report using miRNA-708, which targets the distinct 3' untranslated region (3'UTR) of NRAS, to develop miRNA-based precision medicine to treat NRAS mutation-driven cancers. We first confirmed that NRAS is a direct target of miRNA-708. Overexpression of miRNA-708 successfully reduced NRAS protein levels in melanoma, leukemia, and lung cancer cell lines with NRAS mutations, resulting in suppressed cell proliferation, anchorage-independent growth, and promotion of reactive oxygen species-induced apoptosis. Consistent with the functional data, the activities of NRAS-downstream effectors, the PI3K-AKT-mTOR or RAF-MEK-ERK signaling pathway, were impaired in miR-708 overexpressing cells. On the other hand, cell proliferation was not disturbed by miRNA-708 in cell lines carrying wild-type NRAS. Collectively, our data unveil the therapeutic potential of using miRNA-708 in NRAS mutation-driven cancers through direct depletion of constitutively active NRAS and thus inhibition of its downstream effectors to decelerate cancer progression. Harnessing the beneficial effects of miR-708 may therefore offer a potential avenue for small RNA-mediated precision medicine in cancer treatment.
RAS 是最常发生突变的致癌基因,通过促进细胞增殖、存活和迁移来驱动肿瘤发生,在过去三十年中被认为是不可成药的。然而,过去的深入研究主要集中在 KRAS 突变上,针对 NRAS 突变的靶向治疗仍然是未满足的医疗需求。NRAS 突变在几种癌症类型中经常观察到,包括黑色素瘤(15-20%)、白血病(10%),偶尔也会出现在其他癌症类型中。在这里,我们报告使用靶向 NRAS 独特的 3'非翻译区(3'UTR)的 miRNA-708 来开发 miRNA 为基础的精准医疗方法,以治疗 NRAS 突变驱动的癌症。我们首先证实 NRAS 是 miRNA-708 的直接靶标。miRNA-708 的过表达成功降低了具有 NRAS 突变的黑色素瘤、白血病和肺癌细胞系中的 NRAS 蛋白水平,导致细胞增殖受到抑制、锚定非依赖性生长以及促进活性氧诱导的细胞凋亡。与功能数据一致,NRAS 下游效应物的活性,即 PI3K-AKT-mTOR 或 RAF-MEK-ERK 信号通路,在过表达 miR-708 的细胞中受到损害。另一方面,miRNA-708 对携带野生型 NRAS 的细胞系的细胞增殖没有干扰。总之,我们的数据揭示了通过直接耗尽组成性激活的 NRAS 并抑制其下游效应物来减缓癌症进展,利用 miRNA-708 治疗 NRAS 突变驱动的癌症的治疗潜力。利用 miR-708 的有益效果可能为癌症治疗中的小 RNA 介导的精准医学提供潜在途径。